Resumen: Dentro de las prioridades de la Organización Mundial del Turismo se encuentra mejorar la competitividad turística mediante el desarrollo de los recursos humanos, donde se requiere la participación de diferentes industrias que componen el sector turismo. Una de estas es la industria hotelera que tiene como eje principal elevar la competitividad, orientada a un sistema gerencial que se concentre en el alcance de objetivos y en el alineamiento organizacional en el cual se retroalimente a los colaboradores. En relación con esto el objetivo del presente artículo es analizar la coordinación y los procesos de apoyo, las barreras en los flujos de información y retroalimentación sobre el desempeño, el espíritu de equipo y la contribución como factores que influyen en la comunicación gerencial en la industria hotelera, bajo un alcance correlacional, diseño no experimental, con enfoque cuantitativo. El instrumento que se utilizó para recabar información fue una encuesta con 20 ítems, utilizando las técnicas de análisis factorial confirmatorio, medidas de bondad de ajuste y el análisis de covarianzas de los residuos estandarizados, obteniendo como resultado que las barreras de los flujos de información y retroalimentación, el espíritu de equipo y la contribución son los factores con correlaciones altas que influyen en la comunicación.
Palabras clave:comunicacióncomunicación,contribucióncontribución,espíritu de equipoespíritu de equipo,procesos de informaciónprocesos de información.
Abstract: One of the World Tourism Organization priorities is to improve tourism competitiveness through human resources development, where the participation of the different industries that make up the tourism sector is required. One of them is the hotel industry, whose main objectives are to increase competitiveness, oriented to a management system focused on the achievement of objectives and on the organizational alignment in which employees are provided with feedback. In this regard, this article aims to analyze coordination and support processes, barriers in the flows of information and feedback on performance, and team spirit and contribution as factors influencing managerial communication in the hotel industry. Under a correlational range with a non-experimental design and a quantitative approach, the instrument used to collect information was a 20-item survey. The use of confirmatory factor analysis techniques, goodness-of-fit measures, and the standardized residuals covariance analysis showed that the barriers to information and feedback flows, team spirit and contribution are the factors with high correlations that influence the communication.
Keywords: communication, contribution, team spirit, information processes.
Artículos Científicos
La Comunicación: Estrategia Vital Para La Industria Hotelera
Communication: Vital Strategy For The Hotel Industry

Recepción: 03 Octubre 2019
Aprobación: 01 Junio 2020
El Turismo es uno de los sectores con mayor crecimiento en México, donde la industria hotelera se ha consolidado, dado que están elevando sus niveles de calidad y competitividad respondiendo a las necesidades de los viajeros, alcanzando la posición numero ocho en el ranking mundial, considerado como la columna vertebral del turismo nacional (Rivera, 2018).
Asimismo, la Secretaría de Turismo (2017), en su comunicado 41, comenta que el éxito del turismo ha ido de la mano del desarrollo de la industria hotelera competitiva y con capacidad suficiente para afrontar los retos que el Sector turístico demanda. En este sentido, los empresarios han invertido recursos para mejorar la calidad de la infraestructura y servicios que ofrecen a los visitantes en los diversos destinos de México representando un eslabón fundamental en la cadena de valor del turismo, enfocando esfuerzos a una de las prioridades de la Organización Mundial del Turismo que es Mejorar la competitividad turística mediante la creación y el intercambio de conocimientos, el desarrollo de los recursos humanos, la enseñanza y la capacitación (Organización Mundial del Turismo, 2017).
Hablar de elevar niveles de competitividad en la industria hotelera es un tanto complicado dado que no es un concepto que surge de manera espontánea, es resultado del consenso entre el gobierno corporativo, empleados, clientes, proveedores y el contexto en sí. Surge como resultado de un proceso y se transforma paulatinamente en una manera de vivir la actividad empresarial. Al realizar el análisis de la situación interna y externa para la industria hotelera con el propósito de ofrecer mejores servicios, que constituya un sistema gerencial que permita concentrarse en el alcance de objetivos factibles de lograr y el área a competir, se recomienda fortalecer la administración estratégica para detectar, priorizar y explotar oportunidades, ofrecer una visión objetiva de los problemas administrativos, coordinar y controlar las actividades, permitir la mejora en la asignación de los recursos, constituir un marco para la comunicación interna, propiciar una actitud positiva hacia los cambios, brindar disciplina y formalidad a la organización (Flores et al., 2017).
Asimismo, López et al. (2019) comentan que la competitividad puede ser la clave del éxito en la industria hotelera que demanda adaptación a las necesidades rápidamente cambiantes de sus invitados para su permanencia; el desempeño de las empresas hoteleras y su presencia en el mercado dependen de la competitividad de los servicios prestados.
En ese sentido, analizar los factores que mejoran la comunicación interna en la industria hotelera que afecta directamente el desempeño de los empleados, para Cáceres Susana (2016), es estratégico y va en busca del anhelado alineamiento organizacional donde los colaboradores necesitan saber cómo contribuyen al cumplimiento de las metas. Para ello, la comunicación debe salir de lo operativo y canalizar mensajes e información clave que le dé sentido al trabajo diario y genere compromiso de largo plazo.
Por su parte, Monfort Mir (2002), en sus investigaciones respecto a la caracterización de los recursos y capacidades que poseen los hoteles de Benidorm y Peñíscola para alcanzar mejoras organizativas que contribuyan al logro de resultados empresariales, ha identificado que los recursos intangibles que suponen la causa del éxito competitivo de las empresas hoteleras son los principales sistemas de dirección implantados, las rutinas organizativas, el clima y la cultura de la organización y los sistemas de comunicación interna principalmente utilizados por los hoteles de estos destinos.
Para Ruiz de Alba Robledo (2013) la comunicación interna es un factor fundamental que se tiene que potenciar para mejorar el compromiso organizacional de los empleados en las empresas hoteleras de España. La comunicación interna de la organización es aquella que presenta una mayor conexión con los aspectos humanos de la empresa (Almenara et al., 2005), además influye positivamente con el compromiso organizacional y el clima comunicacional (Neto y Cruz, 2017).
La comunicación interna se define como el conjunto de mensajes dirigidos a los colaboradores y clientes internos. Brandolini, González y Hopkins (como se citó en Villanueva, 2015) la definen como la comunicación “específicamente dirigida al público interno, al personal de una empresa, a todos sus integrantes y que surge a partir de generar un entorno productivo armonioso y participativo” (p.77). Entre sus beneficios, se puede decir que la comunicación interna permite que los colaboradores se sientan parte activa de la organización, incrementando su participación y favoreciendo la aceptación de iniciativas, impulsándolos hacia la integración, motivación y desarrollo personal.
Por otra parte, Soria y Alvarado (como se citó en Soria y Pérez, 2010) comentan que la comunicación es un fenómeno que ha estado presente desde el origen de la humanidad, en diversas manifestaciones, por lo que el estudio de la comunicación se vuelve de vital importancia, ya que si se cuenta con una estrategia de comunicación adecuada dentro de la organización, la empresa será más efectiva y productiva. Asimismo, Meléndez-Labrador (2016) sostiene que las empresas y las directivas deben crear un área de comunicaciones, ya sea en el diseño y la implementación de un plan de comunicación articulado con el programa de responsabilidad social empresarial, para fortalecer la comunicación interna. Así también Nornik Ostrowiak (1995) comenta que la comunicación gerencial es crucial en la efectividad del sistema organizacional, ya que contribuye a la integración y a la coordinación de esfuerzos, además se debe desplegar en dos procesos en paralelo, uno enfocado a la infraestructura para el trabajo y otro a los procesos de apoyo, que facilite el alto desempeño. Los elementos que se pueden considerar para su análisis, según Castro Adame (2004), son las Barreras en los flujos de información, la retroalimentación sobre el desempeño, el espíritu de equipo y la contribución.
Por tanto, la teoría de la comunicación humana de Watzlawick (como se citó en Figueroa, 2013) comenta que la comunicación no solo transmite información, sino que impone conductas, además de que:
la naturaleza de una relación depende de la puntuación de las secuencias de comunicación entre los comunicantes. Esto significa que en un proceso de interacción los participantes establecen las secuencias de los hechos a su manera. La falta de acuerdo con respecto a la forma de puntuar la secuencia de los hechos es la causa de incontables conflictos en las relacione. (p.81)
Por este motivo es atinado analizar tres escuelas de la administración. De acuerdo con Lucas (como se citó en Muñoz, 2006), la primera, Escuela de la Administración, plantea una visión mecanicista de la conducta del hombre, en la que la principal preocupación es aumentar la productividad de la empresa. La comunicación pasa a segundo término, se utilizaba solo para retransmitir órdenes e información sobre tareas laborales; la segunda, Escuela de Relaciones Humanas, es distinta, el énfasis está en las personas y no en la actividad productiva, donde el propósito comunicacional es satisfacer las necesidades de los trabajadores, para conseguir interacción lateral entre iguales, buscando facilitar la participación de los miembros en la toma de decisiones organizacionales; la tercera, Escuela Sistémica, considera a la comunicación como el elemento trascendental porque sostiene que la organización se interrelaciona con los subsistemas, es decir, se concibe como la coordinación de esfuerzos para lograr el cumplimiento de objetivos.
Con base en lo mencionado anteriormente se plantea el objetivo, que es analizar la coordinación y procesos de apoyo (CPA), barreras en los flujos de información y retroalimentación sobre el desempeño (BR), espíritu de equipo (EE) y contribución (CT) como elementos que influyen en la comunicación gerencial (CG) en la industria hotelera de Puerto Vallarta Jalisco.
La investigación tiene un alcance correlacional, diseño no experimental dado que no se pretende manipular las variables sino estudiarlas tal y como se presentan en el contexto determinado, con enfoque cuantitativo; se utilizó la encuesta como instrumento para recabar la información. El estudio es ubicado en todos los niveles de la organización, la información que se recabó fue a partir de la percepción de 513 empleados de 3 hoteles sujetos de estudio, de un total de 590, es decir, el 86,7% del total de sus empleados.
Se construyó una base de datos utilizando el SPSS (Statitical Package for Social Sciences) versión 25, para analizar las correlaciones, el análisis divergente, la confiabilidad, análisis factorial exploratorio; también se utilizó el AMOS (Analysis of Moment Structures) para el análisis confirmatorio y adecuación del modelo. El instrumento está compuesto por 4 dimensiones y 20 ítems. Se utilizó una escala Likert que van desde 1 (Nunca) hasta 5 (Siempre).

Se determinó la validez convergente y divergente. La primera, entendida como la correlación positiva entre las pruebas consideradas, lo que indica que ambas pruebas reclutan el mismo proceso. Y la segunda, entendida como la ausencia de correlaciones estadísticas entre las puntuaciones de las pruebas, lo que indica que las pruebas en cuestión no involucran los mismos procesos (Hogan, 2004). Para determinar la validación de la escala se realizó mediante la validez convergente que valora el grado en el cual dos medidas del mismo concepto están correlacionadas entre sí y representan con precisión el concepto de interés, en este proceso se eliminaron 8 ítems con coeficientes correlación bajos, quedando el análisis con 12 ítems como se muestra en la Tabla 1.

** La correlación es significativa en el nivel, 01 bilateral
La confiabilidad es el grado de consistencia entre las medidas de una variable, en esta investigación se consideró pertinente utilizar el coeficiente de cronbach compuesta o general y por Ítem como medida de consistencia, tomando como valor aceptable > ,70 en ambos casos. El coeficiente de alfa general tiene un valor de ,891 y por cada Ítem está por arriba de ,87 por lo que se considera aceptable (ver Tabla 2).

El propósito de esta técnica es resumir la información contenida en una serie de variables originales en una más pequeña de dimensiones compuestas o valores teóricos nuevos con una mínima perdida de información, es decir, obteniendo una estructura factorial más simple en cuanto a su interpretación más fácil y significativa (Hair et al., 2010).
Se analizó la medida de suficiencia de muestreo (MAS) como medida para cuantificar el grado de interrelaciones entre las variables y la conveniencia del análisis factorial, que puede ser interpretada con las siguientes directrices ,80 superior ,70 regular y ,60 mediocre. También se tomó en cuenta el contraste de esfericidad de Bartlett que muestra la significación general de todas las correlaciones que para ser válido debe tener un nivel < ,005 (Hair et al., 2010). Para la presente investigación la MAS fue ,868 que se considera superior y significativa a un nivel de ,000 (ver Tabla 3).

Posteriormente se llevó a cabo el análisis de componentes principales que muestra el porcentaje de varianza extraída mayor a 60% que en las ciencias sociales se considera como satisfactoria (Hair et al., 2010). El presente estudio muestra que el 68,69% es explicado por 3 componentes, con autovalores de 1 (ver Tabla 4).

Método de extracción: análisis de componentes principales.
Se puede ver en la solución factorial rotada varimax cómo los ítems cargan significativamente sobre un factor, ningún ítem carga significativamente sobre más de un factor (ver Tabla 5).

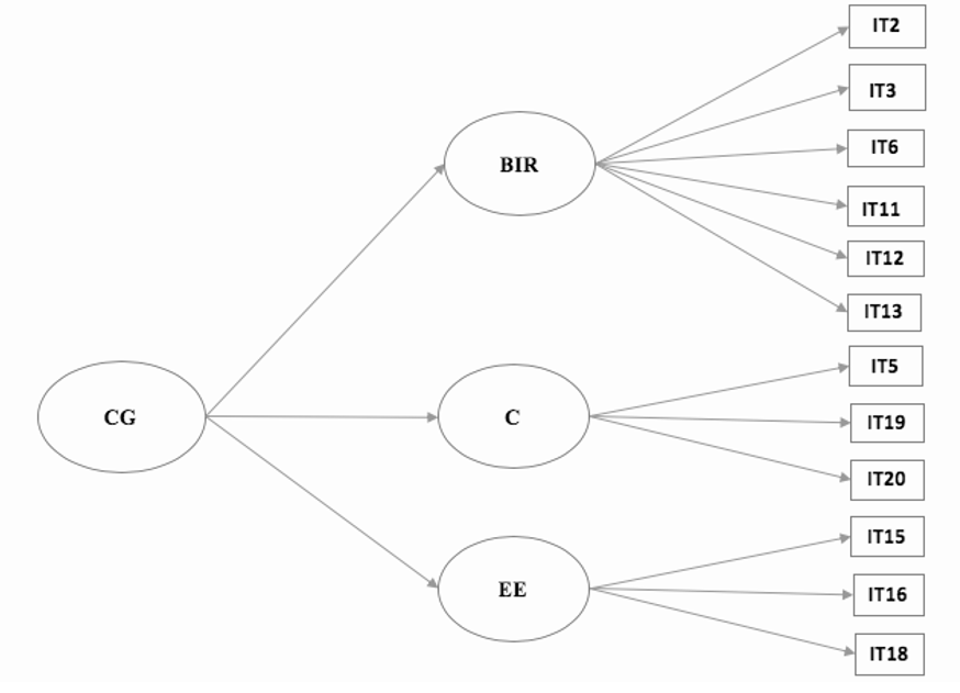
Como se muestra en la Tabla 5, los 12 ítems que se encuentran dentro de los niveles indicados se agruparon en 3 factores; 6 para el componente 1 (BIRD), 3 para el componente 2 (CT) y 3 para el componente 3 (EE). En relación con los constructos teóricos hubo una reducción como producto del AFE de 4 constructos que miden la comunicación interna a 3 (Retroalimentación sobre el desempeño, Contribución y Espíritu de equipo) quedando al final con 12 ítems de los 20 originales (ver Figura 2).

El AFC permite corregir las deficiencias del análisis factorial exploratorio en caso de que existan, confirmando la correlación y la generación del modelo, mediante indicadores de ajuste para determinar la solución confirmatoria del factor propuesto que no es posible con los componentes principales o el análisis de factor. Se presenta mediante un diagrama de flujo (path diagram), de acuerdo con sus especificaciones particulares, donde los rectángulos representan los ítems y las elipses, los factores comunes. Las flechas unidireccionales entre los factores comunes y los ítems expresan saturaciones y las flechas bidireccionales indican la correlación entre factores comunes o únicos (Joreskog, 1996)
El resultado de la primera corrida del AFC de los factores de la comunicación interna queda como se muestra en la figura 3.

Como criterios estadísticos para obtener el modelo final, se pueden observar en la Tabla 6 donde la mayoría de los criterios son muy bajos en la primera corrida de ajuste y no se encuentran en el nivel de aceptación; sin embargo, se realizan las siguientes 3 corridas de ajuste hasta que las medidas de bondad se consideran aceptables. También se analizaron las covarianzas de los residuos estandarizados con el criterio de que todos los Ítems deben tener valores menores de 2,58; si no es así, se elimina el Ítem. Con el propósito de un mejor ajuste del modelo, se realizaron 4 corridas de ajuste, eliminando el ítem con mayor coeficiente en el análisis de las covarianzas de los residuos estandarizados; se puede observar en la Tabla 7 que el IT2 es el de mayor coeficiente por lo que se elimina; en las Tablas 8 y 9, los Ítems IT6 y el Ítem 18 respectivamente presentan coeficientes mayores a 2,58 y también se eliminan, quedando 9 ítems que tienen coeficientes aceptables por debajo de 2,58 (ver Tabla 10), así como las medidas de bondad de ajuste, que determinan el grado en que el modelo podría ser generalizable cumpliendo con los umbrales propuestos por Hair et al. (2010).





En la Figura 4 se pueden ver las cargas de cada ítem con su factor respectivo, a su vez el análisis de covarianzas de los residuos estandarizados de los ítems muestra todos coeficientes por debajo de 2,58 (ver Tabla 10).

Se puede concluir puntualizando en la importancia económica y social que tiene la industria hotelera en México, representando un eslabón fundamental en la cadena de valor del turismo, misma en la que se están enfocando esfuerzos para mejorar la competitividad turística mediante un sistema gerencial que permita concentrarse en el alcance de objetivos factibles de lograr y el área a competir, considerando como fundamental el intercambio de conocimientos y el desarrollo de los recursos humanos para ofrecer mejores servicios. En ese sentido, para mejorar la comunicación gerencial en los hoteles, la aplicación de este instrumento servirá para que exista mayor conexión con los aspectos humanos de la empresa e influya positivamente con el compromiso organizacional y el logro de objetivos.
Una vez desarrollado el análisis teórico y estadístico, se concluye que son 3 los factores que influyen en la comunicación gerencial, es decir, que sostienen correlaciones positivas. El primero, las barreras en los procesos de Información y la retroalimentación (F1), se basa en la interacción del jefe-empleado, es decir, la comunicación vertical descendente del área de trabajo. También analiza si el jefe directo se toma el tiempo de explicar cómo se está realizando el trabajo y sugerir alternativas para mejorar de manera preventiva, para que, a su vez, se refleje en el desempeño. El segundo, la contribución (F2), consiste en desarrollar estrategias que permitan el involucramiento y la sensación de logro de objetivos y que también permitan la cooperación para trabajar con otras personas, de entenderlas y apoyarlas. El último factor por considerar es el espíritu de equipo (F3), que estriba en generar estrategias para fortalecer el entusiasmo para lograr objetivos y metas con actitud positiva en la empresa.
Otro hallazgo encontrado fue que no se consideró importante para analizar la comunicación gerencial incluir estrategias enfocadas y relacionadas con los cursos de inducción, la interacción de las áreas de trabajo de forma horizontal, los comunicados relacionados con la organización no legitimados o confirmados por medios formales y la explicación de los jefes directos para aclarar los procedimientos de la empresa.
Clasificación JEL: M10, M12, M14


** La correlación es significativa en el nivel, 01 bilateral



Método de extracción: análisis de componentes principales.








