Revisión de tema

Recepción: 01 Enero 2018
Aprobación: 30 Abril 2018
Resumen: A partir del Atlas Arqueológico de Colombia desarrollado por el Instituto Colombiano de Antropología e Historia ICANH y el Instituto Geográfico Agustín Codazzi IGAC, se realizó un modelo espacial en álgebra de mapas para estimar el potencial arqueológico del departamento de Caldas y optimizarlo en una propuesta alternativa de turismo cultural. El propósito del modelo fue integrar la información georreferenciada sobre bienes de interés arqueológico del departamento, con algunas variables del entorno natural y cultural que permitieran establecer zonas donde la probabilidad de hallar vestigios arqueológicos fuera alta o baja. Adicionalmente, se establecieron zonas tentativas de potencial turístico en virtud de su riqueza arqueológica, con miras a incorporar el pasado precolombino a las dinámicas productivas que actualmente se gestan en la región. Como resultado de estos ejercicios, se obtuvo que cerca del 60% del territorio departamental es de alto potencial arqueológico, aun cuando existen pocas iniciativas para aprovechar dicho potencial en el ámbito de la planeación estratégica y del desarrollo territorial. Así mismo, se estimó que cerca de una tercera parte del departamento ofrece condiciones para el turismo arqueológico, especialmente en la zona del Magdalena medio y en la zona centro-sur de Caldas.
Palabras clave: Modelamiento Espacial, Gestión Cultural, Patrimonio Arqueológico, Departamento de Caldas.
Abstract: From data provided by the Archaeological Atlas of Colombia developed by the Colombian Institute of Anthropology and History ICANH and the Geographical Institute Agustín Codazzi IGAC, a spatial model was run in map algebra to estimate the archaeological potential of the Caldas department to get an alternative strategy of cultural tourism. The aim of the model was to integrate the georeferenced information about archaeological evidence, with natural and cultural environment to establishing areas of high or low probability of archaeological remains. Additionally, zones of touristic interest were identified by archaeological wealth, to articulate the precolumbian past with productive dynamics currently taking place in the region. The results of these exercises, shown at 60% of territory in high archaeological potential, although there are few initiatives to take advantage of this in strategic planning and regional development. Likewise, it's estimated about that a third part of the department was with good conditions for archaeological tourism, especially in the Magdalena Medio and central-southern zones of Caldas.
Keywords: Spatial Modelling, Cultural Management, Archaeological Heritage, Department of Caldas.
Introducción
En este contexto, el departamento de Caldas cuenta con suficientes insumos culturales para potencializar sus estrategias de participación, desarrollo y planeación. Si bien el atlas arqueológico de Colombia solo muestra una fracción reducida de la riqueza arqueológica del departamento, la historia prehispánica de este territorio según documentos históricos, objetos, lugares y narrativas es tan extensa como la que aun aguarda ser descubierta en sus valles y montañas. No obstante, la optimización de este patrimonio se hará efectiva en la medida en que sea reconocido como un recurso cultural explotable desde el punto de vista educativo y productivo, justo como se propone en este caso desde los modelos espaciales de potencial arqueológico y turístico.
En el año 2008 el Instituto Colombiano de Antropología e Historia (ICANH) y el Instituto Geográfico Agustín Codazzi iniciaron, conjuntamente con varias universidades del país, una base de datos georreferenciada con información arqueológica para crear el Atlas Arqueológico de Colombia. El atlas fue concebido como una herramienta para la gestión del patrimonio arqueológico que contribuiría a mejorar las condiciones de investigación, socialización, planeación y protección de los bienes de interés arqueológico a nivel nacional.
La iniciativa surge en el contexto de la creciente demanda de estudios de arqueología preventiva en el país, de la urgencia por establecer mecanismos efectivos de aplicación de las leyes sobre el patrimonio arqueológico, y la no menos importante necesidad de realizar un balance de la práctica disciplinaria de la arqueología para fijar nuevas prioridades y nuevas maneras de orientar su ejercicio en Colombia. Al cabo de su finalización y conforme a su actualización periódica, se dio paso a una etapa de uso y aprovechamiento de la información que ya ha comenzado a generar proyectos investigativos para promover, proteger y valorar el patrimonio arqueológico en distintas regiones del país.
Este artículo describe algunos de los productos concretos del Atlas Arqueológico de Colombia en el nodo regional Caldas, cuyo procedimiento partió de una base de datos especializada con información arqueológica y patrimonial de los veintisiete municipios, junto con otras características geográficas del departamento, en la perspectiva de estimar zonas con posibles evidencias arqueológicas que pudieran servir no sólo al gremio de arqueólogos sino también al sector productivo como estrategia de turismo y gestión cultural. Toda la información fue modelada espacialmente para la producción de mapas específicos que sirvieran de apoyo a la gestión, planeación y divulgación social del patrimonio. Estos mapas fueron el de potencial arqueológico del departamento de Caldas y el de potencial turístico según su patrimonio arqueológico.
Gestión del Patrimonio Arqueológico en Caldas
El departamento de Caldas atraviesa la Cordillera Central andina de Colombia de este a oeste, entre los valles de los ríos Cauca y Magdalena, incluyendo las cumbres más altas de la zona volcánica centro-norte del país (Mapa 1). Hace parte de la conocida región cafetera de Colombia, cuya economía no sólo se basa en el cultivo de café sino también de la caña panelera, el plátano, los frutales, el turismo y la actividad ganadera. Actualmente, este departamento cuenta con cerca de 998.000 habitantes distribuidos en 27 municipios cuyo desarrollo se ha concentrado en los municipios de mayor producción cafetera como son Manizales, Chinchiná, Palestina, Neira, Anserma, Belalcázar y Risaralda (IGAC, 2004).
Es bien conocida en el país la riqueza arqueológica de esta región, tanto por historiadores y arqueólogos (Friede, 1982; Parsons, 1997; Bruhns, 2006; Duque, 1970) como por sus mismos habitantes, quienes encuentran en la tradición oral y en las frecuentes experiencias de guaquería, abundantes referentes para construir su propia versión del pasado indígena que tuvo lugar en este territorio (Rivera Fellner, 2008). Como en tantas regiones de Colombia, en Caldas se registra una tensión variable entre la concepción del patrimonio arqueológico por parte de los académicos y por parte de las comunidades rurales o del sector productivo del departamento que, con frecuencia, son testigos de la presencia de estas riquezas patrimoniales a lo largo y ancho de la región. En este dilema, el valor pecuniario del objeto o del bien patrimonial a menudo predomina sobre el valor cultural o histórico del mismo, debido a múltiples causas que en muchos casos se entrelazan de forma compleja con las realidades políticas, económicas e históricas de cada contexto. Empero, una de las causas principales de esta situación, es la ausencia de criterios sociales que conduzcan al reconocimiento de lo prehispánico como algo que merece ser protegido y conservado en tanto representa un recurso cultural no renovable de usos diversos.
Esta situación resulta paradójica para un país como Colombia en donde el patrimonio cultural en general y el arqueológico en particular, se amparan en un poderoso marco legal y jurídico que poco tiene que envidiar a otros países de América (Castellanos, 2006). Aun así, la aplicación de este corpus normativo carece de mecanismos efectivos para controlar las conductas que atentan contra la integridad de los bienes patrimoniales, en especial de los arqueológicos, y en su lugar incentiven diversas formas de promoción y aprovechamiento de los mismos.
Esta situación podría moderarse si se desarrollan estrategias de gestión de la información que proviene de los bienes arqueológicos para articular los sectores productivo, educativo, cultural y ambiental, con políticas públicas de carácter local, regional y nacional. A propósito de esto, en el año 2011 se obtuvo la declaratoria del Paisaje Cultural Cafetero (PCC) como patrimonio cultural de la humanidad, del cual hacen parte los departamentos de Caldas, Quindío, Risaralda y Valle del Cauca, en un esfuerzo conjunto que integró el sector académico, la empresa privada y los gobiernos locales. Gracias a este documento, se iniciaron varios proyectos de carácter productivo y turístico que han buscado acelerar el desarrollo regional a través del flujo de capital extranjero y la dinamización de la explotación cafetera en los departamentos involucrados.
En esta coyuntura, el turismo cultural ha sido para muchas comunidades locales una estrategia productiva más prometedora que el café mismo, porque han podido aprovechar otras destrezas artesanales y capitalizar el potencial del territorio en diversos sectores y para diversos públicos, reconociendo en los bienes culturales un mecanismo de inclusión y participación social muy efectivo. No obstante, en torno a esta actividad se teje también una historia nueva que expresa la concepción popular en torno al patrimonio cultural y que frecuentemente entra en tensión con las visiones académica y formal como ya se ha señalado.
Aun cuando la declaración del Paisaje Cultural Cafetero proviene de un discurso histórico bastante reciente, la incorporación de algunos referentes de la historia indígena, confirman, el reconocimiento que desde distintos ámbitos se le ha concedido al pasado precolombino como fuente de información relevante para el desarrollo regional (Posada, 2010a; Patiño y Forero, 2001; Langebaek, 2003). No obstante, la puesta en marcha de estrategias de desarrollo como el turismo cultural, resulta problemático en la medida en que tiende a sesgar sobre el criterio de valoración económico de los bienes patrimoniales, restándole sostenibilidad y ecuanimidad. En tal sentido, se requiere planeación, acompañamiento y regulación para que el patrimonio cultural logre orientar un desarrollo sustentable bajo los estandartes del turismo, representando así los intereses sociales, ambientales y estatales en una estrategia de impacto transversal que conduzca a la resignificación y a la reapropiación del territorio.
Como fuere, más allá de la inclusión marginal de la arqueología y del pasado prehispánico en las dinámicas del PCC, no parecen haber propuestas de largo aliento para la valoración y uso social del pasado prehispánico en el Departamento de Caldas que trasciendan la obligación legal de hacer inventarios de patrimonio o programas de arqueología preventiva en estudios de impacto ambiental (Gobernación de Caldas, 2017; Posada, 2010b). Los pocos esfuerzos recaen sobre investigadores independientes, universidades o museos que poco respaldo tienen de otros sectores sociales y cuyas propuestas se formulan a propósito de hallazgos concretos o de situaciones coyunturales.
El examen de estas consideraciones a la luz del atlas arqueológico de Colombia, sugieren el uso de dispositivos de visualización y consulta de la información arqueológica para agilizar el diagnóstico de los inventarios de patrimonio y las condiciones de protección, promoción y difusión en las que se encuentran. Los sistemas de información geográficos y los recursos geomáticos juegan un papel crucial en este sentido, pues permiten controlar mejor las características y potencialidades del patrimonio arqueológico en su contexto particular (Conolly & Lake, 2006). Así, por ejemplo, en la arqueología colombiana existen varios antecedentes sobre el uso de cartografías digitales para la investigación, la divulgación y la gestión territorial en distintas regiones del país (Patiño, 1998; Dever, 1999; Drennan, 2000; Piazzini et al., 2001; Piazzini et al., 2005; Piazzini et al., 2009; Enciso, 2007). Aun así, conviene que la información ordenada en estas bases de datos georreferenciadas, sean de mayor acceso y circulación para lograr articular el discurso sobre el patrimonio arqueológico con otros ámbitos sociales e instituciones.
Metodología
Se diseñaron dos modelos en algebra de mapas para zonificar el potencial arqueológico del departamento y el potencial turístico en función de su valor arqueológico, teniendo como base algunos ejercicios similares en otras regiones del mundo (Kamermans et al., 2009; Brandt et al., 1992; Vaughn & Crawford., 2009; Butzer, 1989; Matteucci & Scheinsohn, 2004) y las características arqueológicas y geográficas propias del departamento de Caldas (Herrera, 1989; IGAC, 2004).
De acuerdo con Brandt et al (1992, p. 269), los modelos de potencial arqueológico son posibles en la medida en que el comportamiento humano ha mostrado tendencias en cuanto al uso del espacio. De esta manera, se espera que la localización de los asentamientos exhiba un patrón y no una distribución azarosa dependiendo de las condiciones favorables para vivir. Muchas de estas tendencias y condiciones están relacionadas con variables ambientales como las propiedades del suelo, la altitud o el acceso al agua. Otras están relacionadas con factores culturales como la presencia de caminos y vías, la presencia de mercados o de centros religiosos y ceremoniales. Como fuere, la distribución de los asentamientos exhibe patrones que pueden ser explotados para la construcción de modelos estadísticos de carácter predictivo. Uno de los primeros ejercicios de modelamiento predictivo es presentado por Butzer (1989, p. 253) en el Valle del Nilo, quien sugiere hacer las prospecciones arqueológicas teniendo en cuenta la aptitud de asentamiento de los lugares, para lo cual considera variables como la disponibilidad de recursos, el patrón de asentamientos regional y la ausencia de fenómenos naturales amenazantes. Pero además de eso, el autor propone considerar otras variables geoarqueológicas relacionadas con el sepultamiento y la preservación de los sitios arqueológicos, tales como la erosión, el tipo de suelo y el clima local, de tal forma que la probabilidad real de hallar los sitios sea consistente con las condiciones actuales de conservación. Más recientemente, Vaughn & Crawford (2009, p. 6) proponen un modelo predictivo de sitios Mayas en el noroeste de Belize, dando prioridad también a las variables ambientales y geográficas por su peso tanto en la conservación arqueológica como en la economía política de los Mayas, a saber: pendientes, orientación de las geoformas, cuerpos de agua, potencial agrícola de los suelos, humedad, índice foliar de las plantas, distancia a zonas planas, área de las zonas planas, entre otras.
Pero no solo se emplean estas variables en el modelado de asentamientos complejos como los de los Mayas. Estas variables también tienen peso a la hora de buscar sitios más antiguos correspondientes a sociedades con un modo de vida cazador-recolector. Así, pues, tanto Matteucci & Scheinsohn (2004) como Kamermans et al., (2009, p. 138) emplean variables ambientales para sus modelos, asumiendo modelos teóricos de la ecología del paisaje en donde la hidrología, los suelos, la geomorfología, el tipo de bioma y las vías naturales de tránsito son cruciales para la supervivencia de bandas nómadas.
En este estudio, los modelos realizados emplearon fuentes cartográficas básicas a escala 1:100.000 del Instituto Geográfico Agustín Codazzi (IGAC), levantadas en coordenadas planas con datum geocéntrico Magna Sirgas WGS 84 origen central (Bogotá). Los modelos se hicieron con la aplicación Model Builder de ArcGis 10 siguiendo un modelo de decisión con clases múltiples (Zeiler, 1999).
Para el Modelo de Potencial Arqueológico (MPA) se emplearon las siguientes variables de la cartografía base: Pendientes, Altura, Vías, Drenajes e Infraestructura Urbana, teniendo en cuenta que estas variables gobiernan en gran medida los criterios de búsqueda en prospección y excavación arqueológica (Schiffer, 1987; Carandini, 1997; Sala et al., 2012).
El argumento principal de esta selección es que debe considerarse la geomorfología natural debido a que plantea lugares con mayor estabilidad para fundar las viviendas, lugares con menor susceptibilidad a desastres naturales y lugares con mayores posibilidades de preservación en el registro arqueológico de acuerdo con la dinámica de erosión, transporte y depositación (Butzer, 1989). En tal sentido, las pendientes y la forma del relieve expresada en las curvas de nivel son las variables adecuadas. Por otra parte, se plantea el clima regional como un factor relevante en la presencia de asentamientos por su estrecha relación con los cinturones de vegetación y los recursos asociados a ellos.
La distribución de las plantas depende fundamentalmente de la humedad y de la temperatura, variables climáticas que en los trópicos están influenciadas en gran medida por la altitud (Holdridge, 1979; Van Der Hammen, 1992). Por esta razón y por la dificultad de mapear la vegetación en tiempos prehispánicos, la distribución vertical de las cotas de altura en el mapa de curvas de nivel es otra variable a considerar dada su relación con la disponibilidad de recursos vegetales de amplio uso en períodos prehispánicos (Aceituno, 2002; Montejo y Rodríguez, 2001). Así mismo, se argumenta que las fuentes hídricas expresadas en la cercanía a los drenajes naturales, representan la disponibilidad de un recurso básico para el consumo humano como es el agua. Esta variable, estrechamente relacionada con el clima y la geomorfología, también es una medida de la presencia de recursos de fauna acuática que se encuentra en los drenajes de mayor magnitud.
Finalmente, la incorporación de la infraestructura moderna expresada en vías, viviendas y equipamientos, describe la probabilidad de destrucción de los sitios arqueológicos por actividades de remoción física del suelo. Lo anterior afecta la integridad de los contextos arqueológicos y en consecuencia reduce su potencial.
Así planeados, los argumentos que sustentan las variables seleccionadas para el modelo de potencial describen solo criterios generales para la localización de sitios arqueológicos equiparables a una vivienda prehispánica, quedando al margen de contextos específicos tales como las necrópolis, los lugares de culto, los lugares de explotación minera o de producción orfebre. En cualquier caso, existe la posibilidad de que otros investigadores incorporen las variables pertinentes a dichos contextos para orientar específicamente el modelo según sus necesidades.
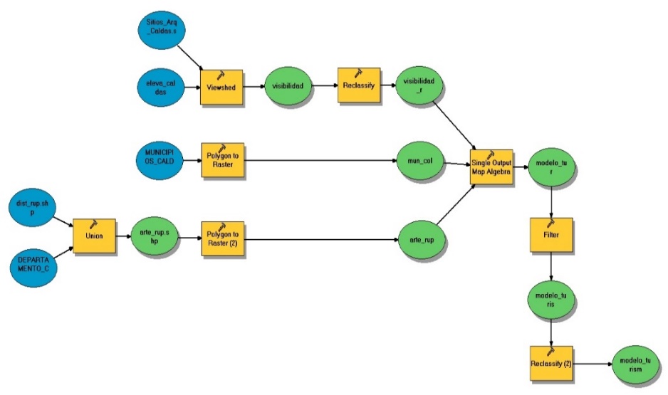
De esta manera, cada una de las variables expresada como una capa vectorial en formato shp, fue rasterizada previamente al diseño y ejecución del modelo de la siguiente forma: el mapa raster de infraestructura se obtuvo mediante modelado IDW de las cabeceras municipales como puntos, tomando el área en km² de cada una como ponderador del análisis. El mapa de pendientes se sustrajo del DEM que se obtuvo a su vez de la cobertura de curvas de nivel. Para la obtención de los mapas de vías y drenajes se aplicó un análisis de distancias lineales a cada una de esas coberturas vectoriales. Cada capa fue reclasificada posteriormente en 5 categorías.
Se utilizó un modelamiento de pesos ponderados con calificación de 1 a 5, en donde se les dio una importancia relativa a las variables según los criterios arqueológicos mencionados: Pendientes el 30%, Altura 30%, Vías el 15%, Drenajes el 10% e Infraestructura Urbana el 15%. Como resultado del modelo, se obtuvo un mapa de zonas del departamento de Caldas con potencial arqueológico en una escala de 1 a 5, donde 1 es muy bajo potencial y 5 muy alto potencial (Figura 1).
Teniendo en cuenta que uno de los aspectos más importantes del modelamiento espacial es la validación del modelo, se confrontaron espacialmente y cuantitativamente los sitios arqueológicos descubiertos hasta el año 2016 con las zonas de potencial del modelo. Para ello, se acudió a un ejercicio de comparación mediante un diagrama de dispersión en Microsoft Excel sin que mediara ningún test de correlación debido a la naturaleza cualitativa de ambas variables.
El modelo de turismo arqueológico por otra parte, consultó los municipios con colecciones arqueológicas de acceso público, mapeó esta característica y la integró con las zonas de mayor visibilidad paisajística en virtud del relieve, junto con la presencia de bienes arqueológicamente visibles como el arte rupestre reportado en el atlas arqueológico de Colombia mediante sitios con petroglifos. En este sentido, los criterios que gobiernan este modelo son el atractivo visual y las facilidades de acceso a lugares con piezas o sitios arqueológicos, los cuales son frecuentemente invocados en los estudios sobre turismo ecológico y cultural (Treserras, 2004; Pedersen, 2005).
Los valores de ponderación para correr el modelo fueron los siguientes: zonas con arte rupestre 50%, zonas con colecciones arqueológicas 30% y zonas con visibilidad paisajística 20%. Al cabo de su multiplicación, se corrió un filtro para eliminar polígonos espurios de menos de una hectárea y se reclasificó a cuatro categorías el mapa resultante (Figura 2).
Resultados
El mapa de potencial arqueológico muestra claramente que más del 50% del territorio departamental es de alto a muy alto potencial arqueológico, estando concentrado en alto potencial con el 38.8% de su superficie (2.872,6 Km²), seguido de potencial moderado con el 23.7% (1.754,6 Km²) y de muy alto potencial con el 21.8% (1.620.2 Km²). Tan solo el 15.4% está ocupado por áreas de bajo (745.6 Km²) y muy bajo (405,3 Km²) potencial arqueológico (Mapa 2; Figura 3).
Las zonas de muy bajo potencial se sitúan en el centro y sur del departamento, generalmente por encima de los 2.500 msnm donde se registran las temperaturas más bajas y las zonas más escarpadas de la geomorfología volcánica regional. La zona del sector sur corresponde a las áreas de páramo y nieves perpetuas que hacen parte del Parque Natural Nacional Los Nevados. Si bien las condiciones ambientales reducen ostensiblemente la probabilidad de hallar evidencias arqueológicas en esta zona, no debe descartarse por completo esta posibilidad dado el registro de sitios como Tesorito a 2.365 metros de altura en inmediaciones de la ciudad de Manizales (Jaramillo, 2008), así como de muchos otros hallazgos hechos en otras regiones andinas donde las altas cumbres nevadas sirvieron como lugares de culto y adoración prehispánica (Vitry, 2012).

Las zonas de bajo potencial están concentradas igualmente en el centro del departamento, aunque con mayor tendencia hacia el norte, influenciadas principalmente por las alturas y la fuerte pendiente del relieve, donde no solo la topografía dificulta la aptitud de asentamiento, sino que la erosión es más acelerada, inhibiendo la conservación de eventuales yacimientos arqueológicos. Dos pequeños polígonos se alejan del centro, tomando uno hacia el lado oriental del departamento y otro hacia el costado opuesto, en el extremo occidental del mismo. Este último, corresponde a las montañas de la Reserva Natural del Loro Orejiamarillo, que alcanzan los 3.000 msnm y pendientes superiores al 70, las cuales marcan un límite natural con el departamento de Antioquia hacia el norte.
De norte a sur, con tendencia centralizada, se encuentran las zonas de potencial moderado en el departamento. En general, estas zonas tienen una probabilidad del 50% de hallar evidencias arqueológicas debido a que concentran el rango medio de calificación de las variables del modelo, esto es, alturas entre los 1000 y 2000 metros, vías secundarias, pendientes alrededor del 25%, centros urbanos con un área máxima de 1 Km² y una disponibilidad de agua permanente, aunque no abundante. Casi una cuarta parte del departamento es ocupada por estas características, principalmente en las vertientes media y baja de las cordilleras.
Las zonas de clima cálido, con bajas pendientes, abundante disponibilidad de agua y una mínima intervención humana en obras de infraestructura física, constituyen las zonas de potencial alto y muy alto, las cuales predominan cerca a los principales ríos del departamento. En este caso, la diferencia entre ambas zonas recae sobre el peso de la variable Drenajes, cuyos criterios de discriminación yacen en el tamaño y densidad del drenaje, dando así mejor calificación a los ríos Cauca y Magdalena tanto como a sus tributarios principales. Esto significa que en estas zonas la disponibilidad de agua y de recursos ribereños pudo haber favorecido considerablemente la aptitud de asentamiento durante tiempos prehispánicos. Mientras tanto, la escasez de centros urbanos y de infraestructura moderna representada en vías y edificios, ha permitido la conservación relativa de los sitios arqueológicos existentes.
Las cifras descritas para el potencial arqueológico de Caldas, reafirman los supuestos y las observaciones hechas con relación a la probabilidad de hallar sitios arqueológicos al interior del perímetro departamental, toda vez que existe una correspondencia entre la distribución de sitios arqueológicos registrados en el atlas arqueológico de Colombia y la zonificación obtenida aquí del potencial arqueológico en Caldas (Mapa 2). Una vez confrontados los sitios arqueológicos ya registrados en el departamento con el modelo de potencial, se observa que el 64% de los sitios se distribuyen en zonas de muy alto potencial arqueológico, seguido de un 22,8% de sitios en las zonas de potencial alto. Los más bajos porcentajes estuvieron representados precisamente por las zonas de bajo y muy bajo potencial arqueológico con 0,4% y 3,3% de los sitios respectivamente (Figura 4).

Esto, no obstante, significa que el modelo conserva una incertidumbre cercana al 5% que podría reducirse planteando otros escenarios en base a la incorporación de nuevas variables o a la modificación de los pesos de ponderación. Por lo pronto, este mapa
constituye una primera aproximación que se erige como un modelo predictivo de sitios para uso en la planeación de actividades de investigación, difusión e intervención sobre el patrimonio arqueológico del departamento.

Por otra parte, el modelo de turismo arqueológico zonificó el departamento según áreas de alto o bajo interés turístico en virtud de lo que puede ofrecer en materia arqueológica principalmente (Figura 5; Mapa 3). Este modelo engloba el potencial arqueológico y las prácticas institucionales de protección y promoción del patrimonio arqueológico que contemplan los municipios en sus documentos oficiales y en museos o casas de la cultura. Se observa aquí cierto equilibrio entre las zonas sin mayor interés turístico y las zonas definidas como destino principal. No obstante, las zonas definidas como destino secundario también ocupan un alto porcentaje (27.5%), por lo cual puede plantearse que el departamento tiene aptitud para desarrollar proyectos de turismo arqueológico. Si bien apenas cinco municipios poseen arte rupestre documentado, la presencia de colecciones arqueológicas con acceso al público es mucho más frecuente, justificando las visitas no solo al campo sino a los museos o salas museo de las cabeceras municipales. En tal sentido, vemos que gran parte del municipio de Dorada representa una zona importante para la inversión en proyectos desde el punto de vista arqueológico, mientras que el municipio de Marquetalia representa una zona crítica sin ningún interés aparente. Vale la pena examinar no solo las zonas de gran atractivo arqueo-turístico, sino también las que carecen del mismo en la perspectiva de iniciar procesos de reactivación investigativa, histórica y cultural.

Consideraciones Finales
Los modelos descritos representan una aproximación general a las condiciones arqueológicas del departamento de Caldas. En ningún caso deben ser considerados como mapas estáticos, sino como expresión de circunstancias sociales, ambientales y tecnológicas particulares que están sujetas a actualización y a modificaciones conforme pasa el tiempo, tanto en los datos que los alimentan como en los criterios mismos de ponderación y análisis.
Si bien existe un terreno bastante fértil para la investigación arqueológica y el desarrollo de planes de manejo arqueológico para la gestión de los territorios, los datos consignados en documentos oficiales como el Plan Departamental de Desarrollo, los Planes de Ordenamiento Territorial (POT) y los Planes Municipales de Desarrollo (PMD), revelaron una concepción del patrimonio cultural material sólo en términos de la presencia de monumentos históricos y arquitectónicos recientes. Apenas siete municipios hicieron mención explícita a la arqueología en tales documentos, sin una fórmula propositiva respecto a la articulación del patrimonio arqueológico con otras prácticas culturales. En consecuencia, el departamento de Caldas está desprovisto de áreas de protección declaradas como bienes de interés cultural por su explícito valor arqueológico, aun cuando municipios como Pácora, Dorada o Chinchiná exhiben lugares con mérito para ello.
Estas observaciones aunadas al resultado del modelo de potencial arqueológico, conducen a estimar que el riesgo de destrucción de sitios o yacimientos arqueológicos en todo el territorio caldense es alto, ya que la probabilidad de encontrar bienes o contextos de edad prehispánica en su jurisdicción supera el 72%, mientras que las políticas de promoción y conservación del patrimonio son muy bajas y las propuestas de desarrollo turístico, vial y agroindustrial son altas según los documentos oficiales de PDM y POT. Esto denuncia claramente la necesidad de integrar mecanismos de planeación y control con las políticas de desarrollo en temas de cultura, por cuanto los inventarios georreferenciados deberán aprovecharse más eficientemente en los planes de ordenamiento territorial a propósito de las posibilidades que ofrecen los recursos geomáticos.
En este contexto, el departamento de Caldas cuenta con suficientes insumos culturales para potencializar sus estrategias de participación, desarrollo y planeación. Si bien el atlas arqueológico de Colombia solo muestra una fracción reducida de la riqueza arqueológica del departamento, la historia prehispánica de este territorio según documentos históricos, objetos, lugares y narrativas es tan extensa como la que aun aguarda ser descubierta en sus valles y montañas. No obstante, la optimización de este patrimonio se hará efectiva en la medida en que sea reconocido como un recurso cultural explotable desde el punto de vista educativo y productivo, justo como se propone en este caso desde los modelos espaciales de potencial arqueológico y turístico.
Referencias
Aceituno, F. J. (2002). Interacciones fitoculturales en el cauca medio durante el Holoceno Temprano y Medio. Arqueología del Area Intermedia 4, pp. 89-113.
Brandt, R; Bert J. G. & Kenneth L. K. (1992). An Experiment in Archaeological Site Location: Modeling in the Netherlands using GIS Techniques World Archaeology, Vol. 24 (2), p.p. 268-282.
Bruhns Olsen, K. (2006). Arte de la Tierra: Quimbaya. Bogota. Segunda edición. Fondo de Promoción de la Cultura.
Butzer, K. (1989). Arqueología. Una ecología del hombre. Barcelona. Ediciones Bellaterra.
Carandini, A. (1997). Historias en la Tierra. Manual de Excavación Arqueológica. Barcelona. Editorial Crítica.
Castellanos, G. (2006). Régimen jurídico del patrimonio arqueológico en Colombia. Bogotá, Colombia. Segunda edición. Instituto Colombiano de Antropología e Historia.
Conolly, J. & Lake, M. (2006). Geographical information systems in archaeology. Cambridge – UK. Cambridge University Press
Dever, A. (1999). El paisaje arqueológico en Tierradentro: una aproximación al análisis de visibilidad de poblaciones prehistóricas. Arqueología del Área Intermedia Nº1. Sociedad Colombiana de Arqueología.
Drennan, R. (2000). Las sociedades prehispánicas del Alto Magdalena. Bogotá, Colombia. Instituto Colombiano de Antropología e Historia (ICANH).
Duque G, L. (1970). Los Quimbayas. Reseña Etnohistórica y Arqueológica. Bogotá. Instituto Colombiano de Antropología.
Enciso, B. (2007). Información temática sobre bibliografía arqueológica de la Sabana de Bogotá (siglos XI a.C. al XVI d.C.), del Alto Sinú y del Golfo de Urabá. Colombia. Bogotá, Colombia. Instituto Colombiano de Antropología e Historia ICANH.
Friede, J. (1982). Los Quimbayas bajo la dominación española. Bogotá. Carlos Valencia Editores.
Gobernación de Caldas. (2017). Plan Departamental de Desarrollo 2016-2019. Caldas Territorio de Oportunidades.
Herrera, L. (1989). Cuenca Montañosa del río Cauca. En Colombia Prehispánica. Regiones Arqueológicas. Bogotá. Instituto Colombiano de Antropología.
Holdridge, L. (1979). Ecología basada en Zonas de Vida. Editorial IICA. San José Costa Rica.
Instituto Geográfico Agustín Codazzi -IGAC-. (2004). Estudio general de suelos departamento de Caldas. Bogotá, Colombia. Segunda edición. Subdirección de agrología.
Jaramillo, L. G. (2008). Sociedades prehispánicas en el territorio “Quimbaya”: unidades domésticas, áreas de actividad y el complejo Tesorito. Bogotá, D.C. Fundación de Investigaciones Arqueológicas Nacionales, Banco de la República.
Kamermans, H; Van Leusen, M & Philip Verhagen (eds). (2009). Archaeological prediction and risk management. Alternatives to current practice. Netherlands. Leiden University Press.
Langebaek, C. (2003). Arqueología colombiana. Ciencia, pasado y exclusión. Colección Colombia Ciencia y Tecnología. Instituto colombiano para el desarrollo de la ciencia y la tecnología Francisco José de Caldas. Colciencias.
Matteucci, S. & V. Scheinsohn. (2004). Procesamiento de imágenes, sig y modelos ecológicos aplicados a la arqueología Geofocus Nº 4, pp. 93-109.
Montejo, F. & Rodriguez, E. (2001). Antiguos pobladores y labranzas en el valle medio del río Otún, Risaralda. En Boletín de Arqueología 16(1), pp. 37-115.
Parsons, J. (1997). La colonización antioqueña en el occidente de Colombia. Banco de la República – El Ancora editores.
Patiño, D. (1998). Los sistemas de información geográfica y su aplicación en arqueología. Revista Colombiana de Antropología Nº34. Instituto Colombiano de Antropología e Historia.
Patiño, D. & Forero, E. (2001). Arqueología y patrimonio en el país multicultural En Patiño, Diógenes (editor) Arqueología, patrimonio y sociedad. Universidad del Cauca. Sociedad Colombiana de Arqueología.
Pedersen, A. (2005). Gestión del turismo en sitios del Patrimonio Mundial: Manual práctico para administradores de sitios del Patrimonio Mundial. Centro del Patrimonio Mundial UNESCO. Francia.
Piazzini, E; Posada, W; Escobar, D. & Arango, C.E. (2009). Arqueología de Frontino. Espacio, tiempo y sociedad en el noroccidente de Antioquia durante la época precolombina y colonial. Gobernación de Antioquia, Banco de la República, Universidad de Antioquia. Medellín. (informe inédito).
Piazzini, E; Duque, M. & Espinosa, I. (2001). Atlas arqueológico de ISA. En Piazzini, Emilio (ed) Arqueología en Estudios de Impacto Ambiental Vol. 3. Bogotá: Interconexión Eléctrica S.A. Corcas editores.
Piazzini, E; Escobar, J.F. & Posada Restrepo, W. (2005). Elementos para la incorporación del componente arqueológico al Plan de Ordenamiento Territorial y el Plan Especial de Protección Patrimonial. Departamento Administrativo de Planeación Alcaldía de Medellín. Instituto de Estudios Regionales Universidad de Antioquia. (informe inédito).
Posada Restrepo, W.A. (2010a). Multiculturalidad, arqueología y desarrollo regional. Notas críticas a propósito del bicentenario de la independencia en Colombia. Papel Salmón. Creación y Vida. Suplemento dominical periódico La Patria. Edición 924 de julio 18 de 2010, p.p 2-3.
Posada Restrepo, W. A. (2010b). Atlas arqueológico de Caldas. Informe final inédito. Departamento de antropología y sociología Universidad de Caldas. Instituto Colombiano de Antropología e Historia ICANH.
Rivera Fellner, M. (2008). La guaquería en Caldas: identidades ficticias y patrimonio cultural En Jaramillo, Luis Gonzalo (ed) Aguas arriba y aguas abajo. De la arqueología en las márgenes del río Cauca, curso medio. Colombia.Universidad de Los Andes.
Sala, R; García, E. & Tamba, R. (2012). Archaeological Geophysics - From Basics to New Perspectives En Imma Ollich-Castanyer (ed) Archaeology, New Approaches in Theory and Techniques. Croacia. Editorial InTech.
Schiffer, M. (1987). Formation Processes of the Archaeological Record. Salt Lake City. University of Utah Press.
Van Der Hammen, T. (1992). Historia, ecología y vegetación. Fondo de promoción de cultura Banco Popular. Fondo FEN Colombia. Corporación colombiana para la Amazonía –Araracuara, Bogotá.
Vaughn, S. & Crawford, T. (2009). A predictive model of archaeological potential: An example from northwestern Belize Applied Geography Vol 29(4).
Vitry, C. (2012). Las montañas sagradas y las culturas preincaicas de los Andes En Loera Chávez, Margarita; Stanislaw Iwaniszewki y Ricardo Cabrera (coordinadores) América. Tierra de montañas y volcanes I. Huellas de la arqueología. México. Escuela Nacional de Antropología e Historia. Instituto Nacional de Antropología e Historia.
Zeiler, M. (1999). Modelling our world. The ESRI guide to geodatabase design. USA. Environmental Systems Research Institute.
Información adicional
Cómo citar este artículo: Posada Restrepo, W.A. & Duque Tangarife, C.C. (2018). Modelamiento espacial para la gestión del patrimonio arqueológico. Un estudio de caso en el departamento de Caldas, Colombia en Colombia. NOVUM, (8-II), p.p. 24-42.