
Recepción: 14 Febrero 2018
Aprobación: 31 Octubre 2019
Resumen: El portafolio electrónico es una herramienta que busca dar una mejora en la enseñanza dentro del aula universitaria, de la cual es responsable el maestro. La misma que se ha venido utilizando hace dos décadas en otros países, y recientemente es una estrategia indispensable, dentro de los requisitos del CEAACES (Consejo de Evaluación, Acreditación y Aseguramiento de la Calidad de la Educación Superior) en el proceso de evaluación y acreditación de las universidades. Este artículo estudia las posibilidades del portafolio electrónico como estrategia didáctica y competitiva en la educación superior en base a la calidad y la excelencia en la enseñanza. Así mismo el portafolio electrónico es un instrumento de reflexión y autoevaluación de los docentes de la Universidad Agraria, que trata de explicar los antecedentes del objeto de estudio, la fundamentación teórica, los referentes pedagógicos, el método de investigación que se aplica en el artículo, metodología cualitativa, las técnicas que se usaron para la recolección de los datos, además se investigó el uso de Edmodo como una plataforma virtual para el diseño de los recurso didáctico en la asignatura ofimática en el segundo Año de educación superior.
Palabras clave: Portafolio digital, estrategia didáctica, la nube.
Abstract: This article studies the possibilities of the electronic portfolio as a didactic and competitive strategy in higher education based on quality and excellence in teaching. Likewise, the electronic portfolio is an instrument of reflection and self-evaluation of the teachers of the Agrarian University, which tries to explain the background of the object of study, the theoretical foundation, the pedagogical references, the research method that is applied in the article, Qualitative methodology, the techniques used for data collection, the use of Edmodo was also investigated as a virtual platform for the design of the didactic resource in the office subject in the second year of higher education. This article studies the possibilities of the electronic portfolio as a didactic and competitive strategy in higher education based on quality and excellence in teaching. Likewise, the electronic portfolio is an instrument of reflection and self-evaluation of the teachers of the Agrarian University, which tries to explain the background of the object of study, the theoretical foundation, the pedagogical references, the research method that is applied in the article, Qualitative methodology, the techniques used for data collection, the use of Edmodo was also investigated as a virtual platform for the design of the didactic resource in the office subject in the second year of higher education.
Keywords: Digital portfolio, didactic strategy, the cloud.
INTRODUCCIÓN
La Universidad Agraria del Ecuador se está sometiendo a nuevos paradigmas educativos poniendo énfasis en el uso de nuevas metodologías de enseñanza-aprendizaje. Los métodos tradicionales, magistrales y expositivos han dejado de ser protagonistas, por ello se incorporan otros enfoques didácticos, constructivistas y sociales que acceden espacio al estudiante y a su participación responsable en su propio proceso de aprendizaje, allí interviene el portafolio electrónico, como un nuevo enfoque de enseñanza y aprendizaje viene acompañado de múltiples ámbitos educativos importante como el uso de las herramientas tecnológicas, la evaluación educativa por el CEAACES, y el aprendizaje centrado en el alumno, y concretamente, en la formación y el desarrollo profesional del docente.
Una de las herramientas que ha surgido actualmente de forma acelerada es la tecnología y la universidad Agraria no está exenta de aquello, por eso tiene un gran desafío por resolver, ponerse a la par con las múltiples herramientas que existe en el mundo de la informática para aplicarla a la educación, como son la plataforma educativa, computación en la nube y los softwares educativos. Las misma que servirán almacenar las evidencias, de todas sus actividades académicas, que sirvan como demostración de los trabajos realizados entre docente y estudiante, donde la información se presenta en forma remota, a través de elementos multimedia (texto, audio, video, carpeta, imagen fija y animación) y se almacena en un archivador, conocido hoy como la nube, en un disco compacto en otros medios electrónicos.
Según la Universidad Técnica Del Norte (2018) define al portafolio como ?Una colección de recurso y actividades seleccionada, con la intención de evidenciar, evaluar el rendimiento y aprendizaje realizado periódicamente, además potenciar la reflexión y mejora continua sobre cada una de las practicas académicas, administrativas y/o profesionales para el cumplimiento de los objetivos Institucionales y nacionales.? (p.1)
Es importante destacar que el portafolio docente sirve para llevar un proceso sistemático y continuo, así mismo sirve para recoger evidencias que permitan reflejar la identidad del docente y valorar su función académica.

En este nuevo paradigma una de las ideas que, en estos instantes, está claro que la formación universitaria es muy exigente y precisas en sus competencias y debe ser una preparación muy alta por parte del docente y específica, acorde al proceso de la tecnología digital en línea y la nube, para el progreso de la carrera profesional del ser humano en cuanto a la tecnología que nos proporciona el mundo.
Según Bozu (2012), ?El portafolio docente, se ha usado, habitualmente, con fines acreditativos y de certificación de las competencias profesionales adquiridas por el profesorado durante un proceso formativo o a lo largo de su trayectoria profesional?. (p.240)
En este sentido el portafolio es una idea creada en un medio artístico, que constituye en una cualidad de facilitar, conocer y acreditar la labor docente, este envuelve una colección selectiva de documentos pedagógicos, informes y trabajos selectos son presentados de tal forma que den cuenta de los planes y proyectos realizados. En el ámbito de la docencia, el portafolio implica una evaluación sumativa y formativa, en la medida que presenta las actividades realizadas que sobrelleven a una acreditación de su actuación a la vez que ayuda al educador a dominar y mejorar su actividad docente a través de una adecuada autorreflexión de su práctica.
Según Rico (2009), establece que ?el empleo del portafolio permite al docente conocer mejor las características individuales de cada estudiante y atender a los distintos ritmos de aprendizaje que pueden coexistir en su grupo, esto le guiará en la aplicación de diferentes estrategias metodológicas según las necesidades y expectativas de cada uno? (p.40)
Es muy importante el desarrollo del portafolio, porque le permite al docente ser competente, además de poder desarrollarse en forma plena sus actividades. En el ámbito de la educación el portafolio digital, conllevará a mejorar su rendimiento académico.
El portafolio docente tiene como objetivo, un orden cronológico, detallando de manera ordenada datos importantes sobre como el estudiante obtendrá sus conocimientos y de qué manera será evaluado.

El portafolio es una herramienta que busca dar una mejora en la enseñanza dentro del aula universitaria, de la cual es responsable el maestro. La misma que se ha venido utilizando hace dos décadas en otros países y dentro de este estudio se la aplicará en la universidad Agraria Del Ecuador como una estrategia indispensable, dentro de los requisitos del CEAACES (Consejo de Evaluación, Acreditación y Aseguramiento de la Calidad de la Educación Superior) en el proceso de evaluación y acreditación de las universidades.
Este nuevo paradigma de la enseñanza y aprendizaje viene acompañada de las Nuevas Tecnologias de la Información y la Comunicación como una mirada a una futura evaluación educativa, ademas, las herramientas tecnológicas ayudan a las instituciones y al docente a tranformar los procesios educativos, favoreciendo la interaccion directa entre las trilogia educativa, y fortaleciendo un nuevo enfoque didáctico para la formación de competencia y destrezas y el conocimiento globalizado
Una de las herramientas que ha surgido en los últimos años es google drive y las plataforma educativa como moodle y edmodo, entornos educativos de gran almacenmiento de la nube, para este fin es el portafolio o carpeta, concepto que se maneja desde hace mucho tiempo en múltiples ámbitos: artistas, fotógrafos o arquitectos han encontrado en este recurso la mejor manera de mostrar su trabajo a otras personas
En este contexto los docentes aprenden a manejar las herramientas tecnológicas de forma adecuada, para realizar sus trabajos. En otros países la el portofolio se la ha implementado ya hace mucho tiempo que nos llevan una ventaja muy grande. Algunos docente creen que es necesario implementar el portafolio sea en la nube: google Drive o Edmodo
Autores como Aguaded, Lopez, y Jaen (2013), consideran que ?Se hace difícil hoy en día pensar en una universidad de calidad que funcione sin el apoyo de las tecnologías de la información y la comunicación (TIC) ya que gran parte de la docencia, investigación y transferencia que esta realiza se sustenta en las tecnologías? (p.3).
Definitivamente, la incorporacion del portafolio digital, resultan esencial para el éxito de la evaluacion interna y externa.
El portafolio digital como instrumento de reflexión y autoevaluación docente en la educación superior
Según Chávez (2016), considera que los docentes universitarios deben apoderarse de todas las herramientas digitales existentes, para evaluar a los estudiantes; ?Los docentes una apropiación del portafolio digital en tres planos: el primero, como reflexión de preparación para la tarea; el segundo, como medio de autorreflexión, valoración y mejoramiento profesional permanente; y el tercero, como reto para la reflexión del quehacer docente e incorporación de las tecnologías de la información y comunica ción como parte del mejoramiento continuo de su profesión? (p.93).
Al manejar este tipo de herramienta tecnológicas el docente, no solo será capaz de manejar su academia sino todo parámetro cognitivo que acompaña la tecnología, esto pone al educando a ser un formador continuo, además mejorará su calidad de reflexión y de investigador; por lo tanto una manera de ser evaluado será por el buen manejo de esta herramienta Google drive por ejemplo, y como medio para ser aprovechado para sacar las potencialidades posibles disponiendo su autoformación mediante las Tics.
Propuesta de Innovación Didáctica con Portafolios Electrónicos en Formato Blog: Un Caso de Estudio en una Universidad
Recordando que, al referir, el uso del aula virtual y sus derivadas no están solo un parámetro, es multidisciplinario; es así que el camino de aplicación es infinito, por ello para David Cobos-Sanchiz y otros, ?Una experiencia de innovación docente universitaria con portafolios electrónicos del estudiantado, construidos en formato blog. El objetivo general de la investigación se concreta en el análisis de los blogs de los estudiantes en base a tres dimensiones: aspectos técnicos, aspectos educativos y aspectos sociales?, expresan que un portafolio no debe ser cuadrado más bien debe contener todos los parámetros evaluativos o por lo menos exista un porcentaje cualitativo ? cuantitativo mismas que serán capaz de manejar y medir los aspectos más relevante del aprendizaje, esto no puede aplicarse de la tarde a la mañana ya que los mismos son planificados con anterioridad y con el pasar del tiempo se podrá verificar su eficiencia y eficacia dando una visión global de lo que se puede mejorar.
El portafolio docente como instrumento para el discente y el docente
Díez y Lobato consideran que ?el factor más influyente en la eficacia del portafolio es la calidad de la interrelación alumno-profesor (tutorización), no sólo a la hora de consensuar el diseño del portafolio, sino durante el aprendizaje? (p.10), por lo consiguiente la planificación, el diseño y la ejecución debe realizarse en un punto intermedio (no flexible y no rígido), y es aquí donde el docente debe conocer bien la estructura del tipo de portafolio que va llevar a cargo, donde los contenidos estén acorde a lo planificado y sus respuestas a las evaluaciones no queden en el limbo, siendo los alumnos los primeros observadores de las plataformas que se están manejando.
Otros autores determinan que la medición psicométrica debe ser aplicada dentro de las Tics (evaluación educativa), recordando que este tipo aplicaciones deben ser elaboradas con eficiencia y los resultados arrojados sean de un aprendizaje positivo que ha dominado durante el proceso pedagógico; muchas veces este tipo de portafolio evitará una evaluación tradicional mejorando las prácticas y reduciendo el tiempo de trabajo.
La investigación se la llevó a cabo en la Universidad Agraria del Ecuador en la Facultad de Computación en la carrera de Ingeniería en Sistemas con estudiantes Primer curso con titulación ingeniero en sistemas en la Asignatura Ofimática, correspondiente al Año académico 2018-2019. Se aplicó el portafolio electrónico como una experiencia nueva en la docencia. Con este artículo se, procura, específicamente, comprobar los logros, problemas y evidencias más significativas durante la realización del proyecto didáctico grupal (4-8 estudiantes), el trabajo está relacionado con el diseño y la implementación de un material educativo multimedia, los estudiantes realizan una base de datos relacionado con un tema transversal escogido por ellos mismos.
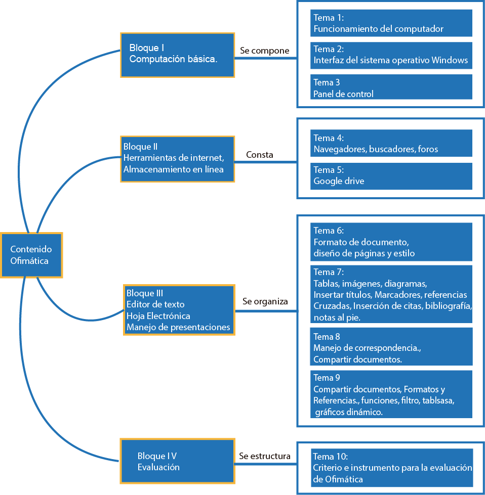
En cuanto se refiere al programa de la asignatura,1 este se formula junto a los cuatro núcleos de contenidos TIC (esquema 1). En concreto, el estudio hace mención al segundo bloque temático que tiene como objeto de estudio los recursos didácticos-tecnológicos y su uso educativo.

En este apartado se explica cómo se realizó el del proyecto educativo multimedia grupal, como los estudiantes se familiarizan con el software educativo y de qué manera pudieron organizar sus portafolios grupales. Para ello se impartieron durante el mes de agosto dos sesiones de dos horas prácticas de laboratorio con las herramientas tecnológicas, y lo que comprende las Tics, todo queda plasmado para conocer las características más significativas la plataforma Edmodo
Así mismo de posterior, a mediados del mes de octubre, se desarrollaron dos charlas teóricas de una hora de duración, cada consiste en la explicación descriptiva relacionada con el desarrollo del plan pedagógico multimedia que se compone de dos tareas académicas. El trabajo se califica sobre un 30% de la nota final de la asignatura, y a través de un proyecto socioeducativo sobre el diseño y la realización de un material educativo multimedia (MEM) relacionado con alguna temática transversal (educación en valores, vial, o ambiental, etc.) y la elaboración de la guía didáctica multimedia (tabla 1).
Para trabajar la siguiente fase la segunda tarea pedagogía, los alumnos remitían su archivo relevantes sobre las reflexiones, las evidencias y los progresos relacionados con la realización del proyecto enmarcado a través de comentarios (post) al edublog o al correo electrónico, Igualmente, debían reflejar en los trabajos las inquietudes, tutorías realizadas, trabajos próximos y problemas encontrados, durante el diseño y la creación del Material Educativo multimedia, Igualmente, en la parte última del comentario (post) se les solicitaba una evaluación pedagogía de su propio trabajo y un aporte reflexivo sobre las fortalezas y debilidades de la utilización del portafolio, en este proceso formativo. Se evaluaba sobre un 20% de la nota final de la asignatura.
Con relación a la matriz de valoración del portafolio electrónico, Autores como Tillema y Smith (2007), consideran que puede realizarse de muchas formas y a través de una diversidad de métodos. En este sentido, se fundamentó en una revisión de la literatura científica (Barrett, 2000; Klenowski, 2005; Barberà, 2008; entre otros) y en las competencias implicadas en la elaboración del portafolio que dio lugar a la rúbrica que se muestra en la tabla 2.
Objetivos didácticos
Para cumplir con una buena planeación académica en la práctica educativa los objetivos son los siguientes:
ü Planificar y organizar las tareas académicas.
ü Conocer el progreso y el proceso seguido por los estudiantes en la implementación del material educativo multimedia
ü Motivar el aprendizaje reflexivo y racional del estudiante.
ü Ejecutar procesos de autoevaluación de la práctica educativa.
ü Ayudar a los estudiantes en las tomas de decisiones.
ü Ayudar a desarrollar la capacidad crítica y autocrítica del estudiante.
ü Conocer y utilizar programas educativos (cuadernos de bitácora).
MATERIALES Y MÉTODOS
La metodología aplicada a este estudio es cualitativa y el método usado en este estudio fue descriptivo e interpretativo. En este sentido, como lo aseguran Revuelta y Sánchez, ?los métodos cualitativos intentan dar cuenta de la realidad social y comprender cuál es su naturaleza, más que explicarla o predecirla? (p.2).
Para realizar el análisis de datos recopilados se tuvieron en consideración los siguientes principios:
? El análisis cualitativo exige que sea la persona evaluadora la que atribuya significados, elabore resultados y extraiga resultados.
? El registro de los datos se realizará por la persona evaluadora y deberá transcribir la información a textos escritos.
? La interpretación de la información no debe entenderse como un proceso lineal, sino como un proceso cíclico
Los datos empleados en este artículo se basa específicamente en portafolios electrónicos elaborados por los estudiantes que cursaron la asignatura de Ofimática, del Primer curso con titulación ingeniero en sistemas, correspondiente al Año académico 2018-2019, impartidas en la Facultad de Computación de la Universidad Agraria Del Ecuador, Los portafolios electrónicos analizados pertenecen al curso académico 2018-2019 y se centralizan en la recogida de información referente al diseño y la implementación de un material educativo multimedia relacionado con un tema transversal socioeducativo. Los datos de cada uno de los portafolios electrónicos grupales se organizan en torno a comentarios sobre las distintas sesiones de trabajo grupales relativas al trabajo en cuestión. Estos portafolios grupales quedan recogidos en la plataforma Edmodo.

Análisis de los datos
Asimismo, el proceso de análisis se divide en dos etapas: la descriptiva y la interpretativa y, para el análisis descriptivo de los datos, hemos recurrido al programa informático de análisis cualitativo Atlas-ti, para ser preciso, en la implementación de las fases instrumentales se usó el software informático de análisis cualitativo ATLAS.ti.6.2, de gran ayuda para la codificación del texto y para relacionar las diferentes categorías. Además, favorece la transparencia del proceso analítico al permitir al investigador realizar búsquedas de forma rápida y precisa de un texto particular (Welsh, 2002; Flick, 2004). En cuanto al proceso de reducción y estructuración teórica de la información se tuvo como marco de referencia las fases de identificación de unidades de información (codificación), categorización e interpretación e inferencia (Miles y Huberman, 1994). Para la fase de reducción de datos, los comentarios de los distintos portafolios recogidos en la plataforma Edmodo, se organizaron en documentos de texto compatibles con el programa informático. Posteriormente, con la información codificada en formato textual compatible con el programa ATLAS.ti.6.2, se diseñó el proyecto para realizar el análisis de datos. Seguidamente, se siguió una metodología inductiva, para la categorización inicial de los comentarios a partir de los temas que surgieron en los distintos documentos hasta llegar al sistema de nodos y subnodos definitivos que se expone en el esquema 2
Para continuar con el estudio se agrupa cada una de las categorías que componen el trabajo. El primer nodo se denomina trabajo grupal, este enfoque didáctico se centra en trabajo en equipo, tareas relativas con la planificación del proyecto didáctico multimedia, historietas, anécdotas, problemas, etc. (tabla 3)

RESULTADOS
En general, todos los participantes han enunciado información relacionada con las categorías que se habían planteado en el estudio (tabla 4)

En este apartado, en el gráfico 1, se exponen los resultados obtenidos, en función del número de informes encontradas en el texto. El tema que muestra más referencias se relaciona con el proceso de tutorización seguido a la hora de realizar el trabajo del medio audiovisual, con 36 referencias. Es decir, con respecto al trabajo realizado, a lo que los estudiantes han dado mayor importancia es a la comunicación y retroalimentación que han ido teniendo con el profesor de la materia. Como se constata en algunas de las referencias expuestas en la tabla 9. En este sentido, coincidimos con Bozu e Imbernón (en prensa) en que el portafolio es una estrategia que permite al docente conocer, a través del análisis realizado sobre la propia práctica docente, cuáles son los puntos fuertes y los puntos débiles que hay que mejorar a corto plazo acerca de los contenidos que en el aula se trabajan, de la metodología utilizada, los recursos didácticos, etc.

Los grupos han utilizado el portafolio electrónico como medio para recoger información relativa al proceso que han seguido a la hora de la «planificación de las tareas», con 32 referencias recopiladas. La mayoría de los grupos ha optado en todo momento por realizar las fases del trabajo de modo consensuado, mediante la realización de reuniones en las cuales se debatían las distintas cuestiones que había que trabajar y se repartían las tareas en función de las posibilidades de los integrantes. Otro aspecto didáctico relevante se refiere a las dificultades que existen para trabajar en grupo, con 24 referencias, debido a las diferencias que existen entre los miembros del grupo. Algunas de estas se centran en incompatibilidades de horario y responsabilidades laborales y académicas; lugares de residencia distantes de la universidad de referencia que invalidan las posibilidades de trabajo en fin de semana; dificultades para llegar a acuerdos en distintos aspectos del trabajo, etc.
CONCLUSIÓN
El portafolio electrónico es un instrumento pedagógico válido y muy positivo en la educación universitaria que tiene múltiples propósitos académico y profesional y doble uso en la virtualidad: Recurso formativo para la gestión del conocimiento e instrumento de evaluación. Su beneficio en el ámbito universitario es, usarlo como estrategias de enseñanza-aprendizaje y apoyo del proceso de aprendizaje del estudiante por eso es necesario conocer las diferencias de los diferentes enfoques que se van a desarrollar con prácticas coherentes, sin limitar las posibilidades de un determinado punto de vista.
Igualmente, la utilización del portafolio electrónico facilita el conocimiento por parte del docente, las técnicas de aprendizaje, la metodología de trabajo en el aula, los procesos de tutorización, la calidad de adquisición de las competencias de los estudiantes y las posibles dificultades al trabajar en equipo, entre otros aspectos, en síntesis, ayuda a supervisar el proceso de enseñanza-aprendizaje.
El portafolio electrónico es un recurso de evaluación, un efectivo medio para la formación del profesorado universitario. La distinción entre una y otra modalidad (evaluativa o formativa) se establece desde el plano teórico ya que, en muchas ocasiones, esta diferencia no es operativa en la realidad. Incluso en los casos en que el portafolios se utiliza con fines evaluativos, posee una función formativa, aunque ésta no haya sido perseguida.
Es importante que el docente analice cualquier programa antes de emplearlo en su clase. En términos generales, se lograron los objetivos planteados al iniciar la investigación, pero sin embargo futuros estudios puedan complementar y fortalecer los resultados obtenidos en nuestra institución. Por lo tanto, el uso de software de educativo, plataformas virtuales, y computación en la nube son una herramienta didáctico-pedagógica, innovadora y constructivista.
Existe un limitado uso de portafolio y documento electrónico para demostrar la evidencia en el proceso de enseñanza aprendizaje y por no establecer el uso de las herramientas tecnológicas, dando lugar a que los procesos de inter- aprendizaje se realicen de forma monótona y sin los complementos necesarios. Todos los documentos pedagógicos como como evidencia del docente planes de clase, plan anual deberán ser subidas en formato PDF a la plataforma Edmodo, una plataforma virtual para fomentar el aprendizaje y así motivar a los estudiantes para que mejoren su rendimiento académico. Que los docentes en su totalidad se encuentran muchos más familiarizados con las herramientas tecnológicas que fomenten la firma electrónica con la ayuda de los canales de comunicación sincrónica como las wikis, blogs, chat, foro, correo electrónico entre otros. Entre estas actividades podemos mencionar el análisis de bibliografía relacionada con la elaboración del proyecto. Sin lugar a dudas, la implantación del software de firma electrónica es un tema analizado por diversos autores que coinciden en la importancia del mismo y su rol determinante en el proceso de enseñanza - aprendizaje. Anteriormente ha existido el portafolio, pero solo en forma tradicional hay poca capacitación sobre programas específicos como la firma digital, en lo que se refiere al manejo de nuevos de programa de firma electrónica, lo cual ha contribuido al estancamiento de la educación.
Referencias
Aguaded Gómez, J. I., López Meneses, E., & Jaén Martínez, A. (2013). Portafolios electrónicos universitarios para una nueva metodología de enseñanza superior. Desarrollo de un material educativo multimedia (MEM). Revista de Universidad y Sociedad del Conocimiento, 10(1), 7-28
Referencias
Barberá, E. (2008). El estilo e-portafolio. Barcelona, España: Barberá
Referencias
Barrett, H. (s.f.). Electronic Teaching Portfolios: Multimedia Skills + Portfolio Development = Powerful Professional Development. Eric, 1(3), 1111-1116. Recuperado de http://www.electronicportfolios.com/portfolios/site2000.html
Bozu, Z. (2012). El portafolio docente como estrategia formativa innovadora del profesorado novel universitario: Caso de estudios. Revista de Educación, 358(1), 238-257
Chávez Ávila, P. (2016). El portafolio digital como instrumento de reflexión y autoevaluación docente en la educación superior. Revista Aletheia, 9(1), 76-97.
Flick, U. (2004). Introducción a la Investigación Cualitativa,. Madrid, España: Ediciones Morata S. L.
Ignacio, F., Domíngez, R., & Sanchez Gómez, C. (2003). Programas de análisis cualitativo para la investigación en espacios virtuales de formación. España: Universidad de Salamanca
Klenowsk, V. (2005). Desarrollo de portafolios para el aprendizajes y la evalaución.Madrid, España: NARCEA
Mattheus, M., Miles, A., & Humberman, M. (1994). Qualitative data analysis: an expanded sourcebook. California, EEUU: Newbury Park.
Rico Martín, A. M. (2009). El portafolios en las prácticas de enseñanza del grado en maestro en educación primaria. Revista Electrónica Interuniversitaria de Formación del Profesorado,13(3), 37-45
Tillema, H., & Smith, K. (2007). «Portfolio appraisal: In search of criteria. Teaching and Teacher, 23(4), 442-456.
Universidad Técnica Del Norte. (Jueves de Octubre de 2018). Portafolio Docente. Ecuador: UTN.Recuperado de http://www.utn.edu.ec/web/uniportal/?page_id=2458
Welsh, E. (2002). Dealing with Data: Using NVivo in the Qualitative Data Analysis Process. Forum Qualitative Sozialforschung, 3(2), 1-9.