Resumo: A inclusão no ambiente educacional, um desafio contínuo em muitas instituições de ensino, é caracterizada pela presença de múltiplos atores, parcialidade, conflitos e ausência de informações claras. Embora as diretrizes operacionais para o Atendimento Educacional Especializado sejam instituídas por meio de legislação, a execução prática de tais diretrizes é dependente da imersão contextual de onde é aplicada. O propósito deste artigo é identificar as atividades necessárias visando à inclusão de estudantes com Necessidades Educacionais Específicas por meio de uma abordagem envolvendo Métodos de Estruturação de Problemas. Para este propósito, foi composta uma multimetodologia envolvendo as clássicas abordagens da área de Pesquisa Operacional: Value-Focused Thinking . Soft System Methodology. A multimetodologia construída foi aplicada em um estudo de caso em uma unidade da Rede Federal de Ensino. Os principais resultados indicam que certos pressupostos estabelecidos mereceriam ser reavaliados à luz do presente estudo.
Palavras-chave:Atendimento Educacional EspecializadoAtendimento Educacional Especializado,Educação EspecialEducação Especial,Pesquisa OperacionalPesquisa Operacional,Métodos de Estruturação de ProblemasMétodos de Estruturação de Problemas.
Abstract: Inclusion in the educational environment is a continuous challenge in many educational institutions and is characterized by multiple actors, bias, conflicts and lack of clear information. Although the operational guidelines for Specialized Educational Assistance are required by law, the practical implementation of such guidelines depends on contextual immersion where it is applied. The purpose of this paper is to identify activities necessary for the inclusion of students with Specific Educational Needs through an approach involving Problem- Structuring Methods. For this purpose, a multi-methodology was assembled that combines the classical approaches of Value-Focused Thinking and Soft System Methodology. The constructed multi-methodology was applied in a case study in a unit of the Federal Education System. The main results indicate that some established assumptions should be re-evaluated in the light of the present study.
Keywords: Specialized Educational Service, Special Education, Operational Research, Problem Structuring Methods.
Resumen: La inclusión en el entorno educativo es un desafío continuo en muchas instituciones educativas, se caracteriza por la presencia de múltiples actores, sesgos, conflictos y falta de información clara. Aunque las directrices operativas para la Asistencia Educativa Especializada se instituyen por medio de la legislación, la aplicación práctica de dichas directrices depende de su contexto de aplicación. El propósito de este artículo es identificar las actividades necesarias para la inclusión de estudiantes con Necesidades Educativas Específicas a través de un enfoque que involucra Métodos de Estructuración de Problemas. Para ello, se compuso una multimetodología, que incluye los enfoques clásicos del área de investigación operacional: Value-Focused Thinking y Soft System Methodology. La multimetodología construida se aplicó en un estudio de caso, en una unidad de la Red Federal de Educación. Los resultados indican que, según nuestro estudio, ciertas premisas establecidas deberían ser reevaluadas.
Palabras clave: Servicio Educativo Especializado, Educación Especial, Investigación Operativa, Métodos de Estructuración de Problemas.
Artigos
INCLUSÃO DE ESTUDANTES COM NECESSIDADES EDUCACIONAIS ESPECÍFICAS: UM CAMINHO ESTRUTURADO PARA MUDANÇAS

Recepção: 01 Janeiro 2018
Aprovação: 31 Dezembro 2018
A temática de educação inclusiva tornou-se uma espécie de “Agenda Global” (RUNSWICK-COLE, 2011) e é um dos campos mais explorados em pesquisas educacionais. Na declaração de Salamanca em 1994, os países signatários assumiram o compromisso de promover políticas que garantam o acesso a todos, em idade escolar, na instituição de ensino comum mais próxima de sua residência (RUNSWICK- COLE, 2011; VAN DER BIJ et al, 2016). Este compromisso contrapõe à prática de educação segregada na qual os estudantes com deficiência são matriculados em escolas especializadas que atendem somente este público (VAN DER BIJ et al, 2016).
A legislação relacionada, em geral, estabelece diretrizes genéricas que garantem direitos de acesso e permanência nas escolas regulares para estudantes com Necessidades Educacionais Específicas (NEE). Estudos relacionados com educação inclusiva não fornecem uma teoria que possa responder à pergunta: “Como podemos praticar de forma inclusiva?” (ROBINSON, 2017, p. 175). As práticas inclusivas adotadas em um contexto são definidas por determinadas pessoas, de acordo com a percepção do significado de inclusão e com políticas gerais que norteiam as ações.
A literatura científica apresenta vários estudos, em muitos casos bem-sucedidos, a respeito do processo de inclusão (BLAT, 1972; SMYTH et al., 2014; SUKHRAM; ELLEN, 2017). Contudo, embora exista legislação que busca garantir direitos, a efetivação prática de tais políticas é dependente do contexto e das percepções dos envolvidos (LINDQVIST; NILHOLM, 2014) e de como a inclusão é compreendida (NILHOLM; GÖRANSSON, 2017). Pouco foi explorado em relação à identificação das atividades necessárias para converter leis, tratados e políticas públicas em práticas inclusivas (HORNBY, 2015; TCHINTCHARAULI; JAVAKHISHVILI, 2017).
Por outro lado, a literatura sobre Pesquisa Operacional (PO) fornece um conjunto de abordagens para lidar com situações problemáticas complexas, tal como a questão de inclusão de estudantes com NEE no ensino regular. Tais abordagens são conhecidas como Métodos de Estruturação de Problemas (do inglês Problem Structuring Methods - PSM) (FRANCO; MONTIBELLER, 2011; ROSENHEAD, 2014). O presente estudo tem por objetivo identificar atividades necessárias visando à inclusão de estudantes com NEE por meio de uma abordagem envolvendo PSMs. Como demonstração, a abordagem é aplicada em uma unidade da Rede Federal de Ensino. A abordagem construída resultou em um meio, cognitivamente acessível, para identificação de diretrizes para inclusão e também permitiu ampliar o conhecimento dos envolvidos com relação à educação inclusiva.
O restante desse artigo está organizado da seguinte maneira: na seção 2 é apresentado o referencial teórico a respeito de aspectos de Educação Especial e dos PSMs que compõe a abordagem proposta; a seção 3 apresenta os procedimentos metodológicos adotados; na seção 4 são apresentados os resultados da aplicação e na seção 5 as conclusões do estudo.
Até a segunda metade do século XX o atendimento a estudantes com NEE era realizado priori- tariamente em escolas especializadas focadas tão somente neste público. Em 1994 foi realizada uma reunião da ONU na cidade de Salamanca na Espanha, com o propósito de definir princípios, políticas e práticas em Educação Especial. Deste evento originou-se o documento conhecido como “Declaração de Salamanca”, um dos mais importantes entre os que visam à inclusão escolar de Pessoas com Deficiência (PcD). Na Declaração de Salamanca, a escola comum com orientação inclusiva é reconhecida como meio mais eficiente para formar a todos de maneira igualitária e construir uma sociedade mais acolhedora (UNESCO, 1994).
Visando conceber uma escola com propostas curriculares inclusivas, esforços vêm sendo empreendidos, em sintonia com o contexto sociocultural, aspectos políticos, históricos e econômicos, bem como a interpretação do real significado de educação inclusiva (SMYTH et al, 2014). Para Barton e Corbett (1993), a construção de políticas de educação inclusiva deve ser compreendida dentro do contexto socioeconômico e da realidade institucional, o que envolve abordar valores fundamentais em relação à igualdade, questões sociais e direitos humanos.
Ferguson (2008) destaca que, nos países signatários da Declaração de Salamanca, houve um crescimento nas matrículas de estudantes com NEE em escolas regulares. Entretanto não fica evidente o quanto esses alunos ficam segregados em salas com ensino especializado dentro de escolas ditas inclusivas e que os discursos de educação inclusiva não são correspondidos na prática. Lindqvist e Nilholm (2014) ressaltam a importância e influência dos diretores na construção de concepções e ou percepções de escolas e contextos sociais inclusivos.
Göransson e Nilholm (2014) apresentam uma revisão teórico-metodológica com quatro diferentes percepções dos conceitos de inclusão: a) inserir estudantes com NEE em escolas comuns; b) fornecer suporte específico para estudantes com NEE; c) fornecer suporte específico para todos os estudantes; e
d) construir comunidades com características específicas. O estudo aponta que embora existam debates sobre educação inclusiva, as análises parecem ignorar os fatores subjetivos relacionados com as diferenças nas crenças sobre o que as escolas podem e devem realizar. O mesmo estudo aponta que pouco foi explorado com relação aos fatores que originam os processos inclusivos. Os resultados das pesquisas dos autores são reforçados em um novo estudo no qual, por meio de revisão de artigos mais citados, classificam as definições de inclusão e comparam as práticas inclusivas de acordo com tais definições (NILHOLM; GÖRANSSON, 2017).
No Brasil, leis e políticas públicas lançadas nas últimas décadas, em consonância com acordos e tratados internacionais, buscam garantir o acesso às escolas comuns para estudantes com NEE. Nesse sentido, o Atendimento Educacional Especializado (AEE) é ofertado de maneira complementar e/ou suplementar à formação do estudante. O AEE oferece recursos, serviços e orientação para mitigar difi- culdades e superar barreiras no processo de ensino e aprendizagem.
Embora as diretrizes operacionais para o AEE na educação básica sejam regulamentadas, a execução prática das ações do AEE para estudantes que possuem NEE, é um tema complexo, com informações insuficientes (LAI et al, 2016) e sujeita a mudanças de perspectivas de acordo com a época em que se situa (NILHOLM; GÖRANSSON, 2017). Devido ao fato de relacionar múltiplos agentes em um contexto de diversidade, a Educação Especial está envolta a diferentes perspectivas (FARRELL, 2009) e a diferentes fatores tais como sociais, religiosos e pedagógicos (D’ALESSIO, 2011).
Definir diretrizes para inclusão de estudantes com NEE em escolas comuns é uma questão que, conforme apresentado, possui características tais como: múltiplos atores, diferentes perspectivas, parcialidade e conflitos de interesses, incertezas e contornado por um contexto específico. Para auxiliar na estruturação de problemas dessa natureza, a literatura apresenta um amplo conjunto de abordagens conhecidas como Métodos de Estruturação de Problemas (PSM) (ROSENHEAD, 1996; MINGERS; ROSENHEAD, 2011; ORMEROD, 2014).
Os Métodos de Estruturação de Problemas (do inglês Problem Structuring Methods - PSM) surgiram na década de 1960, como contraste aos métodos tradicionais de Pesquisa Operacional baseados em mode- los matemáticos (MINGERS; ROSENHEAD, 2011) que demandam objetivos e restrições bem definidos (KOTIADIS; MINGERS, 2014). Segundo Mingers e Rosenhead (2011) problemas não estruturados são caracterizados pela existência de múltiplos atores/perspectivas, conflitos de interesses e incertezas. De acordo com Mingers e Rosenhead (2004, p. 531) cada PSM oferece um meio para representar a situação problemática em estudo, devendo para isso:
1. Permitir que várias perspectivas e alternativas sejam colocadas em conjunção umas com as outras;
2. Ser cognitivamente acessível a atores com uma variedade de origens e sem formação especializada, para que a representação em desenvolvimento possa informar um processo participativo de estruturação de problemas;
3. Operar iterativamente, de modo que a representação do problema se ajuste para refletir o
estado e o estágio da discussão entre os atores;
4. Permitir que melhorias parciais ou locais sejam identificadas e comprometidas, em vez de exigir uma solução global, o que implicaria uma fusão dos vários interesses.
Embora não exista uma lista definitiva com todos os PSM existentes (ROSENHEAD, 2014), entre os mais conhecidos, segundo Ackermann et al, (2014), estão: Value-Focused Thinking – VFT, focado na identificação de objetivos baseados em valores (KEENEY, 1992) e o Soft System Methodology – SSM, com a finalidade de gerar planos sistêmicos que permitem conduzir um estado indesejado para um estado desejável (GEORGIOU, 2015). Estes dois métodos são adotados neste estudo e apresentados a seguir.
A abordagem VFT proposta por Ralph Keeney (1992) é aplicada no processo de tomada de de- cisão em diversas áreas como governamental, industrial, setor energético entre outras (PARNELL et al, 2013). Esta abordagem permite identificar e estruturar objetivos baseados nos valores e desejos dos atores (KUNZ; SIEBERT; MÜTTERLEIN, 2016). A partir dos objetivos identificados são geradas as alternativas, em maior quantidade e qualidade com relação à eficiência de modo que possibilite alcançar tais objetivos (SIEBERT; KEENEY, 2015).
O VFT pode ser resumido em quatro etapas (SHENG; SIAU; NAH, 2010; TUHKALA et al 2017): a) definir/elaborar uma lista de valores, por meio de perguntas como “O que você quer? O que você valoriza? O que você deveria querer? (KEENEY, 1992); b) transformar os valores em objetivos; c) hierarquizar os objetivos, com uso do teste WITI (Why Is This Important? – Por que isso é importante?) (KEENEY, 1996); e d) construir uma rede de objetivos meio-fim, com o auxílio de algum software.
A adoção do VFT permite que seja considerada uma ampla quantidade de alternativas/ações, as quais teriam sido inicialmente desconsideradas. Dessa maneira, os decisores envolvidos podem concen- trar-se sobre as futuras consequências das decisões, o que permite considerar as ações mais desejáveis (ALENCAR; PRIORI JR; ALENCAR, 2017). Identificar objetivos baseados em valores contribui para gerar ações e resultados mais racionais e melhor alinhados com as expectativas das pessoas envolvidas (KEENEY, 1992; ARGYRIS; SCHÖN, 1996).
O VFT contribui na identificação dos objetivos, em outras palavras, no que deseja-se alcançar, onde pretende-se chegar com a intervenção na situação problemática. Entretanto, o VFT pode não ser tão eficiente para mapear o estado atual de determinada situação problemática. Para alcançar os objetivos pretendidos é preciso conhecer o contexto da situação atual. Situações complexas sugerem dilemas e paradoxos para a equipe. Abordagens como o SSM permitem estruturar uma determinada situação problemática.
A metodologia SSM foi inicialmente proposta por Checkland (1981) com objetivo de lidar com diferentes percepções acerca do processo de determinada situação problemática, (VANDENBROECK et al, 2014). O SSM possibilita o aprendizado a partir da experiência pessoal dos envolvidos afetados pelo contexto em que estão inseridos (CHECKLAND, 2000). Permite ainda gerar informação a partir de uma fonte limitada e desorganizada de dados, assim como estruturar essa informação para permitir uma rigorosa definição do problema (GEORGIOU, 2006). A partir do conhecimento adquirido é possí- vel definir as transformações necessárias a serem realizadas para que um estado indesejado, na situação problemática, possa ser convertido em um estado desejado (CEZARINO et al, 2016).
O SSM possui várias configurações estabelecidas ao longo de décadas de desenvolvimento da me- todologia (CHECKLAND, 1999). Entre as principais configurações, destacamos a proposta por Georgiou (2015) composta por três fases: a) compreender a situação problemática; b) identificar as mudanças necessárias; e c) debater e elaborar modelos para operacionalizar as transformações. Essa configuração, ilustrada na Figura 1, auxilia de modo didático, na compreensão dos mecanismos essenciais do SSM.
A aplicação do SSM parte da elaboração da Figura Rica, um desenho livre que representa a situação problemática e das Análises Um, Dois e Três, que identificam e descrevem os atores envolvidos. Estas técnicas geram informações para compreender de forma mais aprofundada a situação em estudo. A partir deste ponto, identificam-se estados indesejados que devem ser “transformados” em estados desejáveis. Cada transformação é contextualizada utilizando o mnemônico CATWOE, uma expressão para Clientes (Clients), Atores (Actors), Transformação (Transformation), Visão de mundo (Weltanschauung ou World view), Proprietários (Owners) e Restrições de ambiente (Enviromental Constraints). Os ele- mentos do CATWOE são integrados em uma expressão denominada “Definição Raiz”, uma frase única que permite responder o que está sendo realizado na transformação, por quem, para quem e sob quais condições (GEORGIOU, 2015).
Cada transformação demanda uma lista de atividades conceitualmente relacionadas nomeadas como modelos conceituais ou Sistema de Atividades Humanas (HAS do inglês Human Activity System). Tais modelos são interrelacionados entre si dando origem ao Supersistema que torna explícita a dependência intertransformacional, é somente nesse nível que um plano pode ser apreciado como verdadeiramente sistêmico (GEORGIOU, 2006, p. 454).
Os recursos dos PSMs apontados por Mingers e Rosenhead (2004) habilitam os métodos apresen- tados na seção anterior (VFT e SSM) para aplicação na situação problemática em estudo.
Esta seção apresenta um detalhamento dos procedimentos adotados. A Figura 2 ilustra a configuração da abordagem proposta:

Em resumo a abordagem proposta pretende: 1 – estruturar a situação problemática de inclusão de estudantes com NEE, ou “O que temos?”; 2 – definir os objetivos relacionados ao atendimento desses estudantes, ou “O que desejamos?” e; 3 – elaborar um plano sistêmico que permita conduzir a situação problemática de seu estado atual para o estado desejado, ou “Como passar de 1 para 2”.
Na primeira etapa, a situação problemática em estudo é retratada graficamente por meio da Figura Rica, um desenho lúdico que pode tanto ser feito a mão livre ou com auxílio de algum software.
A Figura Rica pode dar pistas de potenciais atores envolvidos e de sistemas relevantes da situação problemática, o que contribui para a identificação e o planejamento das transformações. A identificação dos atores pode ser facilitada com o auxílio da Figura Rica e seu relacionamento com a situação proble- mática é detalhada, por meio das Análises Um, Dois e Três. Na Análise Um são descritos quais atores tem envolvimento e a Análise Três descreve a abrangência do poder de intervenção na questão de cada ator.
A Análise Dois busca identificar dinâmicas socioculturais do contexto da situação problemática em consideração. Influências tais como: políticas, religiosas, ecológicas, aparentes, culturais, históricas, econômicas, éticas, e sociais, convenientemente rotuladas como aspectos PREACHEES (GEORGIOU, 2015). Juntos, a Figura Rica e Análises Um, Dois e Três geram informações relevantes que permitem definir com clareza o estado atual da situação problemática em consideração.
Com a situação problemática melhor estruturada é possível compreender o estado atual da questão. Nesse momento, é necessário identificar os objetivos, o que pretende-se alcançar, utilizando a abordagem VFT. O primeiro passo consiste em identificar e definir os valores das partes envolvidas. É elaborada uma lista de desejos (Wish List) por meio de entrevistas, workshops, debates e/ou brainstormings. Perguntas como: “O que você quer?”, “O que deveria querer?”, são úteis para guiar o pensamento (KEENEY, 1996).
Em seguida, a lista de desejos é convertida em objetivos tangíveis no formato verbo + objeto como, por exemplo, “Melhorar a Segurança”, “Reduzir Riscos”, conforme Kenney (1992, p. 57; 1996, p. 543), e fornece técnicas para auxiliar na identificação dos objetivos. No terceiro passo, os objetivos identificados devem ser hierarquizados por meio de análise que identifique a razão pela qual tal objetivo é importante, o que ele ajuda a alcançar. Adota-se o teste WITI (Why Is This Important? – Por que isso é importante) para cada objetivo que produz duas saídas potenciais: ou é um objetivo meio que ajuda a alcançar outro ou é o objetivo fundamental, o objetivo final a ser atingido. O último passo é a construção da rede de objetivos meio-fim, uma representação diagramática expandida da hierarquia de objetivos.
Com a situação problemática estruturada e com os objetivos definidos é preciso elaborar o plano sistêmico que permita conduzir a situação problemática de seu estado atual para os objetivos definidos. As fases 2 e 3 do SSM permitem identificar as transformações necessárias e elaborar modelos que permitam sistematizar a operacionalização efetiva das ações que resultem na transformação identificada.
Estados indesejados, que causam desconforto, podem emergir por meio de debates entre os envolvidos durante a confecção da Figura Rica ou por meio de uma análise posterior. Uma transformação possui o seguinte formato:

Transformações são entradas que demandam modificações e as saídas desejadas para tais processos.
O SSM estabelece 4 regras para identificar as transformações:
1. Considerar apenas uma entrada e uma saída.
2. A entrada deve estar presente na saída de um modo alterado.
3. Uma entrada intangível deve produzir uma saída igualmente intangível.
4. Uma entrada tangível deve produzir uma saída igualmente tangível.
Durante a aplicação da metodologia, muitas transformações podem ser identificadas. Entretanto, somente as transformações que afetam os objetivos fundamentais, identificados na etapa anterior, são selecionadas para serem planejadas. Planejar e executar apenas algumas transformações pode estimular a continuidade da intervenção de acordo com os resultados obtidos.
Após identificar as transformações que o sistema demanda, elas devem ser contextualizadas. Utiliza- se o instrumento CATWOE onde os atores envolvidos (C-A-O) são informados pelas Análises Um e Três da Etapa 2. As transformações (T) são identificadas na Etapa 3, com auxílio das quatro regras de transformação do SSM. As restrições que impedem ou limitam a ação (E) são identificadas na Etapa 2 por meio da Análise 2. A visão de mundo ou weltanschauung (W) é obtida com auxílio da rede de objetivos elaborada na Etapa 1 e da Análise Dois, de maneira que exista um consenso sobre ela.
Cada transformação T possui um CATWOE associado e todos os seus elementos são integrados em uma única afirmação denominada definição raiz, que deve ser uma resposta adequada para uma pergunta como: “O que está sendo feito aqui?”. Após o enunciado da definição raiz de cada transformação e com apoio dos objetivos meio identificados pelo VFT, são identificadas as atividades que devem ser realizadas para que a transformação aconteça. Como a transformação corresponde a um objetivo fundamental iden- tificado no VFT, os objetivos meio, aliados com a visão de mundo, facilitam a listagem das atividades.
As atividades identificadas são relacionadas de modo conceitual, fornecendo uma sequência de ati- vidades precedentes e posteriores de modo que seja possível visualizar como e qual (ou quais) atividade(s) de determinada transformação afeta(m) outra(s). Esse relacionamento dá origem ao Sistema de Atividades Humanas (do inglês Human Activity Systems - HAS). Seguindo o mesmo procedimento, os HASs indi- viduais são relacionados entre si dando origem ao Supersistema.
Com o Supersistema estabelecido, procede-se para a última etapa onde os modelos são monitorados com os três critérios de controle propostos pelo SSM: eficácia, eficiência, efetividade. O critério eficácia possui foco nos processos e avalia se os recursos executam seu trabalho. O critério eficiência avalia se os recursos utilizados são mínimos. O critério efetividade busca avaliar se a transformação contribui para atender as expectativas e metas dos proprietários.
O método foi aplicado em uma unidade da Rede Federal de Ensino, localizada no município de Corumbá na região oeste do estado de Mato Grosso do Sul. Este município está totalmente inserido no complexo do Pantanal, faz fronteira urbana com a província de Germán Bush, localizada no departamento de Santa Cruz – Bolívia, onde compõe uma conturbação urbana com duas cidades deste país: Puerto Suarez e Puerto Quijarro. Toda a região possui cerca de 170 mil habitantes.
A instituição de ensino possui um Núcleo de Atendimento a Pessoas com Necessidades Educacionais Específicas – NAPNE, formado por um coordenador e membros voluntários. A intervenção começa com a elaboração da Figura Rica, apresentada na Figura 3, em conjunto com o coordenador do NAPNE.

Por meio de análise da Figura Rica é possível identificar alguns aspectos relevantes na situação problemática:
• A unidade de ensino foi instalada em Corumbá no ano de 2012 em uma sede provisória sem acessibilidade o que desestimulou o ingresso de estudantes com NEE.
• Em 2017 foi instituída uma nova política de reserva de vagas que garante até 11% do total de vagas destinadas aos cursos técnicos para estudantes com NEE.
• Não há profissionais no quadro funcional, técnicos ou docentes dedicados à Educação Especial.
• Alguns docentes, especialmente de áreas técnicas, possuem pouca ou nenhuma formação em
Pedagogia ou em Educação Especial.
• Não há estimativas sobre demandas potenciais de estudantes com NEE.
• Há poucos recursos pedagógicos adaptados.
• Os poucos estudantes com NEE que ingressaram na instituição evadem ou fracassam continuamente.
• A rotatividade de servidores é acentuada.
• Há um NAPNE em cada campus da instituição e as ações são pensadas em conjunto.
Também é possível identificar 3 atores principais: os coordenadores do NAPNE em 3 unidades da instituição. A identificação dos objetivos relacionados ao atendimento dos estudantes com NEE é realizada por meio de entrevistas com esses atores. Durante as entrevistas as seguintes perguntas foram utilizadas:
• Quais são os objetivos e valores do NAPNE?
• Por que é importante o estudante ter esse núcleo à sua disposição? Porque é importante que o estudante se forme?
• Como é realizado hoje o processo de atendimento ao estudante com NEE que ingressa no IFMS?
• O que você considera que seria o melhor ambiente para alcançar os objetivos do NAPNE, ainda
que hipotético?
• Como é feita essa relação do NAPNE com o professor regente que lida diretamente com o estudante com NEE? Como é feito o suporte ao professor?
• O que você considera como fator limitador, o que dificulta, quais são os problemas na inclusão de estudantes com NEE no IFMS?
A partir das análises das entrevistas foram extraídos os valores dos participantes com relação ao atendimento de estudantes com NEE, que inclui: atenção a todos os estudantes com dificuldades de apren- dizagem independente de laudo clínico; desejo de construção de escola inclusiva, ambiente apropriado, com pessoal adequado e capacitado, instrumentos etc.
De acordo com as respostas dos atores, foi possível identificar a definição de inclusão compreendida por eles: fornecer suporte específico para estudantes com NEE.
Neste estudo, por “Estudantes com NEE”, o entendimento não se resume apenas a estudantes com alguma deficiência aparente, ou clinicamente diagnosticada, mas estudantes que apresentem dificuldades atípicas de aprendizado.
Os valores são convertidos em objetivos tangíveis no formato verbo + objeto e hierarquizados com auxílio do Teste WITI. A Tabela 1 apresenta a hierarquia de objetivos para o estudo.

Na hierarquia de objetivos é possível destacar três objetivos fundamentais: a) formar profissionais inovadores e responsáveis; b) induzir o desenvolvimento social e; c) garantir equidade, ética, qualidade, inovação e empreendedorismo. Com os objetivos hierarquizados é possível seguir para a construção da rede de objetivos meio-fim. O resultado é apresentado na Figura 4.

Os objetivos meio que conduzem diretamente aos objetivos fundamentais são:
1. Aumentar a quantidade de estudantes formados.
2. Melhorar o conhecimento dos envolvidos.
3. Melhorar o sentimento de pertencimento dos envolvidos.
4. Melhorar a inclusão social.
5. Apoiar o estudante com NEE.
A segunda fase do SSM consiste em identificar as transformações. Foram realizadas novas interações com os coordenadores que apontaram mais de 40 estados indesejados que podem ser transformados. Por fim, os coordenadores debateram e relacionaram as transformações com os 5 objetivos fundamentais citados anteriormente. Entre todas as transformações identificadas, 12 estão diretamente relacionadas com algum dos 5 objetivos fundamentais desejados conforme apresentado na Tabela 2.

O planejamento e execução de todas as transformações listadas na Tabela 2 pode demandar um esforço considerável sendo conveniente priorizar algumas. Por meio de debate entre os coordenadores, as transformações T20 e T21 foram selecionadas. As transformações escolhidas, destacadas na Tabela 3, estão diretamente relacionadas com o objetivo fundamental 1 – Aumentar a quantidade de estudantes formados.

As transformações selecionadas foram contextualizadas com CATWOE e resumidas com a Definição Raiz. As Tabelas 4 e 5 apresentam essas informações para as transformações T20 e T21, respectivamente.


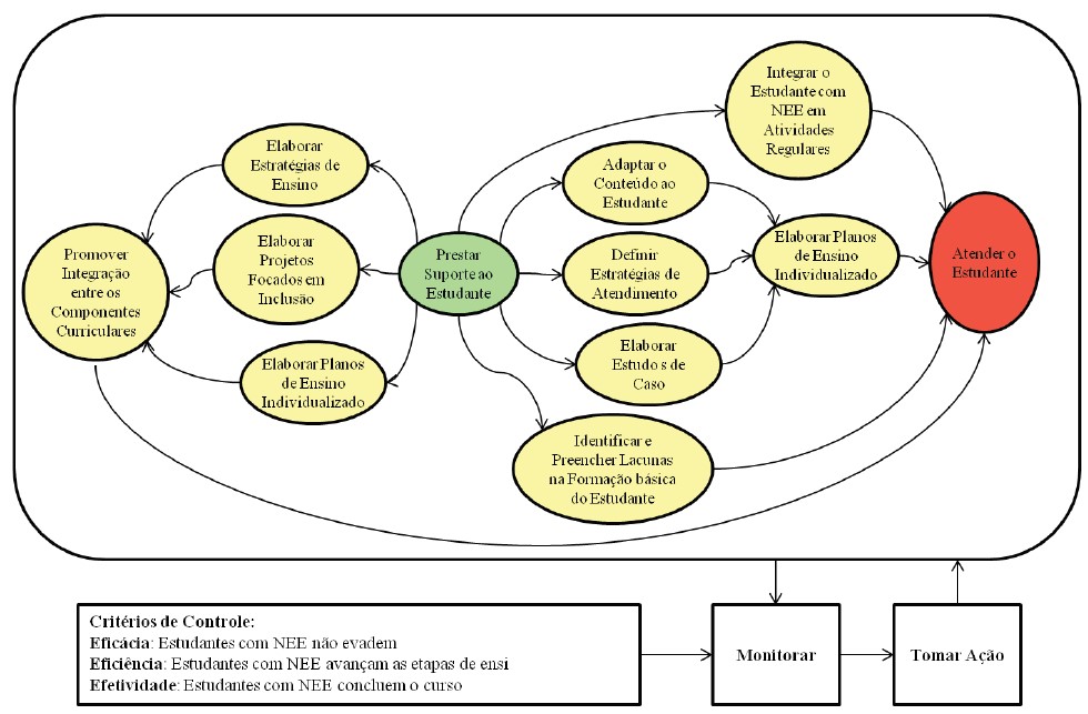
Após contextualizar as transformações é levantado o conjunto de atividades necessárias para realizá-las. Tais atividades são identificadas em conjunto com os coordenadores e relacionadas de modo conceitual, estabelecendo a ordem de atividades precedentes e subsequentes, formando o Sistema de Atividades Humanas (HAS). Cada transformação possui um HAS associado. A Figura 5 (a e b) apresenta o HAS para as transformações selecionadas.

Para que o planejamento seja apreciado de forma sistêmica, os HASs individuais são integrados de modo analítico, relacionando as atividades em comum. No exemplo da Figura 5 as atividades iniciais e finais de ambos HAS são idênticas, logo a união é feita por meio dessas atividades, o resultado é o Supersistema apresentado na Figura 6.

O Supersistema, apresentado na Figura 5, contém o conjunto de atividades necessárias para atendi- mento ao estudante com NEE de modo que o mesmo seja capaz não apenas de ingressar na instituição de ensino, mas também de avançar as etapas, concluir o curso e estar apto a ingressar no mercado de trabalho na profissão escolhida. As atividades identificadas para realizar as transformações podem contribuir para mitigar dificuldades, superar barreiras e promover um verdadeiro processo de inclusão na instituição.
A literatura relacionada com educação especial está repleta de exemplos de intervenções, em mui- tos casos bem-sucedidos, como nos estudos de Fachinetti, Gonçalves e Lourenço (2017); Neves (2017); Oliveira e Manzini (2016); Togashi e Walter (2016) entre outros. Embora bem-sucedidos, os estudos apre- sentam resultados com atores e sob um contexto específico. Tais estudos são difíceis de serem replicados em outros contextos e não há garantia de resultados satisfatórios. Não há informações sobre como foram originados os processos empregados e nem como foram definidas as práticas adotadas nestes estudos.
Por outro lado, a metodologia apresentada neste estudo, envolvendo Métodos de Estruturação de Problemas, permitiu gerar conhecimento contextual com maior clareza, assim como, identificar os reais objetivos e os problemas subjacentes. A metodologia construída pode ser replicada em diversos contextos com o propósito de guiar intervenções em ambientes educacionais.
Este estudo buscou contribuir com a discussão de inclusão de estudantes com Necessidades Educacionais Específicas (NEE). Foi proposto um meio para permitir estruturar e definir diretrizes vi- sando à inclusão de estudantes com NEE considerando que as práticas inclusivas são indissociáveis do contexto em que os atores estão inseridos.
A abordagem proposta foi composta dos Métodos de Estruturação de Problemas, já aplicados com sucesso a uma vasta gama de situações problemáticas. Como exemplo, a abordagem é demonstrada na prática em uma Instituição de Ensino Técnico de nível médio que possui reserva de vagas para estudantes com NEE. Os resultados da aplicação permitiram, de imediato, identificar atores relevantes na situação em estudo e como é compreendido o conceito de inclusão.
Em um segundo momento foi possível identificar os reais objetivos da instituição com relação ao atendimento a estudantes com NEE. Tais objetivos se mostraram compatíveis com o entendimento de inclusão dos envolvidos, revelando aspectos como apoiar o estudante com NEE e melhorar o sentimento de pertencimento.
Com a informação gerada e os objetivos definidos, buscou-se compreender quais são os problemas que causam descompasso entre a situação atual e a situação desejada. Nesta etapa, várias transformações foram identificadas e confrontadas com os objetivos definidos como fundamentais. Para a surpresa dos participantes, mais da metade dos problemas elencados não afetavam nenhum dos objetivos mas sim, questões diversas.
Após o relacionamento entre as transformações e objetivos, a última etapa foi de levantar o conjunto de atividades que permitiam operacionalizar as transformações. Neste estudo duas transformações foram selecionadas e planejadas, uma relacionada com a dificuldade de compreensão do estudante com NEE e outra com o fracasso escolar. Superadas tais questões, atendem diretamente ao objetivo de aumentar a quantidade de estudantes formados e consequentemente contribui para reduzir a evasão escolar.
A aplicação da abordagem indica alguns benefícios teóricos e práticos. Em primeiro lugar, foi possível identificar atores relevantes na situação em estudo e como o conceito de inclusão é compreendido na instituição: atenção a todos os estudantes que apresentem alguma necessidade educacional específica independente de laudo clínico. Compreender esse conceito de forma clara permitiu identificar o público-alvo que requer atenção do núcleo especializado: todos os estudantes. Qualquer estudante está sujeito a apresentar alguma necessidade educacional específica de forma temporária ou permanente e o núcleo especializado estará disponível para atenção a este estudante.
Em um segundo momento, durante a aplicação dos procedimentos relacionados ao VFT, foi possível identificar os reais objetivos da instituição com relação ao atendimento a estudantes com NEE. Tais objetivos se mostraram compatíveis com o entendimento de inclusão dos envolvidos, revelando aspectos como apoiar o estudante com NEE e melhorar o sentimento de pertencimento. Movimentos em direção à mudança de aspectos atitudinais e comportamentais dos envolvidos foram apontados como as maiores dificuldades no atendimento ao estudante com NEE.
Neste momento, ficou bastante evidente uma das principais características dos Métodos de Estruturação de Problemas: melhorar a comunicação entre as partes envolvidas. Os membros do núcleo compreendiam que a ausência de recursos especializados, tais como sala, mobiliário, profissionais espe- cializados, fossem os principais empecilhos para um atendimento satisfatório para estudantes com NEE. Após várias rodadas de debate, os membros do núcleo entenderam que as principais transformações não requeriam recursos além daqueles já disponíveis.
As duas transformações selecionadas e planejadas estão em consonância com o objetivo de aumentar a quantidade de estudantes formados. Embora políticas de reservas de vagas adotadas pela instituição garantam o acesso aos cursos para estudantes com NEE, em geral, a permanência é breve e o êxito raro.
Transformação é o elemento chave de uma intervenção baseada em SSM. O termo transformar é muito útil para a área temática do estudo de caso. Esperamos que estudos como o apresentado neste documento possam se repetir e dessa maneira contribuir para transformar a sociedade do seu estado atual não inclusivo para um estado mais inclusivo, humano e acolhedor.










