Recepción: 12 Octubre 2015
Aprobación: 11 Enero 2016
Resumen: La educación a distancia puede ser considerada como una herramienta que promueve la formación y actualización de capital humano dentro de las organizaciones, ya que permite a los trabajadores mantener una educación continua para adquirir habilidades sin desatender sus compromisos laborales. La revolución digital ha provocado que la información que antes se manipulaba en papel, hoy tienda a ser creada en forma de documentos electrónico/digitales dentro de las organizaciones. Por ello, es imperante que las organizaciones cuenten con personal capacitado en el manejo de este tipo de documentación digital, y conozcan los procesos tecnológicos involucrados y las legislaciones para cada caso. En este trabajo presentamos la experiencia entre la Universidad Autónoma de San Luis Potosí y el Instituto Nacional de Estadística y Geografía sobre el desarrollo de un curso de educación a distancia enfocado al manejo de documentos electrónicos para el personal responsable de la gestión documental. Además, describimos el desarrollo, ejecución y evaluación general del curso a través del modelo PRADDIE (2012); para catalogar los instrumentos empleados en la implementación, utilizamos el modelo de Laurillard (1993) modificado por Curtis (1997); para la evaluación de las herramientas tecnológicas, el modelo ACTIONS de Bates (1995); y para medir el aprendizaje logrado por los alumnos, el modelo de Kirkpatrick (1994).
Palabras clave: Ciencias de la información, cursos de actualización, documentos electrónicos, educación a distancia, sistema de gestión del aprendizaje.
Abstract: The e-learning could be considered as an essential tool into the organizations’ improvement, because the continuous education of the human resources provides to the organizations with qualified staff, allowing that the workers can be trained to acquire skills without they neglect their job commitments. On the other hand, the digital revolution has been stimulated the use of electronic (digital) documents to manipulate the information within the organizations, leaving the traditional paper forgotten. According to this, it is a necessity that the organizations have qualified workers in the management to this kind of digital documentation, who know about technological process and legal regulations for each particular case. In this work, we present the experience of an e-learning course developing between the Autonomous University of San Luis Potosi and the National Institution of Statistics and Geography. The course was focused on digital document management and it was addressed to training the staff responsible for document management. Also, we describe the development, execution and evaluation of the course according to PRADDIE model (2012), classifying the employed instruments based on the Laurillard’s model (1993) modified by Curtis (1997), evaluating the technological tools through the elements of the ACTIONS model proposed by Bates (1995), and measuring the learning obtained by the students, the Kirkpatrick’s model (1994).
Keywords: Course management system, digital documents, e-learning, information science, training courses.
INTRODUCCIÓN
Entre los desafíos educativos de México en el siglo XXI se encuentra la necesidad de ampliar la cobertura geográfica, elevar los niveles de calidad y diversificar la oferta educativa, por lo cual las instituciones de educación superior, en particular, han desarrollo propuestas para contribuir a la solución de problemas originados por el alto índice de rezago educativo (ANUIES, 2001). Entre dichos proyectos, los cursos de educación a distancia se han posicionado como una alternativa para dar respuesta a las exigencias de acceso a la educación en sus distintas modalidades (escolarizado y semiescolarizado) y niveles (básica, superior y posgrado). La rápida evolución de las tecnologías de la información y la comunicación (TIC) ha propiciado que cada vez “mayor número de universidades tradicionales estén adoptando el modelo mixto”, así como el surgimiento de sistemas educativos virtuales (a distancia) (UNESCO, 2002).
La educación a distancia, o e-learning, representa una herramienta que promueve la formación y actualización de capital humano dentro de las organizaciones públicas y privadas, ya que permite a los trabajadores mantener una educación continua sin desatender sus compromisos laborales (García, 2000; Hernández, 2003). La capacitación continua provee a las organizaciones de personal capacitado, lo cual se ve reflejado en un incremento en la eficiencia de los procesos y en el desarrollo y fortalecimiento de éstas. Por eso, la educación a distancia resulta ser muy benéfica dentro de este entorno, al capacitar y poner al día al personal de manera flexible y sin interrumpir el funcionamiento de la organización. A diferencia de los cursos de actualización presencial, un sistema de educación a distancia no implica traslados de personal ni disposición de horarios laborales (entre otras cuestiones), por lo que no afecta la eficiencia en los procesos (Gómez, 2005; González y Maldonado, 2013).
Dentro de las organizaciones públicas y privadas, un tema de interés para el desarrollo de cursos de capacitación (educación continua) es la gestión de documentos electrónicos (digitales), que requiere incorporar tanto aspectos técnicos como legales para entender el tratamiento y la gestión que debe tener este tipo de información (Cruz, 2003). El exponencial avance de la era digital en este siglo ha diversificado las formas y los medios mediante los cuales se genera la información, así como los soportes en los que se puede encontrar registrada; ya no se habla sólo de papel como medio para plasmar un mensaje, hoy se puede encontrar una diversidad de formatos, por lo que sigue siendo necesario gestionarlos y administrarlos para el correcto uso de la información que contienen y, de este modo, utilizar ésta en beneficio de las organizaciones y los individuos.
Los documentos digitales resultan ser de gran importancia para las instituciones, debido a que es "información registrada, generada, reunida o recibida desde el comienzo, durante el seguimiento y hasta la finalización de una actividad institucional o personal, y que comprende un contenido, un contexto y una estructura suficiente para constituir una prueba de sus actividades” (CIA, 2005). Por ello, la relevancia de conocer su estructura, contenido, elementos intrínsecos y demás aspectos que ayuden a identificar con claridad la relevancia y el tipo de información contenida en esta documentación (Schellenberg, citado en Cruz, 2003), así como los procesos y las normas que rigen su manejo para su óptima gestión.
Tomando en cuenta la importancia de los aspectos descritos, en este trabajo compartimos una experiencia del proceso de educación a distancia para capacitar al personal de una institución gubernamental en el manejo de documentos electrónicos. En ello participaron dos instituciones: la Universidad Autónoma de San Luis Potosí (UASLP), que fungió como la parte instructora del conocimiento, y el Instituto Nacional de Estadística y Geografía (INEGI), que fue el interesado en la actualización de su personal involucrado en las etapas de gestión documental. En virtud de las obligaciones de los trabajadores del INEGI como empleados de dicha dependencia y de la limitante geográfica entre las dos instituciones en cuestión, las TIC ayudaron a la actualización del personal en una modalidad a distancia.
Para entender la experiencia del curso de capacitación, organizamos el texto en cuatro secciones. La primera es ésta, en la que ofrecemos los antecedentes; en la segunda referimos la metodología empleada para el curso, la cual está basada en el modelo PRADDIE (Góngora, 2012); en la tercera presentamos la evaluación del desempeño en el curso de acuerdo con el modelo de Kirkpatrick (1994); y en la cuarta damos cuenta de las conclusiones obtenidas de esta experiencia.
METODOLOGÍA
La metodología de diseño instruccional a partir de la cual se desarrolló el curso “Introducción al manejo de documentos electrónicos” fue el modelo PRADDIE (Góngora, 2012); éste permite elaborar una guía dinámica y flexible para la construcción de herramientas de formación y apoyo para lograr un desempeño eficaz. Dicho modelo está compuesto por seis etapas: preanálisis, análisis, diseño, desarrollo, implementación y evaluación. Con estos componentes, es posible sistematizar una experiencia educativa desde su planificación hasta su evaluación.
Preanálisis
El curso “Introducción al manejo de documentos electrónicos” impartido en el INEGI se planteó como una alternativa para la habilitación del personal de mandos medios de la institución en el manejo adecuado de la documentación en soportes electrónico-digitales; la visión fue lograr que los participantes adquirieran las competencias para analizar y explicar los aspectos esenciales de los documentos electrónicos, así como promover su apropiada gestión en el contexto de las unidades documentales, al identificar sus conceptos generales y describir sus propiedades con base en los estándares utilizados y en el marco normativo nacional para su gestión y tratamiento.
La UASLP es una institución pública cuyo deber es formar, a partir de modelos de responsabilidad social, bachilleres y profesionales, científicos, humanistas y académicos, con una visión informada y global del mundo, emprendedores, éticos y competentes en la sociedad del conocimiento. En este sentido, se persigue lograr una vinculación con los sectores público, social y empresarial que les permita mantener una estrecha relación para identificar con oportunidad problemáticas que pueden ser atendidas por la Universidad a través de la oferta de servicios de consultoría de alto nivel y la realización de proyectos de interés y utilidad para la sociedad.
Para lograr lo anterior, la Universidad lleva a cabo procesos de gestión para promover el uso de las TIC en el desarrollo de procesos educativos a fin de lograr aprendizajes significativos y aplicables en el contexto social. Además, esta casa de estudios dispone de infraestructura física, tecnológica, así como de recursos humanos para la capacitación y formación profesional formal y no formal, que atienda a las necesidades del contexto gubernamental, empresarial y social, como es el caso del INEGI, institución que reconoció la pertinencia de actualizar a su personal en el manejo de documentos electrónicos.
Análisis
El desarrollo y la ejecución del curso obedeció a una solicitud directa del INEGI a la Facultad de Ciencias de la Información de la UASLP, con el objetivo de actualizar a su personal directivo y mandos medios en el manejo de documentos electrónicos que son parte de actividades administrativas de este instituto, y poder cumplir con lineamientos legales y administrativos que enmarcan la gestión óptima de este tipo de información. También se consideraron los aspectos técnicos que deben ser tomados en cuenta desde su producción hasta su mantenimiento para la preservación en el corto, mediano y largo plazo. Ambas dependencias firmaron un convenio de colaboración con el propósito de hacer más eficientes los procesos de gestión documental del INEGI.
La Facultad de Ciencias de la Información, desde agosto de 2009, ha puesto en marcha el programa de educación continua y a distancia, a través del cual pretende contribuir al logro de los objetivos trazados en los planes de trabajo de la rectoría, y que tienen que ver con el incremento de la cobertura geográfica, así como la pertinencia para dar respuesta a las necesidades actuales de la sociedad en materia de educación (UASLP, 2014). [1] Como parte de dicho programa, se han organizado cursos, talleres, seminarios, conferencias y diplomados. Las modalidades consideradas para su oferta son la presencial, mixta y a distancia. En la mixta y a distancia, la Facultad cuenta con infraestructura tecnológica de apoyo que funge como medio de interacción entre los distintos actores en una actividad académica (estudiantes y tutores). Entre las experiencias que la Facultad ha tenido en educación a distancia, se destacan las siguientes:
Diplomado Virtual en Organización de Archivos, ediciones 2010, 2011 y 2012
Diplomado Virtual en Documentación Audiovisual, edición 2012
Diplomado Virtual en Servicios de Calidad para Bibliotecas Universitarias, edición 2013
Curso-taller virtual formato Marc 21 bibliográfico, ediciones 2010, 2012 y 2013
Curso-taller virtual servicios especializados de información, edición 2014
Seminario semipresencial Gestión de Tecnologías de Información en Archivos, edición 2014
Curso-taller semipresencial preservación digital, edición 2014 y 2015
Seminario semipresencial Uso de TIC en la Gestión Documental 2015
Al entrar en vigor la Ley del Sistema Nacional de Información Estadística y Geográfica (INEGI, 2015), en abril de 2008, el INEGI cambió su personalidad jurídica y obtuvo autonomía técnica y de gestión. El objetivo principal de este instituto es lograr que el Sistema Nacional de Información Estadística y Geográfica suministre a la sociedad y al Estado información de calidad, pertinente, veraz y oportuna, a efectos de coadyuvar al desarrollo nacional.
Para alcanzar dicho propósito, le han sido conferidas las siguientes atribuciones: normar y coordinar el desarrollo del citado sistema nacional; normar las actividades estadísticas y geográficas; producir información estadística y geográfica; prestar el servicio público de información; promover el conocimiento y uso de la información; y conservar la información (INEGI, 2015).
El INEGI, como entidad responsable a nivel federal de la generación, difusión y aprovechamiento de información estadística y geográfica, y para dar cumplimiento a sus facultades, debe contar con personal suficiente y capacitado que le permita dar garantía y certidumbre en el desarrollo de sus actividades. Surge, así, la necesidad de brindar cursos de actualización para directivos y mandos medios que laboran en la sede nacional ubicada en la ciudad de Aguascalientes, en el estado del mismo nombre, sobre distintos temas de interés, a partir de los cuales se acordó el diseño del curso en el manejo de documentos electrónicos, que busca sentar las bases para el establecimiento de un programa de gestión documental en dicha institución.
Diseño
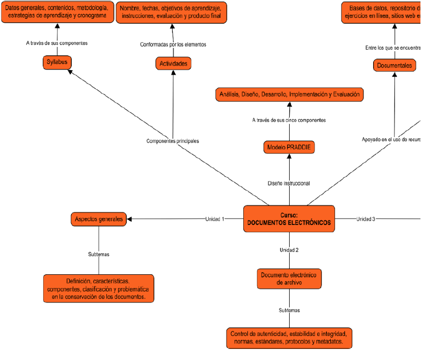
En lo concerniente al diseño del curso, presentamos el siguiente esquema con los principales componentes: el syllabus, las actividades de aprendizaje, los recursos de información y los apoyos técnicos (ver figura 1).

Desarrollo
Para el desarrollo de los contenidos del curso, se consideraron las siguientes temáticas: aspectos generales de los documentos electrónicos; documento electrónico de archivo; y marco normativo en México para los documentos electrónicos. Estas tres áreas tienen como tema central el documento electrónico, que adquiere relevancia en la actualidad en el contexto de las instituciones públicas y privadas, principalmente porque la concepción del término permite entender su importancia y uso, sobre todo porque se refiere a información registrada, producida o recibida en la iniciación, desarrollo o terminación de una actividad institucional o individual y que consta de contenido, contexto y estructura suficiente para proporcionar prueba de la actividad (CIA, 2005).
Como soporte de información, el documento electrónico es trascendental, ya que cumple con las siguientes funciones: es el medio que se refiere al portador físico del mensaje; el contenido que describe el mensaje que el documento trata de comunicar; la forma física e intelectual que se enfoca a las reglas de representación tenidas en cuenta para la comunicación del mensaje; la acción del ejercicio de voluntad que da origen al documento; las entidades actuantes por medio del documento, autor, destinatario, redactor y creador; vínculo archivístico, que alude a la relación de cada documento con el anterior y con el siguiente; y contexto referido al marco jurídico, administrativo, procedimental y documental en el cual es creado el documento (Duranti, 2001).
De acuerdo con lo anterior, se definieron las siguientes unidades para conformar los contenidos del curso:
Unidad 1: definición, características, componentes, clasificación y problemática en la conservación de los documentos electrónicos.
Unidad 2: control de autenticidad, control de estabilidad e integridad, normas y estándares, protocolos y metadatos de preservación.
Unidad 3: Ley Federal de Archivos y Ley Federal de Transparencia y Acceso a la Información Pública Gubernamental.
Estos aspectos, precisamente, plantean nuevos horizontes en la gestión documental, que constituyen retos para los responsables de la administración de los documentos en las organizaciones; así, resulta necesario mantenerse actualizado en los temas mencionados. Por ello, los contenidos del curso se enfocaron a estas temáticas.
En la implementación de cursos a través de internet se deben considerar elementos y cualidades que permitan ofrecer programas viables y benéficos; algunos aspectos a tener en cuenta son: contenido, diseño instructivo, interactividad, navegación, componentes de motivación, uso de medios, evaluación, estética, guarda de registros y tono, los cuales ayudarán a que el curso coadyuve al logro de los objetivos de aprendizaje planteados (Hall, 1987).
La principal guía del curso fue el syllabus (Sánchez, 2007), programa desarrollado que específica los contenidos, experiencias educativas, sistemas de evaluación y material de apoyo de una materia que integra el mapa curricular (Moreno, 2011); éstos generan una ambientación social y emocional que contribuye a los propósitos de aprendizaje, ya que es la primera herramienta educativa que hace posible una sistematización de las experiencias de aprendizaje. El syllabus del curso está formado por los siguientes elementos: título del curso, profesor, objetivo general y específicos, contenidos, metodología, estrategias de aprendizaje, requerimientos técnicos, recursos bibliográficos, cronograma de actividades y actividades de aprendizaje.
Por su parte, las actividades de aprendizaje elaboradas para el curso se componen de la unidad, número de actividad, fecha de inicio y término, objetivo de aprendizaje a lograr, instrucciones para su desarrollo, recomendaciones para su mejor elaboración, criterios de evaluación (tanto de forma como de contenido), así como los productos a entregar y los medios para hacerlo. Algunas de las actividades incluidas en el syllabus fueron: elaboración de cuestionarios en línea, resúmenes y reportes de lectura, diseño de mapas mentales y conceptuales, socialización de experiencias, participación en foros, búsqueda y recuperación de información en fuentes documentales electrónicas de acceso abierto y en bases de datos, entre otras.
Implementación
En cuanto a los recursos didácticos, el modelo de aprendizaje establecido por Laurillard (1993) y adaptado por Curtis (1998) categoriza los elementos empleados en el proceso de aprendizaje y las tecnologías involucradas en éste de acuerdo con una combinación de cinco rubros (Laurillard, 1993; Curtis, 1997; Lambert & Williams, 1999), y a partir de los cuales se pueden clasificar los instrumentos didácticos y tecnológicos empleados en este curso de la siguiente manera:
Plataforma tecnológica CMS (Dokeos)
Chat
Correo electrónico
Material multimedia
Bases de datos en línea
Repositorios digitales
Documentos electrónicos de acceso abierto
Chat
Foros
Correo electrónico
Dokeos (presentaciones)
Revisión de presentaciones y lecturas
Socialización de experiencias
Dokeos (ejercicios y cuestionarios)
Repositorios digitales
Exploración de bases de datos y sitios web
Material multimedia
Bases de datos (BD) en línea
Dokeos (ejercicios guiados)
Análisis de conceptos clave
Mapas mentales y conceptuales
Documentos electrónicos de acceso abierto
Dokeos (pruebas de habilidades)
Investigaciones
Examen de opción múltiple
Elaboración de resúmenes
Reportes de lectura
Una vez catalogados los instrumentos de aprendizaje para el curso, de acuerdo con la función que cumplen dentro del proceso de aprendizaje, se realizó una evaluación de las herramientas tecnológicas empleadas con base en los aspectos del modelo ACTIONS propuesto por Bates (1995), que consiste en evaluar las tecnologías usadas de acuerdo con el acceso, costo, enseñanza y aprendizaje, interactividad y amabilidad con el usuario, aspectos organizativos, innovación, y velocidad; esto forma la palabra ACTIONS con las iniciales en inglés de los criterios a evaluar (Bates, 1995). [2]
A partir de dicho modelo, elaboramos la tabla, que contiene los instrumentos tecnológicos empleados en el curso y su evaluación en cada uno de los aspectos del modelo. Para la evaluación, utilizamos una escala de 1 a 5, donde 1 representa la calificación más baja en ese aspecto y 5, la más alta. Debemos mencionar que la asignación de puntajes para cada instrumento se realizó con base en un consenso entre pares académicos de la institución, involucrados en los cursos a distancia impartidos antes que éste.

Según el modelo PRADDIE, la etapa de implementación se refiere al proceso de instalar el proyecto (evento, curso, etcétera) en el contexto del mundo real; es decir, se trata de crear las condiciones óptimas que garanticen el logro de los objetivos planteados. Esta etapa considera aspectos pedagógicos, metodológicos y técnicos (Mir, 2003), los cuales deben ser atendidos por expertos en cada área a fin de alcanzar el éxito y los resultados esperados. La plataforma tecnológica para la implementación del curso fue el CMS Dokeos v1.8.6. A continuación presentamos la síntesis de las fases que intervienen durante este proceso:
Fase 1. Creación del curso: a través de la herramienta “Administración de la plataforma”, creamos el espacio virtual para el curso; para ello, es necesario definir y registrar los siguientes componentes: código del curso, profesor, tutores, título, categoría del curso, idioma, tipo de acceso y espacio de almacenamiento.
Fase 2. Configuración general: una vez creado el espacio para el curso, procedimos a su configuración mediante el ingreso de datos, informaciones y recursos que le darán cuerpo y soporte. Dicha configuración habrá de ser atendida en tres apartados: introducción, creación de contenidos e interacción.
Fase 3. Pantalla inicial: el primer elemento a definir desde el apartado introducción será el membrete de identificación del curso, así como el registro de una imagen alusiva a éste.
Fase 4. Publicación de contenidos: para la creación de contenidos, es necesario ingresar elementos, configurar y dar seguimiento según la estructura del curso a los siguientes apartados: descripción, documentos, lecciones, enlaces, ejercicios, anuncios, evaluaciones y glosario.
Fase 5. Herramientas de interacción: configurar las herramientas de interacción según la estructura, metodología y contenidos del curso; para ello, se dispone de los siguientes apoyos: agenda, foros, compartir documentos, usuarios, grupos, chat, tareas, encuestas, wiki y notas personales.
Fase 6. Verificar contenidos y herramientas: una vez publicados los datos, información y recursos en el apartado respectivo, se procedió a la consulta detallada de cada elemento registrado para identificar que su funcionamiento y visualización fuera adecuado y, en caso contrario, realizar los ajustes, cambios o reemplazos pertinentes.
Fase 7. Alta de usuarios: el siguiente paso es registrar a los usuarios autorizados para acceder al curso. Existen dos tipos de perfil: alumnos y profesores. En ambos casos se requiere registro en la plataforma de nombre, código oficial, correo electrónico, nombre de usuario, contraseña y perfil.
Fase 8. Validar claves de acceso: después de registrar a los usuarios del curso, se les envía a través de correo electrónico la siguiente información: URL del curso, nombre de usuario y contraseña, y se les hace la recomendación para que desde su primer ingreso modifiquen la contraseña temporal asignada por el administrador de la plataforma.
Fase 9. Inicio de actividades: después de haber comprobado la funcionalidad de la plataforma tecnológica, sus recursos, herramientas y servicios, se arranca formalmente el curso, que está sujeto a lo declarado en el syllabus.
Fase 10. Seguimiento del curso: una vez iniciadas las actividades formales, viene el acompañamiento, tanto individual como grupal, de manera tal que puedan ser identificadas posibles fallas o inconsistencias en el curso, tanto en la forma (estructura) como en el contenido, a fin de solventarlas con oportunidad.
Fase 11. Evaluación de resultados: es un proceso que consiste en medir y valorar de manera integral y continua los avances, logros y resultados alcanzados durante la ejecución del curso a distancia. Dicha valoración considera: sujetos del acto educativo (estudiantes, profesores y tutores), procesos (diseño, desarrollo e implementación) y apoyos (plataforma tecnológica, recursos didácticos e instrumentos).
Es importante señalar que en la modalidad a distancia ha sido escasa la práctica de la evaluación educativa que trascienda el objetivo de valorar sólo el aprendizaje del alumno con fines de otorgar una calificación (Chávez, 2006). La evaluación se da a lo largo del proceso de enseñanza y aprendizaje y tiene como propósito medir los elementos (pedagógicos, metodológicos y técnicos) que intervienen. Existen dos tipos de evaluación: formativa y sumativa:
Evaluación formativa: obtiene información referente al progreso de cada estudiante con el propósito de brindar la retroalimentación correspondiente y, de este modo, se promueva un reforzamiento motivacional y conocimiento de los resultados, a través de los cuales puedan mejorarse las estrategias de enseñanza y aprendizaje (Green, 2004; Dorrego, 2006) para hacerlas más efectivas; además, permite identificar características de los alumnos, como estilos de aprendizaje o efectividad de sus habilidades para el estudio. Para el curso en cuestión, se diseñaron y programaron diez actividades mediante las cuales los estudiantes tienen la posibilidad de adquirir distintas competencias. El desarrollo en tiempo y forma de estas actividades equivale a 70% de la evaluación del curso.
Evaluación sumativa: registra una estimación de los logros de los estudiantes; se da al final del curso y se realiza para estar en condiciones de asignar una calificación (Olmos, 2008), ya sea numérica o literal, a través de la cual se compara el desempeño de un estudiante con el de sus compañeros o con un conjunto de criterios previamente definidos. Para este curso, se diseñó un instrumento de medición integrado por una serie de reactivos por medio de diez preguntas estructuradas, que ayudaron a identificar el tipo y nivel de desempeño, tanto individual como en su conjunto, es decir, por estudiante y por clase. Atender con oportunidad y de manera integral este instrumento equivale al 30% de la evaluación del curso.
Fase 12. Retroalimentación: al concluir el proceso de formación, se contactó en forma individual (vía correo electrónico) y colectiva a través de videoconferencia, con el objetivo de identificar fortalezas, debilidades y posibles áreas de oportunidad. Durante estas comunicaciones, se dio a conocer a los participantes el resultado parcial y final que han alcanzado. Asimismo, se recibieron sugerencias o propuestas de mejora para el curso y sus componentes a fin de aplicar lo que resulte pertinente en su próxima edición.
Evaluación
La evaluación se llevó a cabo siguiendo el modelo de cuatro niveles propuesto por Kirkpatrick (1994) (ver figura 2), que consiste en evaluar cuatro aspectos principales dentro del flujo de formación de los participantes:
Reacciones: mide el nivel de satisfacción de los usuarios sobre el curso en general, incluyendo las estrategias y los métodos de enseñanza.
Aprendizaje: evalúa por su parte el nivel de aprendizaje adquirido al finalizar el curso.
Transferencia: mide los conocimientos y las habilidades logradas mediante el uso y la aplicación del conocimiento en sus actividades diarias.
Resultados: mide el impacto del curso en la organización a la cual pertenecen los participantes, es decir, cómo se ha beneficiado la organización, en este caso el INEGI, con el conocimiento adquirido a través del curso.

RESULTADOS
Para evaluar el aprendizaje alcanzado por los participantes con la implementación del curso, se empleó el modelo de cuatro niveles de Kirkpatrick (1994); para cada uno de los niveles, se generaron instrumentos que permitieron obtener datos cuantitativos, que presentamos a continuación.
Reacciones
La gráfica 1(a) muestra los resultados obtenidos del instrumento de evaluación diseñado para recibir la opinión de los alumnos respecto a las técnicas y estrategias de enseñanza: 11% las consideraron muy buenas; 78%, buenas; 6%, regulares; y 6%, malas, al hacer referencia a dificultades técnicas dentro de su lugar de trabajo. Dentro del instrumento de evaluación para este apartado, también se midió la opinión de los participantes sobre el curso en general; los resultados se presentan en la gráfica 1(b). Los resultados de la evaluación general fueron: 17% de los estudiantes consideraron que fue excelente; otro 17%, muy bueno; 61%, bueno; y sólo 6% no respondieron la pregunta.

Evaluación del curso en el nivel de reacción. Izquierda Gráfica 1(a), Resultados sobre la opinión de los participantes respecto a las técnicas de enseñanza. Derecha Gráfica 1(b), Resultados sobre la opinión de los participantes sobre el curso en general.
Aprendizaje
Para evaluar el proceso de aprendizaje, se tomó en cuenta tanto el aspecto formativo como el sumativo. La evaluación formativa se efectuó por medio de diez actividades de aprendizaje, atendidas por los participantes a través de las distintas herramientas de la plataforma Dokeos durante el desarrollo del curso. En el aspecto sumativo, se consideró un instrumento de evaluación final diseñado por el instructor y aplicado por el INEGI, compuesto por diez reactivos de opción múltiple. El peso dado a la evaluación formativa fue de 70% y para la evaluación sumativa, 30%; de los resultados obtenidos, se elaboraron los polígonos de porcentaje de la distribución de las calificaciones, incluyendo el total global conformado por las dos evaluaciones en sus porcentajes respectivos (ver gráfica 2).

Transferencia
En este nivel, el instrumento de evaluación fueron las respuestas proporcionadas por los participantes al cuestionamiento de la utilidad de los contenidos del curso en su ambiente laboral. De acuerdo con dicho instrumento, 100% de los alumnos consideraron de utilidad los contenidos en su desempeño cotidiano dentro del INEGI. Además, mencionaron las actividades en las que aplican lo aprendido en el curso: resguardo, conservación y difusión de documentos electrónicos-digitales, conocimiento y aplicación de normas nacionales e internacionales, gestión adecuada de recursos informáticos, técnicos y normativos que benefician a la institución, entre otros.
Resultados
Para este nivel, se carece por el momento de un instrumento que permita medir el impacto real del curso dentro de la dependencia gubernamental, ya que es difícil establecer indicadores de mejora y eficiencia dentro de una entidad de este tipo, es decir, sin fines de lucro y con financiamiento del Estado. Por otra parte, es posible establecer puntos de mejora para la institución encargada de la impartición del curso, por medio de las sugerencias recolectadas durante el proceso de retroalimentación al cierre del curso. Según la percepción de los participantes, la gráfica 3 muestra las recomendaciones de mejoras: la que ocupa el mayor porcentaje queda fuera del alcance de la institución que imparte el curso, porque se refiere al tiempo que su institución les otorga para atender las actividades del programa.

CONCLUSIONES
El documento muestra la experiencia entre la Facultad de Ciencias de la Información-UASLP y el INEGI en lo que a cursos de educación a distancia se refiere, al describir un curso de capacitación centrado en la actualización de personal en el tema de gestión documental y documentos electrónicos. Dicha experiencia consistió en la implementación del curso “Introducción al manejo de documentos electrónicos”, desarrollado con base en teorías de diseño instruccional, así como el empleo de modelos para la evaluación de las herramientas utilizadas y la medición del aprendizaje alcanzado por los alumnos.
Entre las reacciones de los participantes del curso, podemos destacar que la percepción de las técnicas de aprendizaje implementadas por el instructor en general fue buena, y respecto al curso en todo su contexto, lo consideraron como bueno. Por otro lado, el desempeño de los estudiantes tanto en el aspecto formativo como sumativo fue satisfactorio. Asimismo, resalta que el total de los estudiantes consideraron útil el curso dentro de su desempeño profesional en la institución, aunque hicieron hincapié en atender este tipo de actualizaciones con una mayor asignación de tiempo para el desarrollo por parte de su institución.
Finalmente, resulta conveniente mencionar la importancia que ha adquirido la educación a distancia dentro de las instituciones de educación superior en el país; esto se debe a las múltiples ventajas que esta modalidad educativa brinda a todos los involucrados: docentes, alumnos, empleadores y gobierno.
REFERENCIAS BIBLIOGRÁFICAS
Asociación Nacional de Universidades e Instituciones de Educación Superior (ANUIES) (2001). Plan maestro de educación superior abierta y a distancia. Líneas estratégicas para su desarrollo. México: ANUIES. Recuperado el 23 mayo de 2014 de http://es.scribd.com/doc/38786985/ANUIES-Plan-Maestro-de-Educacion-Superior-Abierta#scribd
Bates, A. (1995). Technology, open learning and distance education.Londres: Routledge.
Chávez, F. y Martínez, S. (2006, agosto). Evaluación educativa en las modalidades a distancia. Apertura, Revista de Innovación Educativa, vol. 6, núm. 4, pp. 44-55. Recuperado el 25 noviembre de 2015 de http://www.redalyc.org/articulo.oa?id=68800405
Consejo Internacional de Archivos (CIA) (2005). Documentos electrónicos: manual para archiveros. España: CIA.
Cruz, J. (2003, julio-diciembre). La gestión de documentos electrónicos como función archivística. Boletín Asociación Asturiana de Bibliotecarios, Archiveros, Documentalistas y Museólogos. Recuperado de http://www.archivonacional.go.cr/pdf/articulos_ran/cruz%20mundet%20la%20gestion%20de%20los%20documentos_ran_2009.pdf
Curtis, D. (1997). Using information technology to support teaching and learning. Unpublished workshop paper. Staff Development and Training Unit, Flinders University of South Australia.
Dorrego, E. (2006, septiembre). Educación a distancia y evaluación del aprendizaje. RED, Revista de Educación a Distancia, vol. V, núm. VI. Recuperado el 25 noviembre de 2015 de http://www.redalyc.org/articulo.oa?id=54709904
Duranti, L. (2001). The impact of digital technology on archival science. Archival Science, núm. 1, pp. 39-55.
García, L. (2000). La educación superior a distancia en Europa. En E. López-Barajas (coord.). La educación y la construcción de la Unión Europea (pp. 101-123). Madrid: UNED. Recuperado el 10 agosto de 2014 de http://www.uned.es/catedraunesco-ead/articulos/2000/la%20educacion%20superior%20a%20distancia%20en%20Europa.pdf
Gómez, M. (2005). Educación en red: una visión emancipadora para la formación. México: UDG-Virtual.
Góngora, Y. (2012, noviembre). Del diseño instruccional al diseño de aprendizaje con aplicación de las tecnologías. Teoría de la Educación y Cultura en la Sociedad de la Información, vol. 13, núm. 3, pp. 342-360. Recuperado el 26 de noviembre de 2015 de http://www.redalyc.org/pdf/2010/201024652016.pdf
González, L. y Maldonado, J. (2013). Fundamentos y características de la educación superior a distancia de calidad. Ecuador: REMAD. Recuperado el 5 noviembre de 2014 de http://www.ces.gob.ec/doc/regimen_academico/2da_ronda_de_talleres/Mesa2/presentacion_remad_educacion_distancia_machala.pdf
Green, R. (2004). Evaluación formativa: algunas ideas prácticas. I Jornadas de Innovación Universitaria. El reto de la convergencia europea, Universidad Europea de Madrid. Recuperado el 22 de septiembre de 2015 de http://universidadeuropea.es/myfiles/pageposts/jiu/jiu2004/opc3/articulos/PDC07.pdf
Hall, G. & Hord, S. (1987). Change in schools: Facilitating the process. Albania, NY: State University of New York Press, Albania, NY.
Hernández, S. (2003). ¿Comunidades de aprendizaje en línea?: percepción e interacción de estudiantes en cursos en línea. México: Coordinación General del Sistema para la Innovación del Aprendizaje-Universidad de Guadalajara
Instituto Nacional de Estadística y Geografía (INEGI) (2015). Acerca del INEGI, instituto autónomo de frente a los nuevos retos. México. Recuperado el 20 de julio de 2015 de http://www.inegi.org.mx/inegi/acercade/default.aspx
Kirkpatrick, D. (1994). Evaluating training programs: the four level. San Francisco: Berrett-Koehler Publishers.
Lambert, S. & Williams, R. (1999). A model for selecting educational technologies to improve student learning. HERDSA Annual International Conference. Melbourne, 12-15 de julio.
Laurillard, D. (1993). Rethinking university teaching. A framework for effective use of education technology. Londres: Routledge.
Mir, J. (2003). La formación en internet: modelo de un curso online. España: Ariel Educación.
Moreno, M. (2011). Por una docencia significativa en entornos complejos. México: UDG-Virtual.
Olmos, S. (2008). Evaluación formativa y sumativa de estudiantes universitarios: aplicación de las tecnologías a la evaluación educativa. Tesis doctoral, Universidad de Salamanca.
Organización de las Naciones Unidas para la Educación, la Ciencia y la Cultura (UNESCO) (2002). Aprendizaje abierto y a distancia: consideraciones sobre tendencias, políticas y estrategias. Francia. Recuperado el 3 enero de 2015 de http://unesdoc.unesco.org/images/0012/001284/128463s.pdf
Sánchez, C. (2007). Lo que Ud. nunca se imaginó del e-learning: gestión por procesos. México: Editorial Porrúa.
Universidad Autónoma de San Luis Potosí (UASLP) (2014). Plan Institucional de Desarrollo 2013-2023. Recuperado el 20 diciembre de 2014 de http://www.uaslp.mx/Planeacion/
Notas