Resumen:
En la actualidad, la medición de la relación causa-efecto de una situación intangible como la satisfacción del cliente ha estado tomando relevancia. Para ello, se manejan dos técnicas estadísticas: (1) modelos de ecuaciones estructurales (structural equation model-SEM, por sus siglas en inglés-) con matriz de covarianzas y (2) la técnica de mínimos cuadrados parciales (partial least squares -PLS, por sus siglas en inglés-), que determina, como técnica multivariante, la relación entre variables observables y latentes, con la finalidad de comprobar una serie de asociaciones planteadas. En esta línea, el presente artículo tiene como objetivo exponer de forma interpretativa cada una de las técnicas (SEM y PLS), por medio de un caso de estudio. Como resultado, una de las diferencias entre métodos es el procedimiento de estimación, ya que en SEM está orientado hacia la teoría, enfatizando la transición del análisis exploratorio al confirmatorio, y en PLS se orienta al análisis causal-predictivo en situaciones de alta complejidad, pero con poca información teórica. Ambos persiguen objetivos diferentes y no debieran ser excluyentes sino complementarios, lo que dependerá de los intereses que tenga el investigador y los objetivos del estudio para la aplicación de un procedimiento o de otro.
Clasificación JEL: M31, C15, C30.
Palabras-clave: ecuaciones estructuralesecuaciones estructurales,modelos de ecuaciones estructuralesmodelos de ecuaciones estructurales,mínimos cuadrados parcialesmínimos cuadrados parciales.
Abstract: Currently, measuring cause and effect relationship for an intangible situation such as customer satisfaction has been gaining momentum. For this, two statistical techniques are used: (i) structural equation modeling - SEM with co-variance matrix, and (ii) partial least squares - PLS, which determine, as multivariate technique, the relationship between observable and latent variables in order to test a series of associations. In this sense, this paper is aimed at presenting each of the techniques (SEM and PLS) from an interpretative perspective, by means of a case study. As a result, one of the differences found between the methods is the estimation procedure, since SEM is oriented towards theory, emphasizing the transition from exploratory analysis to confirmatory, whereas PLS is focused on the causal-predictive analysis in high complexity situations, though with little theoretical information. Both methods pursue different goals and should not be exclusionary but complementary, based on the interests of the researcher and the objectives of the study for the implementation of one method or another.
Clasificación JEL: M31, C15, C30.
Keywords: Structural equations, Structural equation modeling, Minimum Square Partials.
Resumo: Na atualidade, a medição da relação causa-efeito de uma situação intangível como a satisfação do cliente tem ganhado relevância. Para isso, usam-se duas técnicas estatísticas: 1) modelos de equações estruturais (structural equation model - SEM) com matriz de covariantes e 2) técnica de quadrados mínimos parciais (partial least squares - PLS) que determina, como técnica multivariante, a relação entre variáveis observáveis e latentes a fim de comprovar uma série de associações propostas. Nesse sentido, este artigo tem como objetivo expor de forma interpretativa cada uma das técnicas (SEM e PLS) por meio de um caso de estudo. Como resultado, uma das diferenças entre métodos é o procedimento de estimativa, já que este, no SEM, está orientado à teoria, enfatizando a transição da análise exploratória à confirmatória; no PLS, orienta-se à análise causal-preditiva em situações de alta complexidade, mas com pouca informação teórica. Ambos perseguem objetivos diferentes e não deveriam ser excludentes, mas sim complementares, o que dependerá dos interesses que o pesquisador tiver e dos objetivos do estudo para a aplicação de um procedimento ou do outro.
Clasificación JEL: M31, C15, C30.
Palavras-chave: equações estruturais, modelos de equações estruturais, quadrados mínimos parciais.
Résumé: Dans les circonstances actuelles, la mesure de la cause à effet d'une situation intangible comme la satisfaction du client a gagné de l'importance. Pour cela, on emploie deux techniques statistiques: (1) des modèles d'équations structurelles (structural equation model, SEM pour son sigle en anglais) avec une matrice de covariances et (2) la technique des moindres carrés partiels (partial least squares, PLS pour son sigle en anglais) qui détermine, en tant que technique multivariée, la relation entre les variables observables et latentes, afin de vérifier un certain nombre d'associations soulevées. Dans cette ligne, cet article vise à exposer par une approche interprétative chacune des techniques (SEM et PLS), à travers une étude de cas. On trouve qu'une des différences entre les méthodes est le procédé d'estimation, puisqu'en SEM il est orienté vers la théorie, en mettant l'accent sur la transition de l'analyse exploratoire de confirmation, tandis que PLS est orientée vers l'analyse causale prédictive dans des situations d'une grande complexité, mais avec peu d'informations théoriques. Les deux poursuivent des objectifs différents et ne devraient pas être exclusives mais complémentaires, en fonction de l'intérêt du chercheur et des objectifs de l'étude pour la mise en œuvre d'une méthode ou d'une autre.
Clasificación JEL: M31, C15, C30.
Mots-Clé: Équations structurelles, modèles d'équations structurelles, moindres carrés partiels.
Marketing
Análisis del estudio de las relaciones causales en el marketing1
ANALYSIS OF THE STUDY OF CAUSAL RELATIONSHIPS IN MARKETING
ANÁLISE DO ESTUDO DAS RELAÇÕES CAUSAIS NO MARKETING
ANALYSE DE L'ÉTUDE DES RELATIONS CAUSALES DANS LE MARKETING
Recepción: Marzo 2014
Aprobación: Abril 2015
Los tipos de investigación se pueden clasificar según el método de estudio de las variables en: cuantitativa, cualitativa o una combinación de ambas (Mejía, 2005). Desde una perspectiva cuantitativa, se busca la exactitud de mediciones para explicar y predecir los fenómenos de forma objetiva (Hernández-Sampieri, Fernández-Collado y Baptista-Lucio, 2007). En cambio, las variables cualitativas se enfocan en el proceso y significado de sus relaciones con el entorno; es decir, son de índole interpretativa. En este sentido, la medición no se hace sobre objetos ni sobre sus propiedades, sino sobre indicadores de las propiedades (Kerlinger, 1983). De acuerdo a su alcance, la investigación puede ser exploratoria y concluyente; esta última a su vez se divide en descriptiva, predictiva y causal (Malhotra, 2008). La investigación causal precisa hallar relaciones causales entre las variables, las cuales pueden ser cualitativas o cuantitativas, y puede lograrse por medio de una metodología experimental o no experimental: la primera de estas ha sido desarrollada en las ciencias físicas y la segunda ha estado más enfocada hacia las ciencias sociales, ya que, la mayoría de las veces, las relaciones causales se infieren a partir de las relaciones observadas entre variables (Batista y Coenders, 2000).
En el área del marketing, específicamente en la investigación de mercados, la medición de la relación causa-efecto de una situación intangible, como la satisfacción del cliente o la percepción sobre la calidad de un producto, se ha estado cuantificando por medio de los modelos de ecuaciones estructurales. La estimación de constructos, entendidos como una propiedad que se supone posee una persona (son no empíricos, es decir, no se pueden demostrar) y que permite deducir su conducta en determinadas ocasiones (Bunge, 1973; Briones, 2002), sirve como base para formular nuevas hipótesis y para planear estrategias que modifiquen sus efectos.
En la actualidad, se manejan dos técnicas estadísticas: (1) modelos de ecuaciones estructurales (structural equation model-SEM, por sus siglas en inglés-), con matriz de covarianzas, y (2) la técnica de mínimos cuadrados parciales (partial least squares -PLS, por sus siglas en inglés-), que determina en un mismo análisis tanto relaciones entre variables manifiestas, como entre variables manifiestas y variables latentes, y permite contrastar un modelo hipotético contra los datos (Bentler, 1995; Bazán, Sánchez, Corral y Castañeda, 2006), obtenidos principalmente por encuestas tanto en SEM como en PLS, aunque también se han realizado diseños longitudinales de paneles (Thøgersen y Örlande, 2003). Por lo tanto, los modelos de ecuaciones engloban y extienden los procedimientos de regresión, el análisis econométrico y el análisis factorial (Bollen, 1989).
En este contexto, el presente artículo tiene como objetivo exponer cada una de las técnicas de ecuaciones estructurales de forma interpretativa, por medio de un caso de estudio. Se estructura en cuatro apartados: en el primero, se desarrolla una introducción al estudio de relaciones causales en el marketing; en el segundo, se desarrolla el proceso para validar el SEM y el PLS; en el tercero, se presenta el punto de vista sobre la aplicación de ambos modelos, así como sus diferencias; finalmente, se puntualizan las conclusiones del uso de las técnicas analizadas para el estudio de relaciones causales en marketing.
En esta sección, se expone cada una de las técnicas estadísticas para medir relaciones causales en marketing.
El origen de los hoy llamados SEM fue en 1970, por el económetra Goldberger (Goldberger y Duncan, 1973). Se dio por primera vez la misma importancia a la teoría que considera la relación entre indicadores y constructos que a la que se interesa en las relaciones de los constructos entre sí (Batista y Coenders, 2000). En las siguientes décadas Jöreskog y Sörbom (1979), Bentler y Bonnet (1980) y Muthén (1984) lo han perfeccionado.
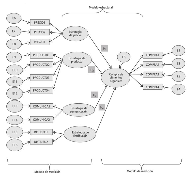
El inner model o modelo estructural y el outer model o modelo de medición conforman un SEM (Figura 1). El primero especifica las relaciones direccionales de las variables latentes entre sí, es decir, son ecuaciones que expresan relaciones entre factores, cuya representación en forma de ecuación es:


Donde:
η: vector m x 1 de variables latentes endógenas
Β: matriz m x m de coeficientes de las variables endógenas
Γ: matriz m x k de coeficientes de las variables exógenas
ξ: vector k x 1 de variables latentes exógenas
ζ: vector m x 1 de términos de perturbación aleatoria.
El segundo especifica las relaciones que guardan los factores o variables latentes con sus respectivos indicadores, tal y como se especifican las relaciones entre variables observables y latentes en un análisis factorial confirmatorio, es decir, ecuaciones de medida de estos factores, cuya representación en forma de ecuación es:

Donde:
η: vector m x 1 de variables latentes endógenas
ξ: vector k x 1 de variables latentes exógenas
Λx: matriz q x k de coeficientes de variables exógenas
Λy: matriz p x m de coeficientes de variables endógenas
δ: vector q x 1 de errores de medición para los indicadores exógenos
ε: vector p x 1 de errores de medición para los indicadores endógenos.
El análisis de trayectorias y el análisis de regresión son componentes del modelo estructural de relaciones causales entre variables manifiestas, mientras que el análisis factorial exploratorio y el análisis factorial confirmatorio son ejemplos concretos del modelo de medición, el cual busca establecer relaciones entre un constructo o variable latente y sus indicadores (Bazán et al., 2006).
El SEM está compuesto por variables observables (variables manifiestas o indicadores), las cuales pueden ser observadas o medidas de manera directa (Bentler, 1995; Byrne, 1994) y no observables (denominadas latentes factores o constructos). De acuerdo con Corral (2001), lo latente solo puede ser inferido o estudiado a partir de indicadores manifiestos de la situación: las primeras se representan en forma de rectángulo y las segundas, en círculos o elipses en el modelo. Los efectos causales entre las variables se pueden agrupar en directos, indirectos y espúreos (Caballero, 2006).
Cuando se habla de causalidad, esto implica explicar el por qué se presenta un fenómeno y bajo qué condiciones ocurre (Hernández et al., 2007). Es decir que cambios en el valor de la variable de interés deben reflejarse en cambios en las mediciones implementadas y que, además, esas mediciones son agregadas finalmente para hallar el valor del constructo subyacente (Martínez y Martínez, 2009). Por lo tanto, este constructo garantiza la capacidad de controlar los acontecimientos (Falk y Miller, 1992). Es importante considerar que la estimación del parámetro no demuestra la relación causa-efecto sino el respaldo teórico del modelo. Además, cualquier variable que reciba efecto de otras variables deberá incluir el término de error.
Los modelos de ecuaciones estructurales, medidos con la técnica de mínimos cuadrados parciales (Wold, 1982; 1985) o Modelos PLS, se configuran como modelos de análisis multivariante de segunda generación (Chin, 1998; 2000), con el objetivo de la predicción de las variables latentes, maximizando la variable explicada (R2) de las variables dependientes (Cepeda y Roldán, 2004) y tienen las siguientes características (Stan y Saporta, 2005): 1) están orientados a la predicción por medio de análisis de varianzas o componentes; 2) cada variable latente es una combinación lineal de sus propias variables manifiestas; 3) se relaciona entre una variable latente y variables manifiestas de forma reflectiva y formativa; 4) la complejidad del modelo es amplia (e. g., 100 variables latentes y 1000 variables manifiestas); 5) hay muestras pequeñas, cuyo rango mínimo recomendado es de 30 a 100 casos; 6) los requerimientos teóricos son flexibles, por ello, se les conoce como análisis "soft modeling", y 7) el tratamiento de datos perdidos es por medio de algoritmos.
La metodología PLS generaliza y combina características del análisis de componentes principales y análisis de regresión múltiple. Los modelos estructurales PLS se miden a través de indicadores de carácter reflectivo y formativo. En este sentido, Diamantopoulos, Riefler y Roth (2008) definen los modelos de medida de carácter reflectivo y formativo: (1) los constructos reflectivos son aquellos donde el constructo carga a los indicadores de medida (Diamantopoulos y Winklhofer, 2001) y (2) losconstructos formativos o emergentes (Chin, 2000) son aquellos donde los indicadores de medida cargan al constructo. Hoy en día, el uso de esta metodología estadística se ha incrementado; prueba de ello es la gran aceptación y aplicación en distintas ramas de las ciencias sociales y administrativas, específicamente en el área de marketing (e. g., Fornell y Cha, 1994; Olsen y Johnson, 2003; Ulaga y Eggert, 2006; Yi y Gong, 2008; Pimenta da Gama, 2011).
Con el fin de construir un modelo estructural PLS adecuado, Steenkamp y van Trijp (1996) sugieren tres componentes básicos: (1) relaciones internas (inner relationships), que se encargan de analizar la parte estructural del modelo; (2) relaciones externas (outer relationships), que examinan el modelo de medida, y (3) relaciones con los pesos (weight relationships), que definen la estimación de la variable latente como los pesos lineales agregados de su variable manifiesta. Asimismo, Barclay, Higgins y Thompson (1995) y Espejel, Fandos, Burgos y Palafox (2011) proponen que un modelo estructural PLS debe ser analizado e interpretado en dos etapas: 1) Outer model o modelo de medición, que comprende la validación de contenido (revisión de literatura) y la validez aparente (depuración de ítems por parte de diferentes expertos), así como la fiabilidad por medio de las cargas factoriales (λ) o pesos (π) y examinación de la validez de constructo a partir del análisis de validez convergente y validez discriminante, y 2) Inner model o modelo estructural, que consiste en la validación del modelo estructural, evaluando el peso y la magnitud de las relaciones entre las distintas variables por medio de dos índices básicos: la varianza explicada (R2) y variables endógenas (Hulland, 1999), por una parte, y los coeficientes path o pesos de regresión estandarizados (β) (Johnson, Herrmann y Huber, 2006), por otra.
Desde que surgió la técnica de modelos de ecuaciones estructurales en los años setenta, esta ha experimentado un crecimiento y desarrollo importante, específicamente en las áreas de comportamiento, de 164 artículos publicados en 1994 a 343 en el 2000 (Hershberger, 2003). En el estudio del marketing, su aplicación es relativamente reciente (Fornell y Cha, 1994; Hulland, Chow y Lam, 1996; Olsen y Johnson, 2003; Ulaga y Eggert, 2006; Yi y Gong, 2008; Pimenta da Gama, 2011; Calvo, Martínez y Juanatey, 2013); algunas de las contribuciones más importantes2 son: Fornell y Lacker (1981), Bagozzi (1981), Fornell y Bookstein (1982), Baumgartner y Homburg (1996), Steenkamp y Baumgartner (2000), Hellier, Geursen, Carr y Rickard (2003) y Hair, Sarstedt, Ringle y Mena (2012).
En este apartado se presentan dos casos de uso en el marketing, uno por medio de SEM y otro por PLS; al final, se presenta un comparativo de ambos.
Caso por modelos de ecuaciones estructurales3
El caso aquí presentado es un SEM conformado por el modelo estructural y el modelo de medición, que estudia la relación entre el constructo (variable latente), que es la compra de productos orgánicos, representado teóricamente por cuatro variables observables (ítems) con cuatro constructos; estrategia de precio, estrategia de producto, estrategia de comunicación y estrategia de distribución, con sus respectivos indicadores (Figura 1). Con el objetivo de aportar evidencia del mercado de consumidores mexicanos respecto al mix de marketing y su influencia en la compra de alimentos orgánicos, los criterios que se tomaron en cuenta para su aplicación obedecen a la evaluación de una teoría abundante sobre el comportamiento del consumidor de compra de dichos alimentos (constructo indeterminado) y del marketing estratégico, operando con indicadores reflectivos. El tamaño muestral es mayor a 200 sujetos (n = 383, nivel de confianza 95,5% y margen de error 5+) y la población objetivo fueron consumidores de alimentos orgánicos de 18 a 65 años. El levantamiento de datos se realizó en marzo del 2012. El instrumento de medida después del estudio piloto (validez de contenido y validez aparente) queda compuesto por 15 ítems (escala Likert de 5 puntos), más los datos sociodemográficos. El desarrollo del modelo se realizó con el paquete informático estadístico SPSS-AMOS. Las hipótesis a comprobar fueron las siguientes:
H1: la estrategia de precio tiene un efecto positivo y significante sobre la compra de alimentos orgánicos
H2: la estrategia de producto tiene un efecto positivo y significante sobre la compra de alimentos orgánicos
H3: la estrategia de comunicación tiene un efecto positivo y significante sobre la compra de alimentos orgánicos
H4: la estrategia de distribución tiene un efecto positivo y significante sobre la compra de alimentos orgánicos.
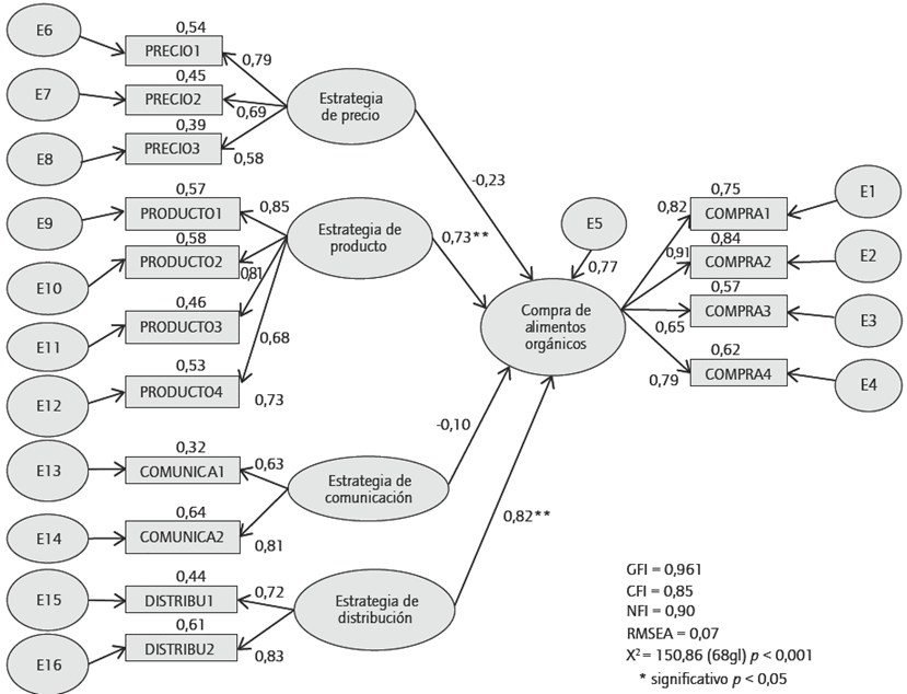
El primer paso para validar el modelo de medida fue analizar la validez de contenido (revisión de literatura de las escalas) y la validez aparente (adaptación de las escalas). Como segundo paso, se lleva a cabo el análisis de fiabilidad del ítem, haciendo un análisis factorial exploratorio y confirmatorio. En el primero se depuraron las escalas y sus ítems; para los constructos reflectivos, estos deben poseer una carga factorial (λ) igual o superior a 0,707 (Carmines y Zeller, 1979; Cepeda y Roldán, 2004), aunque hay autores que indican una carga de λ ≥ 0,5 (Hair, Anderson, Tatham y Black, 1999). Por lo tanto, no se depura ningún indicador, pasando al AFC. (Tabla 1). Al estimar la comunalidad (λ2), parte de la varianza explicada por el constructo, la primera variable COMPRA1 tiene una carga de λ2 = 0,801, lo que significa que el 80% de la varianza está asociada al constructo compra de alimentos orgánicos. Sharma (1996) establece como límite de aceptación el valor de 0,5, pues un indicador debe tener al menos el 50% de su varianza en común con la variable latente.
Después se obtuvo la consistencia interna por medio del alfa de Cronbach (α), el cual es mayor que 0,7 en todos los casos, lo que representa una buena consistencia interna, de acuerdo a lo propuesto por Nunnally (1978). En el tercer paso, se obtiene la validez del constructo que se cuantifica por medio de la validez convergente y la validez discriminante. La validez convergente no es más que evaluar si los diferentes ítems destinados a medir un concepto o constructo miden realmente lo mismo, entonces el ajuste de dichos ítems será significativo y estarán altamente correlacionados (Cepeda y Roldán, 2004). La validez convergente se realiza por medio del análisis de la varianza extraída media (AVE, por sus siglas en inglés). El coeficiente AVE proporciona la varianza entre un constructo y sus indicadores. Sobre la fiabilidad compuesta (ρc), todos los constructos medidos de forma reflectiva deben ser mayores que 0,6 (Chin, 1998; Steenkamp y Geyskens, 2006) y son superiores que los valores de alfa de Cronbach para cada uno de los constructos propuestos (Fornell y Lacker, 1981). En este caso, los valores de los constructos se ajustan satisfactoriamente (Tabla 2).

Según Fornell y Larcker (1981), un constructo está dotado de validez discriminante si su AVE es mayor que las correlaciones al cuadrado entre este constructo y los demás que forman el modelo, e indica que un constructo es diferente a otro. Por tanto, los valores del AVE (Tabla 3) también se consideran aceptables, dado que superan el valor 0,5 (Hair et al., 1999) (valores sobre la diagonal). Todos los indicadores se ajustan de forma aceptable de acuerdo con los principios establecidos, garantizando la validez discriminante de los constructos.
Los indicadores de bondad de ajuste del modelo (GFI = 0,961; CFI = 0,85; NFI = 0,90; RMSEA = 0,07) se encuentran dentro de los criterios establecidos (Tabla 4). Finalmente, se presenta el modelo final estimado (Figura 2). De acuerdo con los coeficientes estandarizados, de las cuatro hipótesis propuestas, dos de ellas se aceptan: H2: β = 0,73 y H4: β = 0,82. En el caso de H1 y H3, se rechazan (β= -0,23 y β = -0,10, respectivamente).


Caso por modelos de ecuaciones estructurales con mínimos cuadrados parciales4
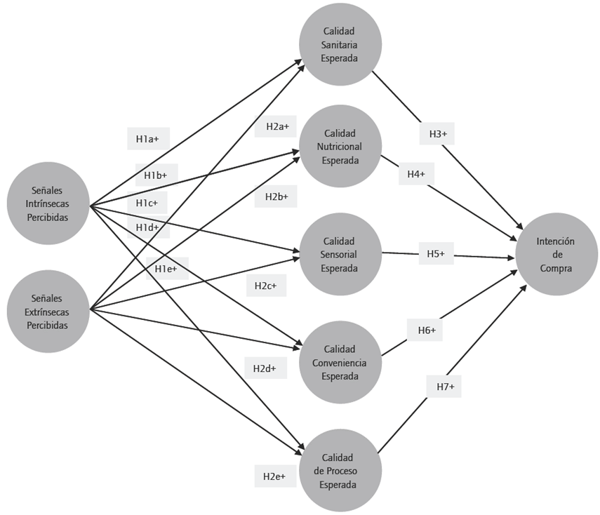
El caso aquí presentado es un modelo conceptual PLS que intenta cuantificar la intención de compra que manifiesta el consumidor de jamón curado español, a partir de la evaluación de la calidad esperada y las señales intrínsecas y extrínsecas percibidas (Figura 3). Los criterios que se tomaron en cuenta para la aplicación de PLS obedece al poco desarrollo teórico de la calidad esperada; por lo tanto, se emplean constructos determinados (indicadores libres de error) y se pretende medir la predictibilidad. Para el modelado se utilizó el paquete informático estadístico PLS-Graph, versión 3.00.

Tras aplicar el estudio cualitativo (e. g., entrevistas en profundidad o grupos de enfoque), con el objetivo de matizar los constructos objeto de análisis, se procedió a realizar una serie de actuaciones relacionadas con el proceso de recogida de datos, la campaña promocional y el tratamiento de datos que se utilizó para contrastar el modelo conceptual propuesto. En cuanto al proceso de recogida, aspecto clave en toda investigación de mercados, se llevó a cabo un experimento por vía catas hedónicas. Se realizaron seis catas descubiertas (de 35-40 consumidores cada una) para valorar los aspectos visuales por parte del consumidor hacia el Jamón de Teruel, con denominación de origen protegida (DOP) (antes del consumo), usando un cuestionario con escala de medida Likert de 7 puntos, donde el consumidor valoró las variables bajo estudio. En definitiva, una vez realizado el experimento y el pertinente proceso de validación de casos atípicos y ausentes, se obtuvieron 235 respuestas válidas.
El primer paso para validar el modelo de medida fue analizar la validez de contenido (revisión de literatura de las escalas) y la validez aparente (adaptación de las escalas). El segundo paso consistió en calcular la fiabilidad individual del ítem por medio de las cargas factoriales (loading); para el caso de constructos reflectivos, estos deben poseer una carga factorial (λ) igual o superior a 0,707 (Carmines y Zeller, 1979; Cepeda y Roldán, 2004) y la significatividad de los pesos (weight) para los constructos formativos. Este criterio señala que la varianza compartida entre el constructo y los indicadores de este sea mayor que la varianza del error. Tomando como referencia el criterio de aceptación anterior (λ ≥ 0,707), no se depura ningún indicador. Para el caso específico del indicador CESEN_5: El nivel de sal creo que va ser el adecuado (λ = 0,6926) de la escala calidad sensorial esperada, no se ha depurado de acuerdo al criterio empírico de λ ≥ 0,5 de Hair et al. (1999), quienes establecen una fiabilidad del ítem satisfactoria para escalas nuevas, para escalas de medida que aún no tienen soporte teórico.
Una vez realizado el procedimiento anterior, se propuso como un nuevo ítem dentro de dicha escala de medida. Además, se realizó la prueba de la comunalidad (λi2) de las variables latentes o manifiestas, que de acuerdo a Bollen (1989) el constructo está explicado por una parte de la varianza. Para el caso del modelo propuesto, el indicador reflectivo CESAN1 posee una carga factorial de λ = 0,8580, tras elevar al cuadrado dicho ítem se obtiene la comunalidad de λ2 = 0,7361. Lo anterior nos muestra que el constructo calidad sanitaria esperada, está explicado en un 73% por la varianza de las variables manifiestas o latentes (Tabla 5).

Para el caso de la fiabilidad individual de los indicadores de los constructos formativos (señales intrínsecas percibidas y señales extrínsecas percibidas), se ha estimado la significatividad de los pesos (π) usando la técnica de remuestreo o bootstrapping (Chin, 1998). La mayoría de los indicadores son significativos y su peso es mayor a 0,1 (Seltin y Keeves, 1994). En referencia a los indicadores SINT_1: El color del Jamón es adecuado (π = 0,1729) y SEXT_1: Precio (π = 0,1328), estos fueron no significativos.
Asimismo, para evitar problemas de multicolinealidad entre los constructos de carácter formativo, se realizó la prueba estadística del factor de inflación de la varianza (VIF) para los indicadores de los constructos formativos considerados en el modelo de análisis (Yi y Gong, 2008). Todos los valores VIF son menores que 2, por tanto, se cumple con el criterio empírico (VIF < 5) (Belsley, 1990).
Se ha analizado la fiabilidad del constructo por medio del alfa Cronbach (α) y la fiabilidad compuesta del constructo (ρc). En la Tabla 6, se observa que el alfa de Cronbach es mayor a 0,7 en todos los casos, tal y como proponen Nunnally (1978). En cuanto a la fiabilidad compuesta (ρc), propuesta por Werst, Linn y Jöreskog (1974), son superiores que los valores de alfa de Cronbach para cada uno de los constructos propuestos (Fornell y Lacker, 1981) y mayores de 0,6 (Chin, 1998; Steenkamp y Geyskens, 2006). Por tanto, se podría decir que los constructos planteados poseen una consistencia interna satisfactoria.

Para el caso de los constructos formativos, donde se supone que las medidas no covarían (MacKenzie, Podsakoff y Jarvis, 2005) y los indicadores no están correlacionados, no se han calculado las pruebas de alfa de Cronbach y fiabilidad compuesta del constructo. Por tanto, se propone analizar la validez externa, Diamantopoulos y Winklhofer (2001) y Leimeister, Leimeister, Knebel y Krcmar (2009) sugieren que se teste usando aspectos nomológicos, es decir, vinculando un constructo formativo con otro constructo (formativo/reflectivo) que se espera sea antecedente o consecuencia de dicho constructo formativo. Para llevar a cabo el procedimiento anterior, se vinculó causalmente las señales intrínsecas y extrínsecas percibidas (constructos formativos) con las cinco dimensiones de la calidad esperada propuestas (constructos reflectivos).
El tercer paso fue examinar la validez de constructo a través de la validez convergente y la validez discriminante o divergente. En referencia a la validez convergente (Fornell y Lacker, 1981) se ha calculado el AVE para los constructos reflectivos. Este debe ser mayor que 0,5 (Bagozzi, 1981; Fornell y Lacker, 1981). Es decir que más del 50% de la varianza del constructo se debe a sus indicadores. El análisis previo permite demostrar la validez convergente de los constructos reflectivos.
La validez divergente se contrasta analizando estadísticamente si el constructo original está discriminado o alejado significativamente de otros constructos teóricos propuestos (Roldán, 2000). Por tanto, para el caso que nos ocupa, se analizó el constructo por medio de la matriz de correlaciones estandarizadas entre las diferentes variables latentes, tales como las señales intrínsecas y extrínsecas percibidas. Para realizar el procedimiento metodológico anterior se calculó la correlación de cada uno de los constructos del modelo causal planteado, por medio de la raíz cuadrada de la varianza extraída media, los cuales deben estar por encima del resto de valores de su misma columna. En términos estadísticos, el AVE debe ser superior al cuadrado de las correlaciones entre las variables manifiestas o latentes, lo cual expresa que una porción de la varianza de los constructos propuestos diverge del bloque de indicadores de medida (Chin, 2000; Sánchez y Roldán; 2005; y Real, Leal y Roldán, 2006). Los valores de la AVE también se consideran aceptables, dado que superan el valor 0,5 (Hair et al., 1999). Para el caso del modelo bajo estudio, los indicadores de medida analizados garantizan la validez discriminante de los constructos (Tabla 7).

Para el caso de constructos formativos, las medidas de validez interna del constructo no pueden aplicarse (Chin, 1998; 2000; Diamantopoulos et al., 2008).
Para determinar la validación del modelo estructural se realizaron las siguientes pruebas estadísticas (Johnson et al., 2006):
1) La varianza explicada de las variables endógenas o dependientes (R2 ). Este indicador debe cumplir con el criterio de ser igual o mayor que 0,1 (Falk y Miller, 1992). A partir de esta prueba estadística, el constructo calidad sanitaria esperada (R2 = 0,084) no posee un poder de predicción aceptable. El resto de constructos del modelo tienen un poder de predicción satisfactorio.
2) Los coeficientes path o pesos de regresión estandarizados (β). Los coeficientes betas deben alcanzar al menos un valor de 0,2 para que se consideren significativos (Chin, 1998). Las relaciones causales que se proponen como hipótesis con relación a la variable latente no cumplen con el criterio de aceptación propuesto por Chin (1998): Señales extrínsecas percibidas-calidad sanitaria esperada (β = 0,054), calidad sanitaria esperada-intención de compra (β = 0,018), calidad de conveniencia esperada-intención de compra (β = 0,135) y calidad de proceso esperada-intención de compra (β = 0,090).
Otra prueba que determina la calidad de predicción del modelo estructural es la prueba de Geisser (1975) o parámetro Q2 (cross validated redundancy). Los valores Q2 de la calidad sanitaria esperada, la calidad de conveniencia esperada y la calidad de proceso esperada están por debajo de cero. En cuanto a los valores Q2 de la calidad nutricional esperada, la calidad sensorial esperada y la intención de compra están por encima de cero, es decir, tienen un poder de predicción satisfactorio (Tabla 8).

A diferencia de los SEM, los cuales se miden por medio de matriz de covarianzas e indicadores de bondad de ajuste, los modelos causales PLS estimados por matriz de correlaciones deben usar técnicas paramétricas por medio de métodos de remuestreo (bootstrapping), con la finalidad de analizar la estabilidad de los parámetros de medida del modelo estructural (Brown y Chin, 2004).
Para demostrar la estabilidad paramétrica de los modelos estructurales PLS, autores como Tenenhaus, Esposito, Chatelin y Lauro (2005), Esposito, Trinchera, Squillacciotti y Tenenhaus. (2008) y Tenenhaus (2008) proponen el índice de bondad de ajuste (GoF), el cual se calcula obteniendo la raíz cuadrada de la multiplicación de las medias aritméticas del AVE y R2 .
Tras el método de remuestreo y analizando los parámetros del modelo estructural, el GoF del modelo conceptual es de 0,424 (Tabla 9). Esto muestra que tanto el modelo de medida como el estructural cumplen con el criterio estadístico de bondad de ajuste, el cual debe oscilar entre 0 y 1, es decir, cuanto más cercano a 1, la estabilidad de los parámetros de medida del modelo propuesto serán más fuertes (Tenenhaus, 2008).

Una de las diferencias entre técnicas (Tabla 10) es el procedimiento de estimación, ya que en SEM está orientado hacia la teoría, enfatizando la transición del análisis exploratorio al confirmatorio, mientras en PLS se orienta al análisis causal-predictivo en situaciones de alta complejidad pero baja información teórica (Jöreskog y Wold, 1982). Por lo tanto, la distinción filosófica de usar los dos enfoques recae en utilizar los modelos de ecuaciones estructurales para llevar a cabo el desarrollo y evaluación de una teoría o bien para la realización de aplicaciones predictivas (Anderson y Gerbing, 1988).

Por tanto, la orientación a la causalidad en el SEM permite conocer la influencia directa o indirecta de unas variables latentes en otras y cómo están relacionadas, y la orientación a la predicción del PLS se da por medio de análisis de varianzas o componentes de variables dependientes tanto latentes o manifiestas. El SEM se basa en covarianzas y busca la optimización general de los parámetros estimados con una técnica que usa toda la información que aportan los datos como máxima verosimilitud (ML, por sus siglas en inglés) o mínimos cuadrados generalizados (GLS, por sus siglas en inglés); los problemas que se suscitan al intentar alcanzar tal tipo de conocimiento con estas técnicas son las suposiciones restrictivas que se requieren con respecto a la teoría subyacente (Falk y Miller, 1992). En PLS, la simplicidad del algoritmo iterativo radica en la posibilidad de manejar un número pequeño de individuos (< 100 sujetos) y un gran número de variables por la estimación de mínimos cuadrados ordinarios (OLS, por sus siglas en inglés) y análisis de componentes principales (ACP), donde no existen restricciones de valores.
Los software más utilizados para aplicar SEM son LISREL (de la empresa Scientific Software International) y AMOS (de la empresa IBM); existen otros como EQS, SEPATH, RAMONA, MX y CALIS, no tan difundidos. Para el uso de PLS, está LVPLS, desarrollado por Jan-Bernd Lohmöller en 1984, con una interfaz poco amigable; actualmente se han creado programas mejorados de distribución libre como PLS-Graph, PLS-GUI, SPAD-PLS y SmartPLS.
Si bien existen diferencias entre ambas técnicas de modelado de ecuaciones estructurales, hay autores que indican que deben ser entendidos como de naturaleza complementaria y no como excluyentes (Chin, Marcolin y Newsted, 2003; Caballero, 2006). Todo dependerá del objetivo e interés del investigador en marketing para decantarse por uno u otro enfoque (Tabla 11).

En la actualidad, los estudios de las relaciones causales en el área del marketing se han estado incrementado, en el estudio del comportamiento del consumidor para medir el efecto de aquellos conceptos de una situación intangible como la satisfacción del cliente o la percepción sobre la calidad de un producto. La metodología para cuantificar estas conexiones es denominada modelo de ecuaciones estructurales, que aporta al investigador social una visión integral de los aspectos del fenómeno estudiado en contraste a otro tipo de herramientas estadísticas.
Hoy en día, hay una gran discusión científica sobre el uso de los métodos estadísticos para contrastar e interpretar los resultados de investigación, por un lado, la aplicación de modelos estructurales robustos que se basan en la causalidad que existe entre dos constructos teóricos (SEM) y, por el otro, los modelos flexibles que se sustentan en la predictibilidad entre variables independientes y explicativas (PLS). Si bien ambas técnicas de modelización estadística persiguen objetivos diferentes, estos no debieran ser excluyentes sino complementarios.
Por lo anterior, el objetivo de este trabajo fue exponer las dos técnicas estadísticas más difundidas de modelos de ecuaciones estructurales (SEM y PLS), por medio de un caso de estudio.
Una de las diferencias fundamentales entre los métodos es la orientación, es decir, el SEM se enfoca a medir la causalidad y PLS, a la predicción, basándose el primero en covarianzas y el segundo, en componentes. Mientras que la causalidad garantiza la capacidad de controlar los acontecimientos, la predictibilidad permite solo un limitado grado de control (Falk y Miller, 1992). La gran ventaja del SEM es que permite proponer el tipo y dirección de las relaciones (unidireccionales y bidireccionales) que se espera encontrar entre las diversas variables contenidas en él, para pasar posteriormente a estimar los parámetros que vienen especificados por las relaciones propuestas a nivel teórico (Ruiz et al., 2010).
Estudios como el de Barroso et al. (2005) han demostrado que, al realizar un AFC, las comunalidades son menores en SEM que en PLS, dejando claro que en PLS las variables son mejor medidas por sus indicadores que en SEM. Sin embargo, cuando en una investigación existen una gran cantidad de indicadores y el tamaño muestral es amplio, ambos métodos suelen coincidir en sus resultados.
¿De qué dependerá el escoger entre una herramienta y la otra? Si los constructos están modelados como indeterminados (indicadores con término de error), se utiliza el SEM; en el caso de que los constructos estén modelados como determinados (indicadores libre de error), entonces se deberá aplicar el PLS. Si el investigador ha realizado una revisión exhaustiva de literatura que le genera confianza para diseñar el modelo teórico, la opción es SEM; por el contrario, si hay una baja confianza en su modelo teórico, deberá usar PLS. De igual manera, la orientación investigativa influye en la decisión del método: si está enfocado al cálculo de los parámetros es SEM y si está encaminado a lo predictivo será PLS.
Lo relevante en el uso de una técnica estadística u otra es la rigurosidad científica con la que se aplique, siguiendo al detalle cada uno de los pasos metodológicos, así como los criterios o reglas empíricas que proporcionen validez y fiabilidad al modelo de medida (indicadores y constructos), para que el modelo estructural aporte resultados e interpretaciones satisfactorias, sin dejar de lado la sustentación y argumentación teórica del planteamiento y formulación del modelo conceptual de la investigación.
La función de los modelos de ecuaciones estructurales es facilitar el análisis de las relaciones causales entre las distintas variables no observadas e hipotéticas, como percepciones, comportamientos y actitudes en la toma de decisiones de la gestión empresarial. En este sentido, el aumento en las exigencias por las preferencias de los consumidores, hace cada vez más difícil desarrollar estrategias de marketing agroalimentario capaces de conseguir resultados exitosos. Así, el utilizar estos modelos puede convertirse en una herramienta clave para la consolidación de muchos productos.
A partir de los resultados analizados en cada caso, se puede proponer una serie de implicaciones empresariales que permiten, por tanto, una comprensión más profunda de la existencia de diferentes relaciones entre las dimensiones integrantes, así como en las consecuencias que tiene en la respuesta por parte del consumidor, por ejemplo, en la aplicación de SEM la teoría es abundante y se pretende conocer si las estrategias de marketing (precio, producto, comunicación y distribución) influyen en la compra de alimentos orgánicos. Los hallazgos indican que las estrategias de producto y distribución tienen una relación causal significativa, es decir que influyen en la compra de alimentos orgánicos. Por otro lado, las estrategias de precio y de comunicación tienen una relación causal significativa pero inversa, lo cual puede significar que los consumidores perciben ambas estrategias como negativas (altos precios en los productos y campañas comunicacionales poco creíbles). Es evidente que las estrategias de precio hasta hoy utilizadas deben reforzarse, así como aquellas actividades de comunicación de los alimentos orgánicos deben hacer uso de claims ambientales para generar confianza en el consumidor.
En la utilización del PLS específicamente, los resultados obtenidos con este análisis han puesto de manifiesto la existencia de dos dimensiones para la calidad percibida de un producto agroalimentario como el Jamón de Teruel con DOP, concretamente las que hacen referencia a los atributos intrínsecos y extrínsecos. La calidad nutricional esperada, la calidad sensorial esperada y la intención de compra tienen un poder de predicción satisfactorio manifestada por los consumidores sobre el jamón curado protegido. Y las relaciones que no cumplen con el criterio de aceptación son: señales extrínsecas percibidas-calidad sanitaria esperada, calidad sanitaria esperada-intención de compra, calidad de conveniencia esperada-intención de compra y calidad de proceso esperada-intención de compra.
Desde un punto de vista práctico, la utilidad de los modelos de ecuaciones estructurales es comprobar si las inferencias causales que un investigador formula son consistentes con los datos empíricos disponibles; esto no implica necesariamente la coherencia entre el modelo y la realidad. Lo que se puede afirmar es que los supuestos del estudio no son contradictorios y, por lo tanto, pueden ser confirmados. Es importante considerar que el que sean válidos no significa que sean la única explicación del fenómeno objeto de estudio, ya que es posible que otros modelos también se adapten a los mismos datos. Para diseñar un modelo que se ajuste a la realidad es relevante el conocimiento sustantivo que el investigador tenga del objeto de estudio.
Concretamente, en la gestión del marketing, SEM establece modelos de medida y modelos estructurales para el análisis de relaciones complejas del comportamiento humano (Calvo et al., 2013) y PLS es más flexible, pues los conjuntos de datos suelen ser pequeños, las medidas y las teorías no se encuentran muy desarrolladas, existen abundantes datos ordinales (cuando no categóricos); además, hay presencia de indicadores formativos y reflectivos e interés por predecir la variable dependiente (Cepeda y Roldán, 2004), lo cual puede sugerir que su aplicación es la más idónea en marketing.
Un inconveniente de ambos modelos es que el investigador debe proceder a la explicación objetiva de relaciones causales entre variables que se caracterizan por su abstracción y subjetividad.
De cara a futuros trabajos con modelos de ecuaciones estructurales, por cualquiera de las dos técnicas aquí expuestas, se podría seguir ahondando en el estudio de las variables relacionadas con el comportamiento de compra del consumidor respecto a productos agroalimentarios con o sin certificación de DOP. Así, variables como la lealtad, la confianza, el riesgo percibido, la disponibilidad a pagar más o el grado de conocimiento, entre otras, podrían ayudar a comprender de forma más adecuada las necesidades de los individuos, evidenciando el beneficio de la metodología en el campo del marketing.











