Resumen: El análisis de la innovación inclusiva ha cobrado cada vez mayor importancia en la literatura sobre innovaciones orientadas al desarrollo. Este trabajo se ubica en esta discusión y analiza cómo la generación de productos y servicios innovadores puede convertirse en una solución a problemas de exclusión social. La metodología combina el estudio de caso con el análisis estructural-causal. El caso estudiado es un proyecto de telemedicina en México. Mediante la identificación de actores y factores/hechos determinantes de este tipo de innovaciones se extraen y estilizan las relaciones estructurales-causales detrás de la generación de una innovación de productos inclusivos. La evidencia sugiere que las innovaciones inclusivas, en países en desarrollo, dependen del financiamiento público y requieren de la interacción sistémica de múltiples actores sociales, en los que el aprendizaje interactivo es una condición necesaria pero no suficiente para la generación y sostenibilidad de estas innovaciones. Se argumenta que una traba importante es la falta de incentivos económicos para las empresas, para que la política pública sea una herramienta que permita articular intereses público-privados. Asimismo, la falta de visión de los actores involucrados puede frenar los resultados inclusivos, desperdiciando recursos y capacidades generadas por proyectos piloto.
Palabras clave: causalidadcausalidad,innovación inclusivainnovación inclusiva,MéxicoMéxico,relaciones estructuralesrelaciones estructurales,telemedicinatelemedicina.
Abstract: The study of inclusive innovation has become increasingly important in the literature on development-oriented innovations. This work is placed over this discussion and analyzes how the creation of innovative products and services can become a solution for social exclusion problems. The methodology used combines the case study with structural-causal analysis for revising a telemedicine project in Mexico. Through the identification of actors and determining factors/facts for the generation of this type of innovation, structural causal relationships behind inclusive products innovation are extracted and profiled. Evidence suggests that inclusive innovations in developing countries depend on public financing and require systemic interaction within multiple social actors, where interactive learning is a necessary but not sufficient condition for the generation and sustainability of innovations. The lack of economic incentives for companies is identified as a major obstacle for public policy to become a tool that allows articulating public-private interests. Likewise, the lack of vision of involved parties could restrain inclusive results, wasting resources and capacities generated by pilot projects.
Keywords: Causality, inclusive innovation, Mexico, structural relations, telemedicine.
Resumo: A análise da inovação inclusiva ganha, cada vez mais, maior importância na literatura sobre inovações voltadas ao desenvolvimento. Este trabalho posiciona-se nessa discussão e analisa como a geração de produtos e serviços inovadores pode converter-se numa solução para problemas de exclusão social. A metodologia combina o estudo de caso com a análise estrutural-causal. O caso estudado é um projeto de telemedicina no México. Mediante a identificação de atores e fatores/fatos determinantes desse tipo de inovações, retiram-se e estilizam-se as relações estruturais-causais por trás da geração de uma inovação de produtos inclusivos. A evidência sugere que as inovações inclusivas, em países de desenvolvimento, dependem do financiamento público e requerem da interação sistêmica de múltiplos atores sociais, nos quais a aprendizagem interativa é uma condição necessária, mas não suficiente para a geração e sustentabilidade dessas inovações. Argumenta-se que um entrave importante é a falta de incentivos econômicos para as empresas para que a política pública seja uma ferramenta que permita articular interesses públicos e privados. Além disso, a falta de visão dos atores envolvidos pode frear os resultados inclusivos e desperdiçar recursos e capacidades geradas por projetos-piloto.
Palavras-chave: causalidade, inovação inclusiva, México, relações estruturais, telemedicina.
Résumé: L'analyse de l'innovation inclusive a pris une importance croissante dans la littérature sur les innovations axées sur le développement. Ce travail se trouve dans cette discussion et analyse comment la génération de produits et de services innovants peut être une solution aux problèmes d'exclusion sociale. La méthodologie combine l'étude de cas et l'analyse causale-structurelle. Le cas étudié est un projet de télémédecine au Mexique. En identifiant les acteurs et les facteurs/faits déterminants de ce genre d'innovations, on extrait et on stylise les relations structurelles causales derrière la génération d'innovation de produits inclusifs. Les preuves suggèrent que les innovations inclusives dans les pays en développement comptent sur le financement public et nécessitent d'une interaction systémique de multiples parties prenantes, oü l'apprentissage interactif est une condition nécessaire mais pas suffisante pour la production et la durabilité de ces innovations. On soutient que le manque d'incitations économiques pour les entreprises constitue un obstacle important pour que la politique publique soit un outil permettant d'articuler les intérêts publics et privés. En outre, le manque de vision des parties prenantes peut ralentir les résultats d'inclusion, en gaspillant les ressources et les capacités générées par des projets pilotes.
Mots-clé: causalité, innovation inclusive, Mexique, relations structurelles, télémédecine.
Competitividad y Gestión
Actores, relaciones estructurales y causalidad en la innovación inclusiva: un caso de telemedicina en México
Actors, structural relations and causality in inclusive innovation: a telemedicine case in Mexico
Atores, relações estruturais e causalidade na inovação inclusiva: um caso de telemedicina no México
Les acteurs, les relations structurelles et la causalité dans l'innovation inclusive : un cas de télémédecine au Mexique
Recepción: Octubre 2016
Aprobación: Junio 2017
En el contexto mundial, el crecimiento económico y el cambio tecnológico coexisten con situaciones de pobreza, desigualdad, marginación y exclusión de la población menos favorecida (Paunov, 2013). En México, cerca de 49 millones de personas (41%) no cuenta con servicios de salud pública, de los que 17,3 millones viven en zonas rurales y 7 millones, en pueblos indígenas (Instituto Nacional de Estadística y Geografía [INEGI], 2016). Es decir, la población más afectada por la falta de acceso a los servicios de salud es la más vulnerable (indígena y rural), representando casi el 50% de la población excluida de este servicio básico (24,3 millones de personas) (Consejo Nacional de Población [Conapo], 2015). Esto evidencia que existe un problema de exclusión social de gran amplitud, asociado al sistema de salud público mexicano.
Esta situación, que se mantiene desde la década de los noventa, llevó al Gobierno Federal a plantear "el acceso universal a la salud" como una prioridad en los Programas Nacionales de Salud1 (PNS) de los periodos 2001-2006 y 2007-2012. En estos programas, el fomento al desarrollo de tecnologías orientadas a mejorar el acceso a este servicio, en particular la telemedicina, se convirtió en parte de sus estrategias principales para combatir el problema de exclusión social en materia de salud pública.
Esta problemática se inscribe en un debate teórico que actualmente se encuentra en construcción y que se centra en el estudio de cómo la ciencia, la tecnología y la innovación (CTI) pueden generar procesos de inclusión social. Al respecto, han emergido distintos enfoques como los siguientes: pro-poor innovations (Ramani & SadreGhazi, 2014), innovaciones frugales (Bound & Thornton, 2012), investigación e innovación orientadas a la inclusión (Arocena & Sutz, 2012), entre otros. Estos enfoques difieren en cuanto a la definición de dónde radica el carácter inclusivo de la innovación, el medio a través del cual se incluye a la población, y los actores que participan en el desarrollo de estas innovaciones. Se han realizado algunos intentos por organizar esta diversidad conceptual (Heeks, Foster, & Nugroho, 2014; Gras, Dutrénit, & Vera-Cruz, 2017), agrupándolos en dos categorías analíticas: productos inclusivos y procesos inclusivos.
Sin embargo, aún no hay un marco analítico preciso y homogéneo sobre el tema. Por ello, existe un amplio espacio para contribuir al entendimiento de las innovaciones inclusivas. Se sabe poco sobre cuáles son los actores relevantes; cómo y a través de qué mecanismos se vinculan estos actores; cuáles son los factores o hechos que determinan el proceso de estas innovaciones, y cómo es la estructura -de causa-efecto- que se configura por las relaciones entre estos determinantes.
Este trabajo se plantea dos objetivos: i) analizar el proceso de una innovación de productos inclusivos, identificando a los actores y factores o hechos determinantes en este tipo de innovaciones, y ii) extraer y estilizar las relaciones estructurales-causales entre los determinantes de este proceso. Para el logro de este objetivo, se utiliza una metodología fenomenológica, que combina el estudio de caso con el análisis estructural-causal de datos cualitativos, bajo el análisis de productos inclusivos.
El caso analizado es la creación, adopción y difusión de una innovación de telemedicina en México, aplicada en productos y servicios que contribuyeron a mejorar el acceso a los servicios de salud en algunas de las comunidades más marginadas de este país, principalmente aquellas donde la población excluida de estos servicios es rural o indígena.
Además de esta introducción, el resto del documento se divide en seis secciones: la segunda realiza una revisión teórico-conceptual sobre innovaciones inclusivas; la tercera describe el diseño metodológico y la herramienta analítica de investigación; la cuarta presenta el caso de estudio y la evidencia empírica recogida; en la sección cinco, se realiza el análisis de dicha evidencia y, finalmente, se presentan las conclusiones del trabajo.
El debate teórico sobre las innovaciones inclusivas comienza por la definición de exclusión social. Siguiendo a Sen (2000), este concepto se define como la privación de capacidades en dos dimensiones: privaciones constitutivas, que limitan que un individuo se inserte dentro de una estructura social (p. ej., la violación a los derechos humanos), y privaciones instrumentales, que son limitaciones en los instrumentos para lograr el tipo de vida que se desee (p. ej., no tener acceso a los servicios de salud). Esta definición ha sido utilizada por varios autores sobre innovaciones inclusivas (Arocena & Sutz, 2014; Kaplinsky, 2011; IJCTAD, 2014), debido a que va más allá de la postura convencional del nivel de ingreso como indicador de exclusión social.
De acuerdo con el planteamiento de Sen (2000), y siguiendo a Gras et al. (2017), innovación inclusiva se define como:
Una solución novedosa que ayuda a reducir la privación de capacidades constitutivas y/o instrumentales que padece la población menos favorecida (...) que surge mediante la interacción de actores heterogéneos, incluyendo quienes presentan necesidades insatisfechas y quienes cuentan con la voluntad y las capacidades para atenderlas (Gras et al., 2017, p. 60).
El tema de innovación inclusiva gira en torno a cómo la CTI puede convertirse en una herramienta para la solución de problemas de exclusión social. De este debate ha emergido una gran diversidad de conceptos y enfoques en los que no se presentan consensos, por lo que es relevante buscar ciertas convergencias para sistematizar los distintos planteamientos sobre esta teoría emergente y de gran importancia para el desarrollo.
Algunos intentos por ordenar esta polisemia conceptual (Heeks et al., 2014; Gras et al., 2017) han organizado la diversidad de enfoques de acuerdo con dos condiciones: por una parte, si la inclusión se ubica en alguna de las etapas del proceso de innovación, de tal forma que se desarrolla "para" y "por" los excluidos (procesos inclusivos); por otra, si la inclusión se asocia a la provisión de ciertos bienes y servicios (Bys) innovadores, es decir, "para" los excluidos (productos inclusivos). La tabla 1 muestra una clasificación analítica de los principales enfoques ubicados en la literatura.

Con respecto a los productos inclusivos, los casos presentados por Vera-Cruz, Gras y Dutrénit (2015) sugieren que, cuando la población en situaciones de exclusión (beneficiarios) no es capaz de expresar sus necesidades (sociales, tecnológicas, etc.) y, por lo tanto, tampoco de reconocer su condición -de excluidos-, los usuarios de la tecnología juegan un papel fundamental en la identificación de las necesidades de esta población, así como en la comprensión de sus características (socioeconómicas, culturales, etc.). En el caso analizado, estos actores (hospitales públicos) tienen el conocimiento para expresar las necesidades de la población excluida -en cuestiones de acceso a los servicios de salud-, así como para generar propuestas científico-tecnológicas -innovadoras- apropiadas para su solución.
Dadas las características del caso, y debido a la heterogeneidad dentro de los mismos enfoques, el presente trabajo no toma posición en un enfoque específico. Sin embargo, se ubica en el análisis de productos inclusivos, ya que, mediante la provisión de Bys innovadores, fueron atendidas ciertas comunidades excluidas, sin participación de los beneficiarios en algún eslabón de su desarrollo, más allá de la cercanía y la retroalimentación mediante la aceptación de la tecnología.
Algunos estudios proveen evidencia sobre los actores que participan en el proceso de innovación de productos inclusivos (Ramani & Urias, 2015; Bortz, 2014; Bianchi, Ardan-che, Bianco, & Schenck, 2013). Particularmente, en cuanto a la telemedicina, un caso revelador es el surgimiento y desarrollo de un sistema de salud de telemedicina en España, que fue extendido a 15 comunidades de este país (véase Casado & Santervás, 2009). Este caso muestra que, aunque los desarrolladores, propietarios o proveedores tecnológicos son generalmente empresas privadas (motivadas por la ganancia económica), los Bys derivados de la telemedicina benefician principalmente a poblaciones en contextos de vulnerabilidad y escasez.
Adicionalmente, casos en el Perú (Ruiz, Proaño, Ponce, & Curioso, 2015) y en Colombia (Dos-Santos & Fernández, 2013) revelan la importancia de la política pública como un dinamizador de la demanda de innovaciones en telemedicina, así como de la oferta de proyectos telemáticos innovadores (mediante financiamiento e incentivos fiscales).
Estos estudios hacen evidente la necesidad de una interacción sistémica entre múltiples actores, ya que, generalmente en el caso de las innovaciones inclusivas, las empresas no tienen incentivos económicos suficientes para dirigir sus productos a mercados de bajos ingresos (UNCTAD, 2014). La Comisión Europea identifica tres mecanismos críticos de interacción y movilización de recursos necesarios para estas innovaciones: i) intercambio de ideas y valores; ii) cambios estructurales en las funciones y en las interacciones, y iii) integración del capital privado con el público y el financiamiento filantrópico (Hubert, 2010).
La tabla 2 recoge, de acuerdo con la literatura teórica y empírica, los principales actores que participan en el proceso de generación de estas innovaciones -"macroactores"2, como se identificarán en este trabajo-, así como los principales mecanismos a través de los cuales participan.

Según Vera-Cruz et al. (2015), las etapas del proceso de innovación de productos inclusivos son similares a las de cualquier tipo de innovación (desarrollo, adopción y difusión), pero plantean las siguientes subetapas:
Identificación del problema/necesidad que afecta a la inclusión social, en la que la CTI pueda contribuir a su solución.
Identificación de los actores que reconocen ese problema como tal, y que están dispuestos a movilizar recursos para obtener una solución.
Interacción de actores orientados a la generación de innovación(es) inclusiva(s), promoviendo la articulación de capacidades diferenciadas y el aprendizaje.
Producción y difusión de Bys innovadores.
Este documento profundiza en dicho proceso, centrándose en la interacción de los macroactores, y en las relaciones estructurales de los factores/hechos que determinan la dinámica interna de la innovación en productos inclusivos (p. ej., la implementación de políticas de CTI). Los factores/hechos se desprenden del análisis puntual en cada una de las etapas y subetapas planteadas por Vera-Cruz et al. (2015). Este acercamiento al proceso de la innovación inclusiva, desde una perspectiva estructural-causal, no ha sido realizado por la literatura sobre el tema, y es susceptible de ser utilizado en futuros estudios en otros sectores o contextos.
El término learning by interacting fue acuñado por Lundvall (1985), quien lo define como el proceso de intercambio de conocimientos y consolidación de respuestas innovadoras a una situación problemática en una empresa o sociedad. De acuerdo con este autor, el mundo globalizado empuja al trabajo sistémico, colaborativo y en red de actores heterogéneos en el proceso de innovación. Esto lleva a plantear un Estado promotor y coordinador de este proceso (Lundvall, 2009). Igualmente, Arocena y Sutz (2012) argumentan que los problemas sociales complejos requieren de la participación activa de este macroactor, para garantizar la articulación de los objetivos sociales con los objetivos económicos de las empresas.
La interacción entre múltiples actores en los procesos de innovación aporta elementos que revelan factores y actores que amplían los límites de la empresa hacia contextos sociales. Por lo que el aprendizaje interactivo lleva a nuevas formas de asociar conocimiento, recursos y capacidades diversas (Lundvall, 1992, p. 9). Así, la innovación, vista como un proceso de aprendizaje social, interactivo y acumulativo -en línea con la visión holística y sistémica de este trabajo-, incluye actores y relaciones en la producción, difusión y uso/adopción de nuevos conocimientos socialmente útiles (Narváez, 2005). Esto genera un círculo virtuoso que permite poner la CTI al servicio del desarrollo socioeconómico.
Este trabajo se inserta en esta discusión, aún emergente y en construcción, y pretende contribuir empírica y analíticamente al entendimiento del proceso de la innovación como una herramienta de inclusión social.
El objetivo de este trabajo exigió un método de investigación que pudiera captar información cualitativa detallada, así como la complejidad intrínseca al fenómeno estudiado. Se eligió una metodología fenomenológica que combina el estudio de caso (Yin, 2003) con el análisis estructural-causal para las ciencias sociales (Burt, 1982; Pearl, 2009).
Debido a la relevancia del caso, se optó por un estudio exploratorio-descriptivo con diseño holístico de caso único. Se eligió un caso paradigmático de telemedicina en México, que consistió en dos proyectos de innovación financiados por el Consejo Nacional de Ciencia y Tecnología (Conacyt3). Este es un caso revelador, en cuanto no ha sido estudiado con anterioridad, que permite contrastar los desarrollos teóricos existentes al identificar los actores y sus interacciones, así como a los factores/hechos determinantes en la configuración de una innovación cuyos Bys contribuyeron a la inclusión.
Este método habilitó el uso de múltiples fuentes de información, que fueron trianguladas para garantizar la validez y confiabilidad del trabajo. Las principales fuentes de información fueron:
Entrevistas semiestructuradas a informantes calificados. En total se realizaron 25 entrevistas, elaboradas durante el 2013 y el 2014 (anexo).
Revisión de los reportes técnicos y financieros de ambos proyectos, entregados en las evaluaciones de Conacyt, así como notas y correos intercambiados entre los involucrados.
Análisis de los PNS de los periodos 2000-2006 y 20072012, para conocer la participación del Gobierno en el caso presentado.
Aunque los estudios de caso único no permiten generar resultados generalizables estadísticamente a todos los contextos, la profundidad y el detalle de estos estudios permiten hacer generalizaciones analíticas (Yin, 2003), a partir de la comprobación de la teoría existente y comprender el cómo de procesos sociales complejos.
El estudio de caso se combinó con un análisis estructural-causal, que permitió que los resultados del caso pudieran analizarse de forma holística y sistémica, combinando la dimensión empírica y la abstracción teórica, así como el enfoque deductivo con el inductivo. El fundamento de este método es agrupar las relaciones entre un gran número de variables en unos pocos factores de análisis (Pearl, 2009), basándose en el conjunto de elementos y relaciones que caracterizan una determinada situación/estructura.
El comportamiento de los actores es interpretado a partir de las limitaciones y oportunidades que brinda la estructura formada por relaciones de causa-efecto, por lo que la interacción entre actores afecta, a su vez, el comportamiento de cada actor involucrado. Este comportamiento va generando ciertos factores/hechos que se relacionan dentro de un sistema, en el que las relaciones siguen un cierto orden causal, produciendo un efecto: la función/finalidad del sistema, en este caso, la innovación de productos inclusivos.
Blalock (1961) menciona que las principales características de una relación causal son la universalidad (todo efecto tiene su causa), la necesariedad (dadas las condiciones necesarias y suficientes para que se produzca un efecto, este necesariamente se produce), la univocidad (a determinadas causas, determinados efectos) y la sucesión en el tiempo (la causa siempre antecede al efecto). Estas características son retomadas en el análisis de la evidencia, con el fin de mostrar la causalidad detrás de las relaciones entre los determinantes de la innovación inclusiva.
Se hace uso de la teoría de grafos, ya que proporciona una herramienta de notación matemática cualitativa para los conceptos y las relaciones estructurales que no se expresan fácilmente en ecuaciones algebraicas (Pearl, 2009). Así, mediante la elaboración de un diagrama causal, se estilizan las relaciones estructurales extraídas del caso analizado, agrupadas en directas (e1 causa e2), indirectas (e1 causa e3 que causa e2), bidireccionales (e1 causa e2, y e2 causa e1) y espurias (e3 causa e1 y e2) (Pearl, 1995).
El análisis estructural realizado es descriptivo pero también explicativo, ya que una verdadera descripción ha de ser su propia explicación. Esta explicación se basa en la causalidad que regula las relaciones de interdependencia (Pearl, 1995), por lo que la causalidad es particular y explica una determinada realidad bajo un tiempo y espacio concreto; por lo tanto, si cambia la estructura cambia el orden causal. Sin embargo, este método permite la replicación analítica a otras estructuras, es decir, a otros contextos.
De acuerdo con la American Telemedicine Association, la telemedicina se refiere a cualquier acto médico realizado por medio de las tecnologías de la información. Un equipo de telemedicina es una integración tecnológica de diversos aparatos médicos y de telecomunicaciones (p. ej., un electrocardiógrafo y una computadora). Este tipo de tecnologías han cobrado relevancia en unidades de salud con escasez de recursos humanos especializados y de infraestructura en diversos países del mundo, facilitando el tratamiento oportuno y un mayor alcance de los servicios de salud.
Una de las características del sistema de salud mexicano es la desigualdad en su acceso. El 41% de la población no cuenta con servicios de salud (49 millones de personas), y casi el 50% de ese total es población rural e indígena (24,3 millones) ubicada en los estados más marginados del país (Guerrero, Chiapas, Oaxaca y Veracruz) (INEGI, 2016). Asimismo, existe una elevada concentración geográfica de los recursos humanos del sector salud. Los datos de Conapo (2015) indican que, en promedio, hay un médico por cada 600 habitantes en los estados de menor índice de marginación, en comparación con un médico por cada 1.200 habitantes en los estados más marginados, proporción que se profundiza en la población rural e indígena de estos estados: un médico por cada 2.500 habitantes.
Esta situación llevó al Gobierno Federal a establecer la telemedicina como uno de los ejes estratégicos de los PNS de los periodos 2001-2006 y 2007-2012. Por esta razón, se le dio un fuerte impulso a desarrollos dirigidos a solucionar este problema de exclusión. El incentivo principal fue el financiamiento a proyectos -públicos y privados- de investigación e innovación en telemedicina. Esto representó una demanda de conocimiento orientado a la inclusión por parte del Gobierno mexicano; a su vez, la demanda de conocimiento se reflejó en la oferta de proyectos telemáticos.
El caso analizado pertenece a uno de los primeros proyectos financiados por Conacyt, que dirigió sus resultados a poblaciones marginadas del país, con una duración de 10 años (2004-2013).
La demanda de conocimiento fue captada como una oportunidad de negocio por la empresa Médica Sur (corporativo privado de servicios médicos de alta especialidad), que vio la posibilidad de prestar servicios de telemedicina a hospitales públicos. Esta empresa orientó una propuesta de innovación hacia el beneficio social, con el fin de obtener financiamiento público y así cubrir parte de los gastos que implica el proceso de innovación, para posteriormente explotar sus resultados en el mercado y obtener ganancias económicas.
Telemed, empresa perteneciente a Médica Sur y encargada de la gestión de sus proyectos de innovación, en el 2004 presentó a Conacyt el proyecto "Innovación en Servicios Médicos de Telemedicina", que fue aprobado con un presupuesto de USD 443.000 y un plazo de dos años para su ejecución. Esto habilitó la compra de cinco equipos de tele-homecare (equipos pequeños adaptados para el hogar del paciente, conectados por red inalámbrica a otro equipo en la unidad médica), y tres equipos de telemedicina, a una empresa canadiense, implicando una coinversión público-privada por USD 886.000.
A finales del 2004, Telemed se vincula con el Hospital General de Chalco (HGC) (hospital público ubicado en una zona urbano-marginada), instalando un equipo de telemedicina en dicho hospital. Con esto, se implementan las primeras teleconsultas gratuitas y, aparentemente, se alcanza el objetivo del proyecto: "innovar en servicios de telemedicina", ya que estos servicios no tenían precedente en el HGC.
Sin embargo, a finales del 2006, surge un problema tecnológico que "empuja" al desarrollo de conocimiento e innovación de Bys locales: dos de los tres equipos de telemedicina se quemaron, quedando fuera de funcionamiento. No proveer una solución a este problema significaba una pérdida de más de 312.000 dólares y la incertidumbre de que el único equipo restante sufriera el mismo percance.
Ante el problema tecnológico y la desaparición de la empresa canadiense del mercado, se abre la oportunidad de desarrollar una solución con conocimiento mexicano. La Dirección de Telemed decide adquirir equipos telemáticos con la empresa mexicana Evox (proveedora de equipo importado). Estos eran equipos médicos y de videoconferencia independientes; es decir, hacía falta la integración tecnológica para lograr equipos de telemedicina. A finales del 2007, Telemed se vincula con el Centro de Investigación Científica y de Educación Superior de Ensenada (Cicese). El resultado de esta vinculación fue el desarrollo de un software integrador de telemedicina (MED2VC).
Este software permitió integrar cualquier equipo médico y de comunicación adicional a los incorporados inicialmente. Esto significó una mejora significativa respecto a la tecnología importada, y una reducción de costos, debido a que el desarrollo fue propio, basado en capacidades ya existentes y con la base tecnológica del software anterior. El MED2VC fue registrado bajo la norma jurídica de derecho de autor, del cual se desprendieron 17 marcas, cuyo propietario fue Telemed, compartiendo la autoría con los investigadores del Cicese.
La generación del software puede caracterizarse como un proceso de innovación "jalado" por la demanda (demand pull) de Telemed para resolver un problema tecnológico. Así, mediante la interacción establecida entre estos dos actores, se generaron procesos de aprendizaje centrales para el desarrollo posterior del proyecto.
La aplicación del software en un equipo de telemedicina, instalado en el HGC, consolidó este desarrollo como una innovación propia. Por eso, Telemed decide dar continuidad al proyecto, pero bajo una perspectiva más amplia y orientada a beneficiar a comunidades excluidas de los servicios de salud, aunque sin abandonar el objetivo económico asociado a su lógica privada. De esta manera, se presenta un nuevo proyecto a Conacyt, titulado "Modelo de transferencia tecnológica para servicios de telemedicina (MTTT)", que fue inscrito al programa Proinnova (orientado a financiar proyectos privados de innovación que presenten vinculación con instituciones de educación superior o centros de investigación).
El MTTT contenía las siguientes fases, cada una de ellas con una duración de un año:
Formación de una red de telemedicina, integrada por diferentes hospitales públicos en comunidades vulnerables/ excluidas.
Transferencia y adopción tecnológica, en la que los hospitales aprendieran a usar la tecnología y brindar servicios de telemedicina de forma autónoma.
Adaptación tecnológica, con el fin de introducir innovaciones incrementales de acuerdo con las necesidades específicas de cada hospital/comunidad.
En el 2009, Conacyt aprueba la primera fase del proyecto, otorgándole un presupuesto de USD 1,3 millones. Telemed reanuda su vínculo con el Cicese, pero ahora como aliado estratégico; el resultado de esta nueva interacción fueron siete equipos de telemedicina integrados a partir del MED2VC y de los equipos adquiridos a Evox. Posteriormente, se establecieron vínculos con varios hospitales públicos y universidades para la formación de la red. A finales del 2009 se formaliza la Red Interinstitucional e Interestatal de Telemedicina (RIIT), estableciéndose relaciones sistémicas formales entre diez actores:
Seis hospitales públicos: Hospital Gea González Hospitales Generales de Alta Especialidad (HGAE) del Bajío y de Oaxaca, Clínica Médica y Asistencia Social de Tlapa Guerrero (MAS), Hospital General de Milpalta y Hospital Básico Comunitario de Larráinzar Chiapas (HBC).
Dos universidades privadas: Lasalle y Panamericana.
Un centro público de investigación: Cicese.
Una empresa privada: Telemed/Médica Sur.
Estos nodos de la RIIT fueron conectados vía Internet, por medio de una plataforma desarrollada por el Centro Universitario para el Desarrollo de Internet (CUDI), y a través de la banda ancha comprada a la empresa Telmex. La conectividad en red permitió una reducción de costos en equipamiento de más de 317.000 dólares.
La RIIT significó una innovación organizacional5, una nueva estructura inter-organizacional que, a su vez, requirió de cambios intraorganizacionales de cada actor/nodo. Esta innovación estuvo inducida tanto por objetivos sociales como por objetivos económicos, teniendo como características principales la flexibilidad, la horizontalidad y la participación activa de sus miembros. Con esto se logró la transferencia, adopción y difusión tecnológica a los usuarios de la red, adelantando así resultados esperados en la segunda fase del MTTT.
Con la RIIT en funcionamiento, y con una excelente evaluación de Conacyt, se presentó en el 2011 la segunda fase del MTTT. Sin embargo, a pesar de los resultados obtenidos (tabla 3) y del fuerte gasto público realizado, esta segunda fase no fue aprobada. La explicación se asoció a cuestiones de reducción del presupuesto federal en ese año. Tras esta situación, la RIIT fue desarticulada y USD 1,7 millones fueron parcialmente desperdiciados.

No obstante, la ausencia de financiamiento público solo fue uno de los factores que contribuyeron a frenar este proyecto. Por una parte, los hospitales públicos no contaban con los recursos para mantener operando la red; por otra, este no era un proyecto rentable para Médica Sur. En este sentido, faltaban incentivos de mercado, ya que ni los usuarios ni los beneficiarios podían pagar lo suficiente por este servicio tecnológico, por lo que hubo un desinterés de su parte para darle continuidad al proyecto.
La RIIT siguió funcionando hasta el 2013 debido al pago adelantado de la conectividad. Tan solo en esos tres años se impartieron aproximadamente 3.240 teleconsultas y alrededor de 500 cursos de teleeducación entre los médicos de la red. Además, a pesar de que la red se desintegró en el 2013, los seis equipos instalados en cada hospital permanecieron instalados, ya que se pagó una licencia de uso vitalicio a Médica Sur.
Hasta el 2017, estos equipos siguen funcionando de manera independiente en cada hospital, generalmente en programas de teleeducación para sus médicos. Únicamente el Hospital Gea González ha seguido una línea de investigación e innovación en telemedicina, contando con una unidad de telemedicina y diversos proyectos derivados de su experiencia en la RIIT. Así, aunque el potencial de esta innovación (RIIT) no fue explotado a cabalidad, y aunque importantes recursos públicos y capacidades de trabajo en red fueron desperdiciados, el aprendizaje vía la interacción y las capacidades individuales de cada institución no fueron destruidas.
Los Bys derivados de la innovación (MED2VC) permitieron el acceso a servicios de salud en algunas comunidades excluidas y marginadas de México, donde se contó con la aceptación de la población beneficiada de este nuevo servicio.
Estos resultados tuvieron beneficios diversos para cada actor. Los hospitales modernizaron parcialmente sus instalaciones y mejoraron su acceso a tecnología de punta. El Cicese logró incrementar su conocimiento científico-tecnológico y sus capacidades de vinculación con el sector privado, lo que le representó una importante entrada de recursos económicos (USD 200.000). Telemed/Médica Sur se benefició con recursos públicos (USD 1,7 millones), que costearon en gran medida sus desarrollos tecnológicos; además, fortaleció sus capacidades tanto de gestión de la innovación como de vinculación en proyectos rentables y de impacto social, y se generó prestigio por desarrollar este tipo de innovaciones.
Si bien se puede considerar que fue un proyecto piloto, generó múltiples beneficios sociales. Se lograron reducir los traslados de la población más alejada de los hospitales centrales (principalmente de población rural e indígena). En menos de cinco años de operaciones de la RIIT, se brindaron aproximadamente 16.200 teleconsultas, mediante las cuales fueron atendidos pacientes en comunidades como Tlapa (Guerrero) y Larráinzar (Chiapas), dos de las comunidades más pobres y marginadas del país. Esto permitió una reducción de casi 30% de los traslados realizados por los pacientes hacia los hospitales de la RIIT, y más del 50% en el GEA González (ubicado en la capital mexicana).
Es decir, con el proyecto se demostró que con estas innovaciones se podía mejorar el acceso a los servicios de salud en comunidades donde se presenta un fuerte problema de exclusión social en salud, así como contribuir a una mayor equidad en la atención a pacientes de poblaciones rurales e indígenas. Además, se mejoraron los circuitos de información y diagnósticos oportunos, obteniendo un seguimiento más eficiente y controlado de estos pacientes durante su tratamiento.
Finalmente, se puede argumentar que los productos y servicios innovadores, derivados del caso presentado, pueden considerarse como inclusivos en la medida en que mejoraron el acceso a los servicios de salud de poblaciones excluidas, y fueron resultado de una serie de etapas en las que interactuaron múltiples actores orientados a un fin común: generar innovaciones con impacto social. La tabla 3 lista los principales productos y servicios resultantes del caso presentado.
De acuerdo con la evidencia del caso, para que los resultados (productos y servicios) de una innovación logren contribuir a la solución de un problema de exclusión social, se necesita la interacción sistémica de largo plazo de actores con características y objetivos diversos, guiados por un objetivo social que determina su comportamiento. A nivel de los macroactores, la evidencia y la literatura sugieren la interacción entre cuatro vértices: el Gobierno, el sector productivo, el sector productor de conocimiento y el sector de la demanda (compuesto por los usuarios y beneficiarios de las innovaciones).
La tabla 4 describe el papel de cada actor involucrado en el caso analizado. La primera columna los ubica con su respectivo macroactor (A, B...); la segunda columna indica la institución o actor específico. Las letras con las que se clasifica a cada actor (a1 , b2...) tienen una doble función: primero, enumerar a cada actor respecto de su correspondiente macroactor y, segundo, identificarlos en el diagrama causal (figura 1). La tercera columna describe el papel que jugó cada actor en el desarrollo de los productos y servicios derivados del proyecto de telemedicina analizado.

Se identificaron tres mecanismos de interacción entre los actores del caso, que operaron de la siguiente manera:
Integración del capital privado con el público: mediante el financiamiento otorgado por Conacyt y la inversión hecha por Médica Sur/Telemed.
Intercambio de ideas y valores: a través del establecimiento claro y oportuno de los roles de cada actor, así como de la interacción sistémica.
Cambios en los roles: algunos roles planteados inicialmente percibieron un cambio significativo. Por ejemplo, en un principio el Cicese participó como prestador de servicios científico-tecnológicos y, posteriormente, se convirtió en el principal aliado tecnológico y codesarrollador de la innovación endógena.
Siguiendo el análisis estructural-causal para datos cualitativos (Pearl, 2009), la tabla 5 ilustra una matriz estructural, elaborada a partir de la identificación de 18 factores/ hechos (determinantes) en el caso estudiado. Esta matriz muestra la interacción dinámica entre estos factores/hechos, arrojando las relaciones estructurales inmersas en el proceso de una innovación de productos inclusivos.
Se observa un total de 324 relaciones posibles, que resultan de relacionar cada factor/hecho con cada uno de los otros factores/hechos (18 x 18), 24 son relaciones directas (representadas con el número 1 y el signo*). Por ejemplo, "la identificación de necesidades sociales" (por parte del Gobierno federal, a1) fue causa directa de la "creación de incentivos de política a la CTI" (elaborados por Conacyt, a2).
Se identificaron tres relaciones bidireccionales. Por ejemplo, la "inversión e investigación compartida" determinó la "articulación de capacidades" entre una empresa (Médica Sur, c1) y un centro público de investigación (Cicese, b3), pero esta articulación también habilitó la posibilidad de investigar conjuntamente, por lo que es una relación bidireccional. Finalmente, se encontraron 282 relaciones indirectas (p. ej., las "oportunidades de negocio" están indirectamente relacionadas con la "interacción de actores heterogéneos"), obtenidas al restarle al total de relaciones (324) las 24 relaciones directas, las tres bidireccionales y las 18 relaciones que corresponden al mismo factor.
En la tabla 5 se observa que el proceso que emerge de estas relaciones, es decir, el proceso de generación de productos y servicios inclusivos, no es ni lineal ni unicausal, de otro modo los números 1 formarían una diagonal, que representaría que cada factor/hecho es causado únicamente por el factor/hecho inmediatamente anterior. Por el contrario, se presenta una causalidad múltiple, determinada por los distintos factores y las múltiples relaciones entre estos, lo que muestra la complejidad detrás del proceso de este tipo de innovaciones.

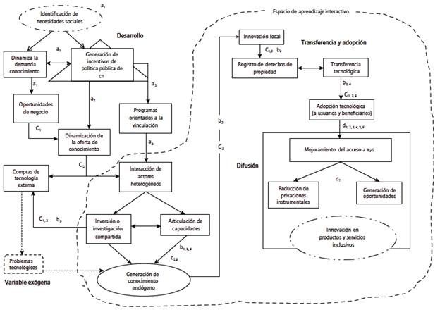
Una vez identificadas las relaciones estructurales, la figura 1 presenta un diagrama en el que se estiliza gráficamente el orden causal que siguen estas relaciones o, en otras palabras, la causalidad detrás del proceso de una innovación de productos y servicios inclusivos. Simultáneamente, el diagrama permite visualizar y ubicar la participación de cada actor en dicho proceso, y observar cómo la acción de un actor determina o habilita las acciones de otros actores.

De acuerdo con este diagrama, la generación de una innovación de productos y servicios inclusivos comienza con la "identificación de una necesidad social", que aqueja a comunidades en contextos de exclusión (círculo punteado). Esta identificación por parte del Gobierno (a1) dinamiza tanto la demanda como la oferta de conocimiento (flechas directas que parten de la identificación de necesidades), ya que este actor tiene la capacidad de legislar y ejecutar instrumentos y programas que alineen los objetivos de CTI con los objetivos sociales.
La "demanda de conocimiento" impacta de manera positiva a la "generación de incentivos de política pública de CTI", pero estos programas también motivan la demanda de conocimiento, por lo que se presenta una relación bidireccional (la flecha apunta en ambas direcciones). Además, los incentivos de política de CTI son señales que las empresas visualizan como "oportunidades de negocio", de acuerdo con sus capacidades y trayectorias productivas y tecnológicas, "dinamizando la oferta de conocimiento".
Si una parte de la política de CTI se orienta a la "vinculación de actores heterogéneos", por lo menos entre el sector productivo (C) y el sector productor de conocimiento (B), se incentiva el intercambio de conocimientos, la "articulación de capacidades" productivas y de investigación, y, por lo tanto, la generación de capacidades nuevas o el mejoramiento de las existentes. Esto ocurre dentro de un espacio de aprendizaje interactivo (representado en una especie de bota punteada), que promueve la "generación de conocimiento e innovación endógenos".
En el caso analizado, el espacio de aprendizaje interactivo comienza a partir del vínculo entre actores del sector productivo (c1 y c2) y el generador de conocimiento (b3). Sin embargo, este espacio tendría que estar presente en todo el sistema o proceso, abarcando al Gobierno (a1 y a2), ya que este macroactor puede aprender del diseño, implementación y resultados de sus políticas.
En la mayoría de los países en desarrollo las innovaciones tienen una base de tecnología importada, por lo que una manera casuística de generar conocimiento e innovaciones endógenas es mediante el proceso de adaptación de la tecnología importada ante un "problema tecnológico" (variable exógena, sin explicación causal dentro del diagrama), ya que generalmente esta tecnología no está diseñada para las condiciones locales del importador.
Una vez que se lleva a cabo el "registro de derechos de propiedad", se reduce la incertidumbre del retorno económico del desarrollo logrado, por lo que la empresa tiene cierta garantía para difundir su tecnología a los usuarios (d1...d6), lo que habilita la "adopción tecnológica" por parte de estos actores. Posteriorente, la "difusión de la innovación" permite que esta llegue a la población beneficiaria (d7), vía Bys que, en el caso estudiado, se tradujeron en la ampliación de oportunidades de acceso a servicios de salud para comunidades excluidas. Esto permitió la "reducción de una privación instrumental" que contribuye a la solución de un problema de exclusión social (fin del proceso, denotado con un círculo punteado).
Este trabajo analiza la complejidad que existe detrás del proceso de una innovación, cuyos Bys contribuyeron a la inclusión social, mediante el acceso a servicios de salud de comunidades indígenas y rurales en México. El método utilizado permitió el estudio de la interacción de diversos actores con funciones específicas en cada una de las etapas de dicho proceso, así como la identificación de las relaciones estructurales entre los factores/hechos que determinan el desarrollo, transferencia, adopción y difusión de este tipo de innovaciones. Si bien los resultados no pueden ser generalizables estadísticamente, sí permiten una generalización teórica y analítica. Particularmente, la metodología puede ser aplicada a otros sectores o casos de aplicación (tomando en cuenta las especificidades de cada caso/contexto).
El caso presentado pone en evidencia la posibilidad de alinear intereses de actores pertenecientes a distintos sectores sociales, así como de orientar esta vinculación hacia la generación de innovaciones inclusivas. Los resultados confirman los argumentos de Hubert (2010), con respecto a que la identificación de necesidades sociales insatisfechas tiene el potencial de dinamizar la demanda de conocimiento. Sin embargo, este trabajo argumenta que, para volver efectiva esta demanda, es necesaria la generación de incentivos económicos y no económicos dirigidos a actores heterogéneos.
Los resultados convergen con la idea de Gras et al. (2017), acerca de que el proceso detrás de estas innovaciones es complejo y sistémico, basado en una serie de acciones e interacciones entre actores muy diversos. Por ello, el aprendizaje interactivo es uno de los principales resultados de atender problemas de exclusión social desde la política de cu. Como afirman Arocena y Sutz (2012), este aprendizaje es de suma importancia en la generación de innovaciones inclusivas, pero la evidencia muestra que esto no es una condición suficiente para lograr su sostenibilidad en el tiempo. Dado que en países en desarrollo estas innovaciones tienden a depender en gran medida del financiamiento público, se argumenta que la falta de incentivos de mercado constituye una limitante relevante para el desarrollo, difusión y sostenibilidad de estas innovaciones, ya que las empresas premian el objetivo económico por encima del objetivo social.
Adicionalmente, se argumenta que la falta de comprensión del proceso de la innovación inclusiva por parte de los hacedores de política pública, así como de su alcance social, obstaculiza la creación de instrumentos adecuados para incentivar estas innovaciones. Esto puede frenar el desarrollo de estas o volver insostenibles los procesos de inclusión iniciados con algunos proyectos financiados públicamente (como ocurrió en el caso presentado).
Asimismo, se discute la idea de la empresa como un actor que únicamente desarrolla y difunde este tipo de innovaciones. El caso muestra que la empresa también puede desempeñarse como coordinadora de la vinculación entre universidades o centros de investigación y los usuarios de la tecnología, función que había sido otorgada exclusivamente al Gobierno (Ramani & Urias, 2015; Arocena & Sutz, 2012).
Este trabajo también hace una contribución metodológica a la literatura sobre el tema, ya que propone un diseño metodológico novedoso que permite no solo identificar los actores y los determinantes de la innovación en productos inclusivos, sino establecer el orden causal que siguen las relaciones entre estos determinantes, así como su estilización gráfica.
Este es un trabajo exploratorio en un tema actual sobre el que hay aún poco desarrollo. Nuevos estudios, en contextos diversos, ayudarán a mejorar el conocimiento sobre la problemática aquí planteada. Asimismo, es necesario explorar a detalle cómo se incorpora o puede incorporarse a la población beneficiada en el proceso de estas innovaciones -más allá de la retroalimentación a través de la aceptación, o no, de Bys orientados al beneficio social-.

* DIRECCIÓN DE CORRESPONDENCIA: Nayeli Martínez. Andador Xochicalco 12. CTM Culhuacán. Coyoacán. Ciudad de México, México.






