Formación del profesorado de ciencias
Recepción: 10 Marzo 2023
Revisado: 09 Septiembre 2023
Aprobación: 28 Noviembre 2023
DOI: https://doi.org/10.25267/Rev_Eureka_ensen_divulg_cienc.2024.v21.i1.1602
Resumen: En este artículo se presentan los resultados de un grupo focal conformado por ocho profesores de ciencias naturales en formación, que realizaron su práctica pedagógica de final de carrera en el contexto de la construcción y desarrollo de contenidos relacionados con la nutrición, las vacunas y la química de la cocina, tomando como eje articulador la herramienta de resultados de aprendizaje genéricos (GLOs, por sus siglas en inglés) desarrollada para el mundo de los museos. Los futuros profesores valoran en alto grado la herramienta GLOs, en la medida que permite visualizar los diferentes momentos de la planeación y la evaluación, así como un enfoque más amplio sobre el concepto de aprendizaje; también resaltan de manera especial el apoyo que brindan los expertos en el proceso de la planeación escolar.
Palabras clave: Resultados de Aprendizaje Genéricos, Planeación Escolar, Evaluación del Aprendizaje, Profesores de Ciencias en Formación Inicial, Museos.
Abstract: This article presents the results of a focus group made up of eight preservice science teachers training, who carried out their final pedagogical practice in the context of the construction and development of contents related to nutrition, vaccines and health, chemistry in the kitchen, taking as its linchpin the generic learning outcomes (GLOs) tool developed for the world of museums. Future teachers highly value the GLOs tool, to the extent that it allows visualizing the different moments of planning and evaluation, as well as a broader focus on the concept of learning; teachers especially highlight the support provided by experts in the school planning process.
Keywords: Generic Learning Outcomes, School Planning, Learning Assessment, Preservice Science Teachers Training, Museums.
Introducción
En las dos últimas décadas ha surgido el interés por investigar el aporte que pueden brindar museos y centros interactivos al campo de la enseñanza y el aprendizaje de las ciencias (Abenza-Bernal y Robles-Moral, 2022; Rasino et al., 2020; Guisasola y Morentin, 2007; Sánchez, 2013). Por su parte, Morentin y Guisasola (2014) muestran la importancia de construir lazos comunicativos entre la educación formal, no formal y la informal, a fin de que los profesores en formación se apropien de conocimientos didácticos con los cuales puedan sacar el mayor provecho para el aprendizaje de los alumnos a través de las visitas a los museos.
La literatura internacional muestra una prolífica discusión relacionada con los modos de la educación formal, no formal e informal (Martín, 2014). Dentro de los acuerdos que se plantean se dice que tanto en el modo formal como en el modo no formal existen similitudes en cuanto a la organización y la sistematicidad de la enseñanza; no obstante, el modo formal tiene un mayor reconocimiento por parte de los estados, lo que se representa en la expedición de títulos académicos (bachillerato, grado y posgrado), mientras el modo no formal su validez es temporal y se acredita mediante certificaciones. En cambio, en el ámbito del modo informal de la educación, los aspectos que prevalecen se circunscriben a los intereses y a los significados que tiene la experiencia de las personas cuando participan en actividades propias de espacios de libre elección. En este artículo se asume que el Aprendizaje por Libre Elección (FCL, por sus siglas del inglés; Falk y Dierking, 2002; 2013) es una experiencia que ocurre en los museos en tanto son contextos educativos informales.
Más allá de las diferencias que existen en el significado del concepto de aprendizaje entre los modos de la educación formal y no formal con relación al modo de la educación informal, emerge un interés por la forma en que, tanto profesores como educadores de museos, pueden compartir experiencias relacionadas con la manera en que planifican y evalúan el aporte que brindan los museos a los alumnos (en el caso de los primeros) o al público escolar (en el caso de los segundos).
El presente artículo da cuenta de las opiniones, percepciones y puntos de vista de un grupo de profesores en formación en ciencias naturales (en lo sucesivo nos referiremos como profesores en formación) que realizó su práctica pedagógica con el acompañamiento de un equipo de educadores de un museo universitario, aprendiendo a utilizar la herramienta de planeación y evaluación denominada resultados de aprendizaje genéricos (GLOs, por sus siglas del inglés) desarrollada por el Centro de Investigación para Museos y Galerías de la Universidad de Leicester (RCMG, por sus siglas en inglés) (Hooper-Grenhill, 2007).
Tomando en consideración lo anteriormente descrito, nos preguntamos si para profesores en formación, la herramienta GLOs aporta o contribuye al mejoramiento de los procesos de planeación y evaluación del aprendizaje escolar. La investigación se inscribe en el paradigma cualitativo y asume el enfoque fenomenológico (Latorre et al., 1996) en la medida en que la recolección de la información proviene de un grupo focal conformado por ocho profesores en formación, que fue interrogado sobre la experiencia docente desarrollada durante la realización de la práctica pedagógica.
En la perspectiva de propiciar una nueva relación entre la escuela y los museos, se propone el ejercicio de articular la actividad de los maestros desde los enfoques conceptuales y metodológicos que brindan los museos aplicados al medio escolar, aspecto que a la fecha no se reporta en la literatura.
Marco conceptual
A finales de la década de los 80s, el Grupo de Investigación en Educación en Museos de la Universidad de Quebec (GREM, por sus siglas en francés), propuso un esquema de interacción didáctica escuela-museo compuesto por tres momentos: antes, durante y después de la visita al museo (Allard et al., 1994). Atendiendo a estos tres momentos los profesores pueden decidir la forma en que el museo ingresa al contexto escolar, bien sea para introducir, para profundizar, para recapitular o para evaluar temas desarrollados en la escuela (Boucher y Allard, 1998). En esta perspectiva de la articulación museo-escuela, el museo es conceptualizado como una herramienta para la enseñanza y para el aprendizaje de contenidos escolares, con lo que la institución museística se disuelve en los propósitos y fines de la educación formal. La revisión de literatura muestra que esta es la tendencia que se ha privilegiado (Porta y Mato, 2016; Roldán et al., 2017; Sánchez-Mora y Ramírez, 2016).
Ahora bien, desde el contexto de los museos, los educadores de estas instituciones no focalizan sus actividades educativas pensando en los temas o contenidos escolares. Como reza la definición de museo aprobada por el Consejo Internacional de Museos (ICOM, por sus siglas del inglés):
Con la participación de las comunidades los museos operan y comunican ética y profesionalmente, ofreciendo experiencias variadas para la educación, el disfrute, la reflexión y el intercambio de conocimientos (parte de la definición de museo, Praga 24 de agosto de 2022, Asamblea General Extraordinaria del ICOM).
Las críticas al uso de los museos como aporte al aprendizaje de las ciencias de los alumnos y las alumnas, están asociadas con la poca claridad de investigadores y profesores sobre la finalidad de los museos y su aporte a la popularización de la ciencia y la tecnología. Según Falk y Dierking (2010), el aporte de los museos a los procesos de alfabetización científica y motivación de los niños y jóvenes hacia la ciencia puede complementar los esfuerzos que realizan los maestros desde las escuelas.
En el Reino Unido, la política pública del gobierno de Tony Blair, a finales de los años 90 e inicios del nuevo siglo, exigió a los museos, archivos y bibliotecas replantear el enfoque sobre la manera de medir del aporte social de estas instituciones; el desafío era pasar de las frías estadísticas de número de ingreso de visitantes a los museos a una medida relacionada con los aportes de los museos a los aprendizajes de los visitantes. La profesora Elian Hooper-Greenhill (2004) de la Universidad de Leicester, asumió la conducción de un programa centrado en el desarrollo de un enfoque conceptual y metodológico que llevó a conceptualizar las experiencias en los museos en términos de resultados de aprendizaje genéricos (GLOs).
El enfoque GLOs, tiene su inspiración en el concepto de resultados de aprendizaje propuesto por Gagné (1984). Según Gagné, los maestros deberían en cada ejercicio docente tener el propósito de conseguir cinco categorías de resultados de aprendizaje, a saber: (a) habilidades intelectuales, (b) información verbal, (c) estrategias cognitivas, (d) actitudes y (e) habilidades motoras. La perspectiva GLOs recoge las anteriores categorías e introduce otras que guardan relación con la finalidad de los museos.
Una forma de representar la propuesta de GLOs se resume en la figura1.
Comparando la propuesta de Gagné sobre resultados de aprendizaje escolar con la perspectiva GLOs sobre resultados de aprendizaje genéricos en museos, se encuentra que esta última incorpora las cinco categorías (habilidades intelectuales, información verbal, estrategias cognitivas y habilidades motoras, se incluyen en el GLO de habilidades), pero agrega las categorías de disfrute, inspiración y creatividad y comportamiento y progresión, dos experiencias de aprendizaje que están en el centro de las finalidades actuales de los museos. En efecto, trabajos como los de García-Guerrero et al. (2022), señalan que el papel más importante del museo está en el origen mismo de la palabra: las ‘musas’ inspiran y promueven la creación, lo cual está estrechamente ligado a la permanencia del aprendizaje.
Un aporte adicional que ofrece el enfoque GLOs al proceso de planeación está relacionado con una metodología para que los educadores de los museos puedan planear y evaluar las experiencias de aprendizaje que proponen a los diferentes públicos. La metodología propuesta, incluye el ideal de Gagné, de que, en cada programa, iniciativa o actividad educativa propuesta por los educadores de los museos, se contemple la inclusión de los cinco resultados de aprendizaje genéricos.
En la figura 2 se ilustra el paso a paso que un educador de un museo debe realizar para la construcción de cada GLO.
En el contexto de los Estados Unidos, la Fundación Nacional de Ciencias (NSF, por su sigla en inglés) adoptó el concepto de resultado de aprendizaje (Learning Outcome) para clasificar los programas y proyectos que brindan los museos a sus visitantes (Friedman, 2008). Comparando la propuesta inglesa con la norteamericana se encuentra una gran afinidad en la manera de definir los resultados de aprendizaje que se suceden en ambientes de libre elección como lo son los museos y los escenarios de divulgación. No obstante, la propuesta desarrollada por el equipo de la Universidad de Leicester no se queda solo en el plano de definir los tipos de resultados de aprendizaje, en tanto incorpora una metodología que puede ser utilizada por los educadores de estas instituciones para abordar la formulación, planeación y evaluación de las actividades de aprendizaje con los diferentes públicos.
A pesar de las críticas que se han planteado a la introducción de los resultados de aprendizaje en el contexto museístico, tanto en el Reino Unido como en los Estados Unidos (Brown, 2007), los expertos coinciden en que son más los beneficios que se derivan de este enfoque, en la medida que ha facilitado el trabajo de los educadores de estas instituciones, al contar con una herramienta de planificación y evaluación que permite investigar lo que piensan, sienten, hacen y necesitan los diferentes públicos que visitan a los museos (Monaco y Moussouri, 2009). De igual manera Jönsson y Peterson (2011) consideran que los GLOs, en el contexto museístico, proporcionan un lenguaje y una herramienta común a los educadores de los museos.
Metodología
La investigación se ubica en el paradigma cualitativo, de corte fenomenológico ya que el “propósito principal es explorar, describir y comprender las experiencias de las personas respecto a un fenómeno y descubrir los elementos en común de tales vivencias” (Hernández-Sampieri y Mendoza, 2018, p. 548). Los procedimientos necesarios para desarrollar esta investigación se adaptaron de Wertz et al. (2011):
- Se definió el fenómeno a estudiar, esto es, las experiencias de un grupo de profesores en formación que realizaron su práctica pedagógica de final de carrera, utilizando la herramienta GLOs como marco conceptual y procedimental para planear, intervenir y evaluar secuencias de enseñanza en el contexto del aprendizaje escolar.
- Se recopilaron datos sobre las experiencias de los participantes. Para este efecto se utilizó la técnica del grupo focal, que permitió una conversación en un ambiente relajado, en donde cada profesor en formación pudo relatar su experiencia vivida. Con su consentimiento, la sesión se grabó en video y posteriormente se transcribió.
- Se analizaron los comportamientos y narrativas personales mediante la lectura de las transcripciones, lo cual sirvió para depurar la información relevante.
- Se identificaron las unidades de significado respecto a la herramienta GLOs, los resultados de aprendizaje y los aportes a la planeación y a la evaluación. Este ejercicio implicó la búsqueda de patrones comunes en las experiencias narradas.
- Se elaboró una descripción genérica de las experiencias y de su estructura.
- Se construyeron los resultados a partir de los datos esenciales de los patrones identificados en las experiencias de los profesores en formación al usar los GLOs como herramienta para la planeación y la evaluación del aprendizaje escolar.
El programa de formación inicial involucró la colaboración entre dos profesores universitarios titulares de las asignaturas: Prácticas Pedagógicas I y II, y tres integrantes del equipo de educación del museo universitario de la Universidad que ofrece el programa de pregrado. Dadas las condiciones impuestas por la pandemia del Covid-19 y el confinamiento fuerte que se dio en la época de realización del programa de formación (segundo semestre de 2020 y primer semestre de 2021), la interacción entre profesores universitarios, equipo de educación del museo y los profesores en formación se realizó utilizando algunas de las plataformas comerciales dispuestas para este fin (Zoom, Meet y Teams).
El grupo de profesores en formación estuvo conformado por siete mujeres y un hombre, en edades cercanas a los 23 años. Se organizaron tres grupos de trabajo: dos grupos conformados por tres participantes y un grupo de dos participantes. Se tuvo la colaboración de una institución educativa de un municipio cercano a la sede principal de la Universidad, en donde los profesores en formación realizaron actividades de observación y ejercicio de la docencia (planeación de contenidos de enseñanza, diseño y aplicación de actividades dirigidas al aprendizaje de los contenidos por parte de alumnos de quinto grado de primaria (9-10 años) y evaluación de los contenidos aprendidos), bajo la supervisión de un docente titular de la institución educativa. Atendiendo a que el período en que se realizó la intervención coincidió con el confinamiento por Covid_19, todas estas actividades fueron realizadas con el uso plataformas: Zoom, Teams y Meet.
El proceso de planeación inicia (primer momento) con una actividad de contextualización relacionada con el marco normativo trazado por el Ministerio de Educación Nacional (nivel educativo, estándares de competencias para las ciencias naturales, temas o contenidos del grado quinto). Con esta primera aproximación cada grupo de profesores en formación seleccionó un tema de ciencias naturales. De esta manera el grupo uno seleccionó el tema de las vacunas, la perspectiva científica y los mitos alrededor del proceso de vacunación; el grupo dos se centró en el tema de la nutrición enfocando las actividades escolares a fortalecer las habilidades socioemocionales de las alumnas y los alumnos; mientras el grupo tres se centró en la enseñanza de la química utilizando la cocina como espacio de aprendizaje. En la tabla 1 se detallan los grupos y contenidos elegidos.

En un segundo momento, los profesores en formación con el apoyo de los educadores del museo universitario, formularon los respectivos resultados genéricos de aprendizaje, utilizando la metodología descrita en la figura 2 del marco conceptual (definición, identificación de los aprendizajes esperados, preguntas orientadoras, identificación de expertos y propuesta metodológica para recabar información).
Los educadores del museo universitario pusieron a disposición de los futuros profesores de ciencias distintos recursos educativos diseñados para el público escolar, como maletas viajeras, réplicas de objetos de la colección de ciencias naturales, talleres creativos y otros insumos que hacen parte de la oferta educativa que tiene la institución museística. A su vez, los educadores del museo tuvieron un rol como expertos en la construcción de las secuencias de enseñanza que desarrollaron los grupos de profesores en formación.
Es importante mencionar que la participación del equipo de educadores del museo fue fundamental no solo por el apoyo en la utilización de los recursos museográficos, sino por su experiencia relacionada con la concepción de programas e iniciativas relacionadas con la educación informal. El desafío involucraba utilizar la herramienta GLOs, construida en el mundo de los museos, en el contexto escolar junto con la filosofía que entrañan los programas y actividades educativas propias de los museos.
A modo de ilustración, en la tabla 2 se presenta la manera en que el grupo uno definió los resultados de aprendizaje atendiendo a cada uno de los cinco GLOs.
Atendiendo a que una de las actividades que presenta la herramienta GLOs tiene que ver con la consulta a expertos, en la tabla 3 se presenta el consolidado de entrevistas que realizó el grupo tres que desarrollo el tema de la química en la cocina. De la tabla se concluye que un experto puede dar información sobre aspectos relacionadas con diferentes GLOs.

Con el propósito de ilustrar los diferentes aspectos del proceso de planeación utilizando la herramienta GLOs, en la tabla 4 se compila de manera resumida la planeación realizada por el grupo dos que abordó la nutrición y el desarrollo de las habilidades socioemocionales.

Las intervenciones con los alumnos de quinto grado se desarrollaron en el segundo semestre de 2021 y en promedio tuvieron una duración de dos semanas, en dos sesiones semanales de tres horas cada una. Las experiencias pedagógicas fueron documentadas y se recogen en informes de investigación que se pueden consultar en el repositorio institucional (https://bibliotecadigital.udea.edu.co/; (Álvarez et al. (2022); Bustamante y Carmona (2022); Ramírez et al. (2022)).
El siguiente fue el objetivo propuesto para el grupo focal:
Profundizar en las experiencias, percepciones y puntos de vista de un grupo de ocho profesores en formación, que realizaron su práctica pedagógica teniendo en cuenta el concepto de GLOs como herramienta propia de las instituciones museísticas, adaptada a los procesos de planificación y evaluación de los aprendizajes en el medio escolar.
Las siguientes fueron las preguntas orientadoras que se propusieron al grupo focal:
¿En qué sentido consideran que los GLOs -como herramienta y como concepto-, representan un aporte al contexto escolar?
Si tuvieran que hablar de atributos relacionados con el término ‘resultados de aprendizaje’, ¿cuáles mencionarían?
¿Cuál fue el mayor desafío al trabajar por resultados de aprendizaje?
¿Cómo perciben la posibilidad de que los profesores de ciencias naturales trasladen a su ejercicio profesional docente el concepto de GLOs? ¿Qué resolvería?
El encuentro con los ocho profesores en formación se realizó de manera virtual a través de la plataforma Zoom, se pidió autorización a los profesores en formación para grabar en video y luego se realizó la transcripción utilizando la técnica de la videoscopia que permite seleccionar los episodios más importantes registrados.
Para el proceso de análisis se utilizó la técnica de redes sistémicas (Bliss et al., 1983) -derivado de la lingüística sistémica-, que resulta útil para organizar y analizar datos cualitativos procedentes de fuentes como la entrevista grupal, porque indaga por la descripción y representación del significado, de acuerdo con los recursos semánticos que usan los participantes. Esto implica que, detrás de cada frase hay un significado no expresado directamente por las palabras. Cada red sistémica muestra la dependencia e interdependencia de ideas, sentimientos, percepciones, valores, puntos de vista, experiencias o emociones, que pueden ser interpretados de distintas formas por varios investigadores.
Conclusiones
Las experiencias de articulación museo-escuela se han sustentado de manera preponderante en conceptualizar a los museos como un recurso didáctico en donde los maestros se pueden apoyar para enriquecer la enseñanza de las ciencias. En estos acercamientos los profesores hacen uso de los enfoques sobre la enseñanza y el aprendizaje ampliamente conocidos en el contexto de la educación formal (Soto et al., 2011; Rickenmann et al., 2012). En esta perspectiva el museo se desdibuja al quedar relegado a un recurso para la enseñanza.
No obstante, en las últimas décadas se han desarrollado enfoques conceptuales y metodológicos propios de los museos y el reconocimiento de estos como instituciones de educación informal o de aprendizaje por libre elección, conlleva a admitir que se requieren otras visiones sobre la planeación educativa y el aprendizaje coherentes con el tipo de institución educativa que son los museos.
En este sentido, retomando la pregunta de investigación: Para los profesores en formación, ¿la herramienta GLOs aporta o contribuye al mejoramiento de los procesos de planeación y evaluación del aprendizaje escolar? Los resultados y la discusión que se desprenden del grupo focal permiten concluir que el uso del lente conceptual y metodológico de los resultados genéricos de aprendizaje (GLOs) ofrece una mirada distinta sobre el proceso de planeación educativa, en la medida que incorpora una visión más amplia sobre el concepto de aprendizaje, así como aporta una ruta clara de planeación, que inicia con la definición de los resultados que se quieren conseguir, la consulta a expertos como mecanismo para allegar información en diferentes dimensiones de la planeación (contenidos, metodologías, experiencias), así como un proceso de evaluación para el aprendizaje y del aprendizaje de manera permanente.
Se resalta el aporte de los expertos en el proceso de la planeación educativa. Para los profesores en formación, contar con expertos fue importante en la medida que representó un mecanismo que permitió conocer la opinión y buen consejo de personas que tienen conocimientos y experiencias sobre los temas seleccionados. Es importante decir que el concepto de experto se relativiza y no solo incluye personas con un saber y madurez en los temas tratados, sino que también puede incluir a los alumnos, en la medida que estos se convierten en fuente de información útil a la hora de pensar los tipos de actividades y metodologías de trabajo que se pueden utilizar al hacer la planeación educativa.
No obstante, es necesario reconocer que utilizar la herramienta GLOs requiere entrenamiento y tiempo por parte de los profesores, temas que las Instituciones Educativas no están en disposición de ofrecer. La experiencia reportada en este artículo se pudo realizar en el contexto de los procesos de formación inicial de profesores en donde los tiempos, recursos y expectativas son distintos a los que prevalecen en el ejercicio profesional del educador.
Resultados
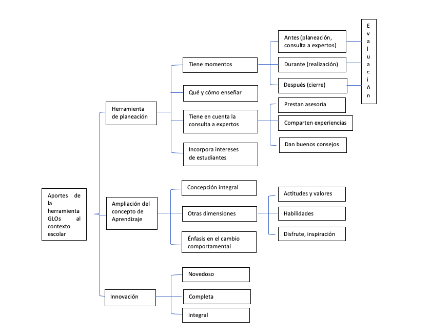
En figura 3, se presenta la red sistémica derivada del proceso de organización de las principales ideas que surgieron en el diálogo con los participantes del grupo focal. La red sistémica se organizó tomando como referente los aportes de la herramienta GLOs al contexto escolar. Emergen tres grandes ideas que señalan los profesores en formación: la primera es la que relaciona la herramienta GLOs con la planeación educativa, que incorpora la definición de los resultados, la consulta a expertos y los intereses de los estudiantes. La segunda gran idea es la ampliación del concepto de aprendizaje, más allá de los aspectos cognitivos y procedimentales, y la tercera idea es la relación de la herramienta GLOs con innovación educativa.

Herramienta de planeación
Para los profesores en formación, la herramienta GLOs incorpora la cultura de la planeación y la evaluación, que inicia con identificar qué es lo que se quiere que el estudiante aprenda. El paso a paso que señala la herramienta permitió a los profesores en formación identificar una secuencia, un camino, una guía con la que se anticipa la evaluación del (intrínseca) y para el aprendizaje (extrínseca), en donde se describe lo que el estudiante deberá aprender y en qué tipo de resultado se concreta.
En palabras de la profesora en formación C:
[…] para mí, como dice H [refiriéndose a otro compañero], al principio es difícil… y es lo más importante, definir cuál es ese resultado que yo quiero en los chicos en cada una de las dimensiones. Luego qué actividades e ir enlazándolo pero que no se desenfoque en esos resultados… que todo vaya en línea con el resultado inicial y que al final cuando yo lo revise diga sí lo logré o no y así no me pierda en el tramo que estoy haciendo. ¡Eso es lo complicado!… cuando mirábamos el cuadro [ver tabla 4] a veces se nos olvidaba que [el resultado de aprendizaje] estaba en el cuadro y ahí estaba súper especificado, pues aquí tenemos hasta preguntas y nos dice: ¿qué esperamos en los niños? esto… entonces, volvamos a enfocarnos ¿Nos perdimos?, volvamos… Entonces, encuentre el resultado que usted quiere en los niños y manténgalo en todo lo que está haciendo: en el objetivo, en las actividades, en las preguntas a los expertos, en los expertos que busca… entonces no se vaya a desenfocar de ese resultado porque entonces va a ser un trabajo perdido, pues se va a perder y al final no va a lograr lo que quiere…
La consulta a expertos fue resaltada como un atributo importante de la herramienta GLOs; los expertos brindan oportunidades (ideas, buenos consejos, experiencia) para orientar el diseño de las actividades educativas. Para los futuros profesores, tener la oportunidad de entablar un diálogo con personas conocedoras de los temas, de metodologías, del trabajo en el aula, de los mismos estudiantes, entre otros aspectos, representó una oportunidad para la selección de los contenidos, los tipos de metodologías y las formas de evaluar.
En palabras de L:
Quiero también hacer un aporte ... y es que a veces uno como profesor piensa que es el que construye conocimiento para ir a dar una clase, y no es así porque con los GLOs nos dimos cuenta que uno también le puede preguntar a otro que es más experto en el tema y que puede ser un apoyo o una ayuda para elaborar y orientar, pues, las dinámicas educativas… yo creo que eso también es muy importante porque no estamos solos, ¿cierto? siempre tenemos a algún conocido que realiza otra labor y que también puede aportar a la educación.
V agrega:
[…] poderle preguntar a los expertos… en las asesorías, en las entrevistas nos decían [refiriéndose a los expertos]: ‘pues está muy buena la idea pero mira que tienes que pensar en el tiempo, en esta sección no te va a dar’. O en el caso de nosotros en los talleres creativos utilizando que la licuadora, que los cuchillos, también [nos advertían]: tengan cuidado… entonces lo aterrizaban a uno. Me parece que uno de los atributos es que puedes hacer muy real lo que puedes planear.
La herramienta GLOs como proceso de planeación involucra la evaluación en diferentes momentos, en tanto no está circunscrita al resultado final. Los maestros en formación resaltan que la idea clásica de evaluar el resultado final, centrado en el aprendizaje conceptual es reducida frente a la finalidad del concepto de resultado de aprendizaje.
Para H:
Esta herramienta permite antes, durante y después, medir el aprendizaje de los conocimientos de los niños a partir de cada una de las dimensiones; pues entonces, es una herramienta que, desde mi punto de vista, no permite esa forma de evaluar tradicional [en la] que se utiliza tanto la memoria, sino que se puede medir a partir del momento en que los niños están realizando diferentes actividades, a partir de cada una de las dimensiones… entonces es un aporte importantísimo para el contexto escolar… ¡y muy novedosa!…
Ampliando el significado de aprendizaje
La segunda gran idea tiene que ver con lo que significa el aprendizaje; en esto la herramienta GLOs exige que el educador piense en función de los conocimientos que se deben aprender, pero también en otros aprendizajes relacionados con las habilidades, las actitudes, el cambio comportamental, incluyendo actividades relacionadas con el disfrute, la inspiración y la creatividad. Para los maestros en formación, esta visión sobre el aprendizaje le da a la herramienta GLOs un enfoque integral lo que permite ampliar la mirada a otros componentes (aprendizajes) que usualmente no están presentes en el contexto del aula.
En palabras de S:
[…] los resultados de aprendizaje permiten tener una visión más amplia de lo que es el aprendizaje, porque se tienen en cuenta otras dimensiones que son las habilidades, los valores, el comportamiento; entonces a veces se hace complicado pensar que a partir de un tema se puedan enseñar otras cosas, como enseñar ciertas habilidades, ciertos comportamientos, valores... entonces yo siento que eso es bastante valioso porque hacía planeaciones de clase y demás, pero se orientaban solo en una dimensión del aprendizaje, […] pero a partir de esos [refiriéndose a los GLOs] se tiene una visión más amplia y se puede proyectar mucho más lo que uno va a enseñar o lo que la otra persona puede aprender…
La herramienta GLOs como innovación educativa
La tercera gran idea es asociar la herramienta GLOs con innovación educativa, en el sentido de que permite hacer el proceso de planeación novedoso y real: al interactuar con expertos los profesores en formación pueden anticipar resultados o situaciones en las que usualmente no se piensa al momento de trabajar con los estudiantes. Lo anterior a propósito de las actividades que diseñó el grupo que abordó el tema de la química de la cocina, en donde la experta consultada insistió a los profesores en formación, sobre la necesidad de que en el trabajo remoto, con los niños y niñas confinados en sus casas, se requería la presencia de un adulto o cuidador que acompañara a cada estudiante, además de que se deberían seleccionar utensilios de cocina que no presentaran peligro para los niños y las niñas.
Por otra parte, la herramienta GLOs como innovación puede constituirse en un recurso para la transformación institucional de las prácticas pedagógicas, permitiendo que los maestros trabajen en el diseño de iniciativas didácticas con un enfoque integral sobre los resultados de aprendizaje. Al respecto P dice:
[…] siento que [los GLOs], sí resolverían el asunto de la parte integral porque si bien lo tradicional no es malo, para nadie es un secreto que estamos en una etapa diferente y que los estudiantes son diferentes, pero no hay un cambio en las estrategias, a nivel docente... entonces yo creo que vale la pena intentarlo o pensar en al menos algunas dimensiones…. y también algo que sea a nivel institucional… O sea, ¡imagínese esa maravilla! que los resultados de aprendizaje sean a nivel institucional, eso resolvería un montón de cosas, ehhh... empezaríamos a evaluar realmente cómo es el ser humano…si un niño tiene una inclinación muy profunda hacia la creatividad entonces podría haber resultados muy interesantes porque eso es lo que permite [la herramienta], cosa que no pasa actualmente en las instituciones educativas… entonces creo que sería una revolución a nivel educativo.
Discusión
Atendiendo a los resultados reportados, los profesores en formación consideran que la herramienta GLOs se puede adaptar el medio escolar y que además aporta una comprensión más amplia de la planeación y evaluación educativa. A través del estudio del fenómeno de sus vivencias, resaltan varios aportes que proporciona la herramienta GLOs al contexto escolar.
Un primer aporte tiene que ver con una nueva mirada de la planeación educativa, que tiene en cuenta la definición de los resultados de aprendizaje de una manera más integral. En esta mirada de la planeación, los profesores en formación contemplan una perspectiva amplia sobre los aprendizajes que debe incluir cada ejercicio didáctico de enseñanza. Aunque esta idea no es nueva y ya la había incorporado Gagné (1984) al considerar que los docentes deberían como parte de su práctica pedagógica tener en cuenta una visión más amplia del aprendizaje, lo cierto es que en general el profesorado mantiene una concepción clásica del aprendizaje conectada con lo cognitivo, lo procedimental y en algunos casos lo afectivo (Fernández et al., 2009).
Un segundo aporte es el considerar que los resultados de aprendizaje permiten definir, planificar y evaluar lo que pueden adquirir los estudiantes al participar en las actividades diseñadas por los maestros. En este sentido, el concepto de resultados de aprendizaje no se asocia exclusivamente con un fin o indicador fáctico del logro escolar, sino que integra diferentes dimensiones.
Un tercer aporte tiene que ver con la participación de los expertos. Los profesores en formación identificaron como un atributo importante del proceso de planeación, la consulta a expertos sobre diferentes aspectos relacionados con cada uno de los cinco resultados de aprendizaje. Para ellos, poder consultar a personas con mayor conocimiento y experiencia, les aportó buenos consejos, ideas innovadoras y orientaciones que no se encuentran en los textos escolares o en los cursos de didáctica de las ciencias. En palabras de una de las participantes: “no estamos solos, ¿cierto? siempre tenemos a algún conocido que realiza otra labor y que también puede aportar a la educación.”
En todo este proceso fue muy importante el apoyo prestado por el equipo de educadores del museo universitario, lo que permitió que las diferentes secuencias de enseñanza que desarrollaron los maestros en formación tuvieran como lugar común el uso de materiales y de actividades que el museo tenía a disposición de las visitas escolares y del público en general. Lo anterior quiere decir, que el ejercicio pedagógico de los profesores en formación permitió vincular al museo, no sólo en lo que se refiere a las herramientas de planeación y evaluación, sino también en cuanto a los contenidos y materiales educativos propios de la institución museística.
Agradecimientos
Los autores agradecen los apoyos brindados por la Universidad de Antioquia (Vicerrectoría de Docencia), proyecto código 2022-49110, así como al personal del Museo Universitario de la Universidad de Antioquia y a los profesores en formación de la Licenciatura en Ciencias Naturales que participaron en este estudio destinado a explorar los aportes de la herramienta GLOs al contexto de la educación escolar. De igual manera un agradecimiento especial a los pares ciegos designados por la Revista por sus evaluaciones que permitieron que el manuscrito ganara en comprensión y claridad.
Referencias
Abenza-Bernal, E. y Robles-Moral, F. (2022). Los Museos de Ciencias como recurso didáctico para la Educación Secundaria. Didáctica de las Ciencias Experimentales y Sociales, (42), 65-80. https://doi.org/10.7203/dces.42.19126
Allard, M., Boucher, S. & Forest, L. (1994). The Museum and the School. McGill Journal of Education, 29(2), 197-212.
Álvarez, C., Arango, L. y Marín, P. (2022). Habilidades socioemocionales: un reto en el desarrollo de la maleta viajera digital sobre nutrición diseñada a partir de los GLO y el FCL. [Tesis de pregrado, Universidad de Antioquia de Medellín]. Archivo digital. https://bibliotecadigital.udea.edu.co/bitstream/10495/26375/2/AlvarezCatalina_2022_HabilidadesSocioemocionalesMaleta.pdf
Bliss, J., Monk, J. & Ogborn, J. (1983). Qualitative data analysis for educational research. A guide to uses of systemic networks. Croom Helm.
Boucher, S. & Allard, M. (1998). Éduquer au Musée: Un Modele Théorique de Pédagogie Muséale. Hurtu.
Brown, S. (2007). A Critique of Generic Learning Outcomes. Journal of Learning Design, 2(2), 22-30. http://dx.doi.org/10.5204/jld.v2i2.37
Bustamante, S. y Carmona, V. (2022). Aprender sobre las vacunas en el MUUA (Museo Universitario Universidad de Antioquia) a través de una visita virtual. Una experiencia con estudiantes de quinto grado. [Tesis de pregrado, Universidad de Antioquia de Medellín]. Archivo digital. https://bibliotecadigital.udea.edu.co/bitstream/10495/26720/1/BustamanteSara_2022_AprenderSobreVacunas.pdf
Falk, J. & Dierking, L. (2002). Lessons without limit: how free-choice learning is transforming education. Rowman Altamira
Falk, J. & Dierking, L. (2010). The 95 Percent Solution. School is not where most Americans. American Scientist, 98(6), 486-493. https://doi.org/10.1511/2010
Falk, J. & Dierking, L. (2013). The museum experience revisited. Routledge. https://doi.org/10.4324/9781315417851
Fernández, M., Tuset, A., Pérez, R. y Leyva, A. (2009). Concepciones de los maestros sobre la enseñanza y el aprendizaje y sus prácticas educativas en clase de Ciencias Naturales. Enseñanza de las Ciencias, 27(2), 287-298.
Friedman, A. (Ed.). (March 12, 2008). Framework for Evaluating Impacts of Informal Science Education Projects. [On-line]. (Available at: http://insci.org/resources/Eval_Framework.pdf)
Gagné, R. (1984). Learning Outcomes and their effects. Useful categories of human performance. American Psychologist, 39(4), 377-385. https://doi.org/10.1037/0003-066X.39.4.377
García-Guerrero, M., Michel-Sandoval, B. y Esparza-Manrique, V. (2022). Inspiración contagiosa: viajes, aventuras y aprendizajes para multiplicar el alcance de un museo de ciencias. Revista Eureka sobre Enseñanza y Divulgación de las Ciencias, 19(3), 320101-320111. https://doi.org/10.25267/Rev_Eureka_ensen_divulg_cienc.2022.v19.i3.3201
Guisasola, J. y Morentin, M. (2007) ¿Qué papel tienen las visitas escolares a los museos de ciencias en el aprendizaje de las ciencias? Una revisión de las investigaciones. Enseñanza de las Ciencias, 25(3), 401-414. https://doi.org/10.5565/rev/ensciencias.3704
Hernández-Sampieri, R. y Mendoza, C. (2018). Metodología de la investigación. Las rutas cuantitativa, cualitativa y mixta. Mc Graw Hill Education.
Hooper‐Greenhill, E. (2004). Measuring Learning Outcomes in Museums, Archives and Libraries: The Learning Impact Research Project (LIRP). International Journal of Heritage Studies, 10(2), 151-174. https://doi.org/10.1080/13527250410001692877
Hooper-Greenhill, E. (2007). Museum and Education. Purpose, pedagogy, performance. Routledge.
Jönsson, A. & Peterson, E. (2011). The Concerned Museum. GLO – a language for change? (Swedish title: Det angelägna museet. GLO – ett språk för förändring?). Universidad de Lund, Suecia.
Latorre, A., Rincón, D. y Arnal, J. (1996). Bases metodológicas de la investigación educativa. Gràfiques 92 (GR92).
Martín, R. (2014) Contextos de Aprendizaje: formales, no formales e informales. Ikastorratza, e-Revista de didáctica. 12, 11 págs. (Disponible en https://www.ehu.eus/ikastorratza/12_alea/contextos.pdf)
Monaco, P. & Moussouri, T. (2009). A Conversation about Intended Learning Outcomes. Curator: The Museum Journal, 52(4), 317–326. https://doi.org/10.1111/j.2151-6952.2009.tb00354.x
Morentin, M. y Guisasola, J. (2014). La visita a un museo de ciencias en la formación inicial del profesorado de Educación Primaria. Revista Eureka sobre Enseñanza y Divulgación de las Ciencias, 11(3), 364-380.
Pettersson, E. (2018). Generic Learning Outcomes a way of working. BalticMuseums: LoveIT. https://n9.c1/1dxjs
Porta, A. y Mato, M. (2016). Preferencias y necesidades del profesorado o acompañante de grupo que visita un Museo Interactivo de Ciencias. Revista Eureka sobre Enseñanza y Divulgación de las Ciencias, 13(3), 511-526. http://hdl.handle.net/10498/18494
Ramírez, V; Prieto, L. y Roldán, H. (2022). Aprende química en casa: talleres creativos con el MUUA para niños y niñas. [Tesis de pregrado, Universidad de Antioquia de Medellín]. Archivo digital. https://bibliotecadigital.udea.edu.co/bitstream/10495/26358/2/Ram%C3%ADrezValentina_2022_AprendeQu%C3%ADmicaenCasa.pdf
Rasino, M., Broiero, X., y García-Romano, L. (2020). Museos virtuales iberoamericanos en español como contextos de enseñanza y aprendizaje de las ciencias naturales. Revista Eureka sobre Enseñanza y Divulgación de las Ciencias, 17(1), 1-21
Rickenmann, R., Angulo, F. y Soto, C. (2012) El Museo como Medio Didáctico. Fondo Editorial Universidad de Antioquia: Medellín.
Roldán A., Ulloa D., Vargas L., Chura Z. y Pacheco L. (2017). Comparación entre recorridos guiados tradicionales e indagatorios en el Museo Nacional de Historia Natural, La Paz - Bolivia. Revista Eureka sobre Enseñanza y Divulgación de las Ciencias, 14(2), 367–384.
Sánchez-Mora, M. (2013). Museos de ciencias, escuelas y profesorado, una relación a revisarse. Revista Eureka sobre Enseñanza y Divulgación de las Ciencias, 10(3), 377-393. http://dx.doi.org/10.25267/Rev_Eureka_ensen_divulg_cienc.2013.v10.i3.05
Sánchez-Mora, M. y Ramírez, C. (2016). Efectos sobre el aprendizaje informal de la evolución biológica como resultado de la mediación museal. Revista Eureka sobre Enseñanza y Divulgación de las Ciencias, 13(2), 315-341.
Soto, C., Angulo, F. y Rickenmann, R. (2011) Un Programa de Formación Continua con Profesores de Ciencias en el contexto de la relación Museo-Escuela. Revista Tecne, Episteme y Didaxis-TED, No.29: 85-97. (Disponible en: https://www.redalyc.org/pdf/6142/614265298006.pdf)
Wertz, F., Charmaz, K., McMullen, L., Josselson, R., Anderson, R. & McSpadden, E. (2011). Five Ways of Doing Qualitative Analysis: Phenomenological Psychology, Grounded Theory, Discourse Analysis, Narrative Research, and Intuitive Inquiry. The Guilford Press
Información adicional
Para citar este artículo: Soto-Lombana, C., Angulo-Delgado, F. y Romero-Acosta, J. (2024) La herramienta GLOs: Un aporte de los museos a la planeación y evaluación del aprendizaje escolar. Revista Eureka sobre Enseñanza y Divulgación de las Ciencias 21(1), 1602. doi: 10.25267/Rev_Eureka_ensen_divulg_cienc.2024.v21.i1.1602