Fundamentos y líneas de trabajo
Desafíos en la conceptualización y medición de la identidad científica: validación del cuestionario de identidad científica
Challenges in the conceptualization and measurement of scientific identity: Validation of the Scientific Identity Questionnaire
Desafíos en la conceptualización y medición de la identidad científica: validación del cuestionario de identidad científica
Revista Eureka sobre Enseñanza y Divulgación de las Ciencias, vol. 23, núm. 1, pp. 110501-110519, 2026
Universidad de Cádiz
Recepción: 06 Junio 2025
Revisado: 31 Julio 2025
Aprobación: 05 Octubre 2025
Resumen: La investigación sobre la identidad científica adolece de una conceptualización y medición consensuadas. El presente estudio valida la versión en español del Cuestionario de Identidad Científica en una muestra de estudiantes de secundaria (N = 498). Los resultados obtenidos no corroboran el modelo original de cuatro factores ni otras propuestas teóricas de la literatura. En su lugar, se propone un modelo de dos factores compuesto por los constructos de “desempeño/competencia autopercibidos” y “reconocimiento”, con evidencias psicométricas robustas en términos de validez estructural, convergente, discriminante y concurrente, así como una alta fiabilidad interna y test-retest. Se discuten las discrepancias observadas, revelando problemas metodológicos en estudios previos que podrían haber contribuido a la proliferación de múltiples dimensiones sin sustento teórico bajo el constructo de identidad científica. Los resultados subrayan falta de consenso en la conceptualización de la identidad científica y necesidad de mayor rigor metodológico en su evaluación, además de aportar un instrumento válido y confiable para la medición de este importante constructo en población de habla hispana.
Palabras clave: identidad científica, educación secundaria, desempeño, competencia, interés, reconocimiento, constructos de identidad científica.
Abstract: Research on scientific identity suffers from a lack of consensus in its conceptualization and measurement. This study validates the Spanish version of the Scientific Identity Questionnaire in a sample of secondary school students (N = 498). The results do not support the original four-factor model or other theoretical proposals from the literature. Instead, a two-factor model is proposed, comprising the constructs of "perceived performance/competence" and "recognition," with robust psychometric evidence in terms of structural, convergent, discriminant and concurrent validity, as well as high internal and test-retest reliability. Observed discrepancies are discussed, revealing methodological issues in previous studies that may have contributed to the proliferation of multiple constructs lacking theoretical grounding under the concept of scientific identity. The findings highlight the lack of consensus in the conceptualization of scientific identity and the need for greater methodological rigor in its assessment. In addition, this investigation provides a valid and reliable instrument for measuring this important construct in the Spanish-speaking population.
Keywords: scientific identity, secondary education, performance, competence, interest, recognition, scientific identity constructs.
Introducción
La identidad es un concepto central en psicología social y sociología. Sus definiciones varían más en el énfasis que en divergencia sustantiva de fondo (Stets y Burke, 2000). En línea con Gee (2000), este artículo aplica la teoría de la identidad como herramienta analítica en educación. Este enfoque es socio-antropológico, pero no excluye lo psicológico. Sociológicamente, la identidad refiere a cómo un individuo se percibe y es percibido en un determinado contexto. En educación científica, la identidad científica se vincula con la autopercepción y el reconocimiento social basado en creencias, actitudes y competencias (Carlone y Johnson, 2007; Chang et al., 2011; Chemers et al., 2011; Estrada et al., 2011, 2018; Hazari et al., 2013). Engloba los roles y expectativas de “ser una persona de ciencias” (Carlone y Johnson, 2007). Su relevancia en el desarrollo académico es destacada por numerosas investigaciones (Aschbacher et al., 2010; Dongyao y Yukiko, 2021; Hazari et al., 2010; Hosbein y Barbera, 2020a), siendo un concepto clave en la didáctica de las ciencias.
Sin embargo, y tal vez paradójicamente, la literatura revela una notable diversidad conceptual en torno a este constructo, que se refleja en la multiplicidad de instrumentos de evaluación disponibles (Carlone y Johnson, 2007; Archer et al., 2010; Vincent-Ruz y Schunn, 2018; Hazari et al., 2020; Hosbein y Barbera, 2020b; Chen y Wei, 2022). Las conceptualizaciones varían desde enfoques unidimensionales, que la reducen a reconocerse y ser reconocido como una persona de ciencias (Vincent-Ruz et al., 2018), hasta enfoques multidimensionales, que la integran con otros constructos como el interés y la competencia científica (Chen y Wei, 2022; Hazari et al., 2010, 2020). La falta de consenso sobre una definición y medición unificada dificulta la comparación de resultados entre estudios y limita la generalización de los hallazgos. Además, existe una carencia de instrumentos psicométricamente válidos y confiables para evaluar la identidad científica en poblaciones hispanohablantes (Toma y Lederman, 2022).
Este estudio desarrolla un instrumento para medir la identidad científica en estudiantes de educación secundaria de habla hispana, una etapa crucial (Godwin et al., 2016; Vincent-Ruz y Schunn, 2018). Se parte del Cuestionario de Identidad Científica de Chen y Wei (2022), por dos razones: (1) integra un amplio espectro de dimensiones para una conceptualización más abarcadora, y (2) su validación original fue con una muestra de secundaria, lo que apoya, al menor a priori, su pertinencia para el contexto del presente estudio. De esta forma, se pretende contribuir a una conceptualización precisa de la identidad científica y a desarrollar un instrumento que pueda facilitar su investigación en el contexto hispanoamericano.
Fundamentos teóricos
Conceptualización y medición de la identidad científica
La conceptualización y medición de la identidad científica están en desarrollo, ya que su exploración en didáctica de las ciencias es aún reciente. Existen diversas perspectivas (Figura 1). Algunos estudios la vinculan a componentes actitudinales como el interés (Hazari et al., 2013), mientras que otros la asocian con expectativas de éxito y valores de logro científico (Barton y Tan, 2010; Eccles y Wigfield, 2023; Trujillo y Tanner, 2014). Asimismo, la evaluación de la identidad científica plantea un desafío metodológico: algunos estudios realizan una aproximación etnográfica a través del análisis del comportamiento de los individuos (Barton y Tan, 2010) o de protocolos cualitativos como grupos focales (Archer et al., 2010) o entrevistas y observaciones (Tan et al., 2013); otros, en cambio, abogan por la medición de la identidad científica mediante instrumentos cuantitativos (Hazari et al., 2010; Vicent-Ruz y Schunn, 2018).

Concretamente, Carlone y Johnson (2007) investigaron la formación de la identidad científica en mujeres negras estadounidenses con carreras científicas exitosas, basándose en Gee (2000). Sus hallazgos revelaron que el reconocimiento social como “personas de ciencia” fue crucial en sus trayectorias. Propusieron una conceptualización de la identidad científica con tres dimensiones interrelacionadas: desempeño, competencia y reconocimiento (aunque desempeño y competencia podrían constituir un solo factor). Si bien este estudio ofrece una perspectiva valiosa, su enfoque cualitativo y contexto específico limita el desarrollo de instrumentos de medición cuantitativa generalizables. Además, al centrarse en educación universitaria, sus hallazgos no son directamente trasladables a otros niveles educativos como la etapa de educación secundaria.
La propuesta de Carlone y Johnson (2007) inspiró el influyente estudio de Hazari et al. (2010) sobre identidad en física. Estos autores ampliaron el concepto para contextos no profesionales como la educación secundaria. Su enfoque se basa en la teoría sociocognitiva de la carrera (Lent et al., 1994) y la teoría social cognitiva (Bandura, 1997), que analizan la interacción entre factores personales y sociales en el desarrollo académico. Integran las dimensiones de competencia y desempeño, pero las conceptualizan mediante la autoeficacia percibida, no la habilidad real. Además, destacan el reconocimiento como una dimensión autónoma e incorporan el interés como componente fundamental.
El instrumento de Hazari et al. (2010) ha dado lugar a dos tendencias principales en la medición cuantitativa de la identidad científica. Una de ellas, representada por Vincent-Ruz y Schunn (2018), busca simplificar el constructo mediante un análisis psicométrico riguroso. Estos autores, proponen que el reconocimiento es la única dimensión esencial que define la identidad científica, descartando así una estructura multidimensional. Frente a esta tendencia, surgen propuestas que amplían las dimensiones de la identidad científica. Hosbein y Barbera (2020a) proponen un modelo de cinco dimensiones: experiencias vicarias, persuasión verbal, experiencias de dominio, interés situacional y mentalidad. Aunque sus resultados en identidad química fueron prometedores, advierten sobre su limitada aplicabilidad a la identidad científica general. En España, Grimalt-Álvaro et al. (2022) desarrollaron un instrumento de cuatro dimensiones para la identidad STEM (interés, competencia, autoeficacia y aspiraciones), pero incorpora elementos matemáticos y tecnológicos que se alejan del objetivo de medir la identidad científica específica. Por ello, la propuesta de Chen y Wei (2022) resulta más adecuada, al expandir el modelo de Hazari et al. (2010) hacia cuatro dimensiones: competencia, interés y desempeño en clase, interés en una carrera de ciencias y reconocimiento.
Esta diversidad de enfoques refleja la complejidad del constructo y la necesidad de alcanzar un consenso más sólido. Este trabajo, a fin de mantener una postura neutral en el debate sobre la medición de la identidad científica, se fundamenta en la contribución seminal de Carlone y Johnson (2007) que marca, junto con otros estudios pioneros (e.g., Jones et al., 2000; Brown et al., 2005), el inicio del estudio sistemático de la identidad científica en la didáctica de las ciencias. Se parte del modelo de Chen y Wei (2022) como base comprehensiva, por su validación previa en educación secundaria, y por ofrecer un equilibrio entre complejidad teórica y aplicabilidad práctica. Se realiza una adaptación crítica y profunda del instrumento, sometiéndolo a un proceso de refinamiento empírico que permita ajustar su complejidad según los datos obtenidos en población española. Así, se evita tanto la simplificación excesiva como el sobreajuste metodológico. El resultado es un instrumento contextualizado y adaptado para su uso en estudiantes de educación secundaria obligatoria de habla hispana.
Revisión crítica del Cuestionario de Identidad Científica desarrollado por Chen y Wei (2022)
El Cuestionario de Identidad Científica de Chen y Wei (2022) consta de 23 ítems. Se estructura en cuatro factores: competencia, interés y desempeño, interés en una carrera científica, y reconocimiento. Sin embargo, es preciso reconocer ciertas limitaciones. La dimensión “Interés y desempeño” presenta una combinación conceptualmente cuestionable al agrupar dos dimensiones distintas: el interés, reflejado en ítems como “I2. Me gusta participar en diferentes actividades de ciencias”, y el rendimiento o desempeño, evidenciado en ítems como “P3. Soy capaz de hacer bien mis deberes de ciencias”. La coexistencia de estas dimensiones en un mismo factor podría dificultar la interpretación de los resultados y reducir la precisión de la evaluación.
En segundo lugar, el cuestionario usa ítems compuestos. Por ejemplo, el ítem R4 combina dos fuentes de reconocimiento: familia y amigos. Esta combinación oscurece la influencia única de cada grupo en la identidad científica. Los estudiantes pueden atribuir significados y valores distintos al reconocimiento de su familia y amigos. Por lo tanto, el ítem R4 genera una medición imprecisa y debería dividirse en dos ítems separados. Además, el procedimiento para establecer la dimensionalidad del instrumento es deficiente. El criterio Kaiser > 1, usado para determinar el número de factores, es cuestionado por sobreestimar la estructura latente (Patil et al., 2008). Esto pudo causar una sobreestimación de las dimensiones, sugiriendo que los ítems podrían medir menos constructos de los propuestos. El análisis paralelo sería una alternativa más robusta (Ferrando et al., 2022). Finalmente, el constructo “competencia” en realidad mide la autopercepción de la competencia, no la competencia objetiva. Ítems como “Soy capaz de hacer bien mis deberes de ciencias” se centran en la creencia del estudiante en sus capacidades. Por lo tanto, es necesario modificar su nombre para reflejar con mayor precisión el contenido de los ítems.
Metodología
Marco de validez y fiabilidad
Este estudio se fundamenta en los Estándares para pruebas educativas y psicológicas (AERA, APA y NCME, 2014). Se realiza un proceso de validación psicométrica que trasciende el de la mayoría de los instrumentos existentes en didáctica de las ciencias, los cuales suelen limitarse a evidencias de validez estructural y fiabilidad interna (Toma, 2020; Toma y Lederman, 2022). Se aportan evidencias de validez estructural (que confirma la coherencia entre el modelo teórico y los datos), validez convergente (que verifica la alineación de los ítems con sus dimensiones teóricas), validez discriminante (que asegura la distinción entre constructos) y validez concurrente (que examina la relación con otras variables teóricamente vinculadas). Se evalúa la fiabilidad mediante análisis de consistencia interna y estabilidad temporal. Finalmente, se realiza un análisis de invarianza factorial (que verifica que la estructura del instrumento se mantiene equivalente entre diferentes ciclos de educación secundaria y género), y un modelo Multiple Indicators Multiple Causas (MIMIC), que evalúa el efecto de variables sociodemográficas sobre los constructos.
Muestra
En esta investigación se empleó un muestreo por conveniencia con 498 estudiantes de educación secundaria obligatoria de siete institutos de Ávila (España), compuesto por 229 chicos, 253 chicas y 16 estudiantes no binarios, con una edad media de 13.91 años (DE = 1.43). La distribución por cursos fue de 214 en primero, 46 en segundo, 95 en tercero y 143 en cuarto. El tamaño total del primer ciclo (260 estudiantes) resultó comparable al del segundo ciclo (238 estudiantes). La participación fue voluntaria, anónima y se informó de que las respuestas no afectarían las calificaciones académicas. Los datos fueron recolectados durante una sesión de Física y Química o Biología y Geología, en coordinación con el equipo directivo y los docentes de aula.
Instrumentos
Cuestionario de identidad científica
El cuestionario original de Chen y Wei (2022) fue adaptado mediante un riguroso proceso metodológico. Tras detectar limitaciones en el ítem R4, este fue desdoblado en dos nuevos ítems: “Mi familia me ve como una persona de ciencias” y “Mis amigos me ven como una persona de ciencias”. Se mantuvo la escala Likert de 5 puntos (1 = Totalmente en desacuerdo, 5 = Totalmente de acuerdo). La adaptación al español siguió el protocolo de traducción-retrotraducción de Beaton et al. (2000), con tres profesores bilingües realizando una traducción inicial, revisión consensuada y retrotraducción para verificar la equivalencia semántica. Posteriormente, un estudio piloto con 61 estudiantes de educación secundaria evaluó la comprensión mediante una escala de claridad (1 = Nada claro, 5 = Completamente claro), obteniendo puntuaciones entre 3.49 y 4.38. Las sugerencias de mejora permitieron realizar ajustes lingüísticos menores, resultando en una versión final de 24 ítems que conserva la coherencia conceptual del instrumento original mientras mejora su precisión contextual. El análisis de legibilidad de los ítems, utilizando la fórmula corregida de Fernández-Huerta (1959) para textos en español, reveló un índice de 83 (fácil). Esto corresponde a un nivel de 5º grado de Educación Primaria, o un rango de edad de 10-11 años. Estos resultados confirman que la adaptación de los ítems es apropiada para la muestra objetivo. La traducción completa está disponible en el Anexo 1, y el procedimiento de puntuación en el Anexo 2.
Interés por una carrera científica
Para evaluar las intenciones de seguir una carrera científica se utilizó la subescala “Interés en una carrera científica” del Test of Science-Related Attitude (TOSRA) en su adaptación española (Navarro et al., 2016). Esta subescala independiente, compuesta por 10 ítems tipo Likert, mide el grado de acuerdo con afirmaciones como “Cuando termine mis estudios, me gustaría trabajar con personas que hacen descubrimientos científicos”. Su alta fiabilidad (Ω = .863 en nuestra muestra) y validez contrastada la convierten en un instrumento adecuado para evaluar la validez concurrente del Cuestionario de Identidad Científica.
Análisis de los datos
Con el objetivo de evaluar la validez estructural del instrumento, se realizaron dos aproximaciones complementarias. En primer lugar, y dado que se parte de una propuesta teórica previamente establecida, los ítems fueron sometidos a un análisis factorial confirmatorio (AFC). Se comprobó el ajuste de dos modelos teóricos mediante CFI y TLI ≥ 0.90, y RMSEA y SRMR ≤ 0.08 (Marsh et al., 2004). En primer lugar, la dimensionalidad de cuatro factores planteada por Chen y Wei (2022). En segundo lugar, el modelo tridimensional propuesto por Hazari et al. (2010) que sirvió de base para el Cuestionario de Identidad Científica de Chen y Wei (2022).
Sin embargo, la falta de ajuste de ambos modelos, aspecto que se desarrolla con mayor detalle en el apartado de resultados, reveló la necesidad de llevar a cabo un análisis factorial exploratorio (AFE) para descubrir la dimensionalidad latente a la versión española del instrumento. Los datos cumplieron con los supuestos de normalidad, permitiendo el uso del método de máxima verosimilitud (Harrington, 2009). En el AFE, se utilizó una matriz de datos policóricas y se optó por la rotación Promax, dada la naturaleza ordinal de los ítems y la expectativa de correlaciones entre los constructos (Ferrando et al., 2022). El número óptimo de factores se determinó mediante análisis paralelo y se retuvieron aquellos ítems con saturaciones factoriales en un solo factor por encima del criterio 0.50, y sin cargas cruzadas entre factores superiores a 0.32.
Para evaluar la validez convergente, se utilizó el criterio de la Varianza Promedio Extraída (AVE), considerando como satisfactorios los valores superiores a 0.50 (Hair et al., 2022). La validez discriminante se analizó mediante las correlaciones entre los factores obtenidos, interpretándose valores inferiores a 0.85 como indicativo de que las dimensiones latentes son distintas (Brown, 2015). La validez concurrente se evaluó mediante un análisis de correlación de Pearson entre el Cuestionario de Identidad Científica y la subescala de interés por una carrera científica del TOSRA, ya que ambas variables cumplieron con los supuestos de normalidad (asimetría y curtosis en el rango ±2). Se espera que las correlaciones sean moderadas a fuertes (r = 0.30 – 0.50) para confirmar la validez concurrente del cuestionario.
Para evaluar la fiabilidad de consistencia interna del instrumento, se empleó el coeficiente omega de McDonald (ω), considerado más apropiado que el alfa de Cronbach para ítems ordinales (Hayes y Coutts, 2020). Valores superiores a 0.70 indican una fiabilidad adecuada y superiores a 0.80 una alta fiabilidad. Asimismo, se evaluó la fiabilidad test-retest aplicando el instrumento en dos ocasiones con un intervalo de 14 días (n = 52). El coeficiente de correlación intraclase se utilizó para estimar la estabilidad temporal de las puntuaciones, considerando los siguientes puntos de corte: < 0.5 pobre, 0.5-0.75 moderada, 0.75-0.9 buena y > 0.9 excelente (Koo y Li, 2016). Se ha empleado el software JASP 0.19.3.
Se realizó un análisis de invarianza para evaluar si el instrumento mantiene su estructura factorial entre géneros (excluyendo participantes no binarios por muestra insuficiente) y ciclos educativos. Se empleó el método de estimación WLSMV (Muthén, 1984), recomendado para datos ordinales (Rhemtulla et al., 2012). Se siguió un enfoque model-generating (Jöreskog, 1993; Whittaker, 2011), partiendo de un modelo base que se ajusta atendiendo los índices de modificación y prueba contra el modelo anterior. Adicionalmente, se analizaron las dependencias entre factores y variables sociodemográficas mediante un modelo MIMIC (Jöreskog y Goldberger, 1975; Muthén, 1984) con estimación WLSMV. Se empleó el paquete lavaan en R (Rosseel, 2012).
Resultados
Conceptualización de cuatro factores de Chen y Wei (2022)
Los resultados del AFC mostraron un ajuste inadecuado del modelo de cuatro factores propuesto originalmente por Chen y Wei (2022), con tres de cuatro índices por debajo de los umbrales recomendados: CFI = 0.893 y TLI = 0.879, RMSEA = 0.087. Solo el SRMR (0.063) se situó dentro del rango aceptable. A su vez, los índices de modificación más relevantes, que toman valores elevados (p.ej., los cinco mayores corresponden a χ² por encima de 100), corresponden a cargas cruzadas, lo que apunta a problemas de especificación del modelo.
Los análisis de validez convergente y discriminante confirmaron problemas sustanciales en el modelo de cuatro factores (Tabla 1). El factor "Interés y desempeño" mostró una validez convergente insuficiente (AVE = 0.445). Adicionalmente, se detectaron graves problemas de validez discriminante entre “Competencia” e “Interés y desempeño” (r = 0.92) y entre “Interés en una carrera científica” y “Reconocimiento” (r = 0.88). Estos hallazgos señalan la necesidad de reestructurar el modelo para lograr una representación más precisa de la identidad científica.

Conceptualización de tres dimensiones de Hazari et al., (2010)
Los resultados del AFC tampoco respaldaron el modelo de tres factores de Hazari et al. (2010) que agrupa los ítems en las dimensiones “Reconocimiento”, “Interés” y “Desempeño/Competencia”: CFI = 0.889, TLI = 0.878 y RMSEA = 0.085, aunque el SRMR = 0.064 se mantuvo dentro del rango aceptable. Si bien se observó validez convergente adecuada en los tres factores (Tabla 2), la validez discriminante resultó problemática debido a la alta correlación entre “Reconocimiento” e “Interés” (r = 0.86). En cuanto a los índices de modificación obtenidos en el AFC, de nuevo toman valores muy altos y apuntan a que el modelo está mal especificado.

Conceptualización alternativa de dos dimensiones
Tras el ajuste insatisfactorio de los modelos existentes, se realizó un AFE para identificar empíricamente la estructura subyacente de los datos. Los excelentes índices de adecuación muestral (KMO = 0.957; prueba de esfericidad de Bartlett: χ² = 7498.096, p < 0.001) confirmaron la idoneidad de los datos para el análisis factorial. El análisis paralelo reveló la presencia de únicamente dos factores significativos, cuyos autovalores superaron los obtenidos en los datos simulados (Figura 2), apoyando una estructura de dos factores como la más parsimoniosa. Este hallazgo sugiere que la conceptualización de la identidad científica en estudiantes españoles en la etapa de educación secundaria difiere de las propuestas anteriores.

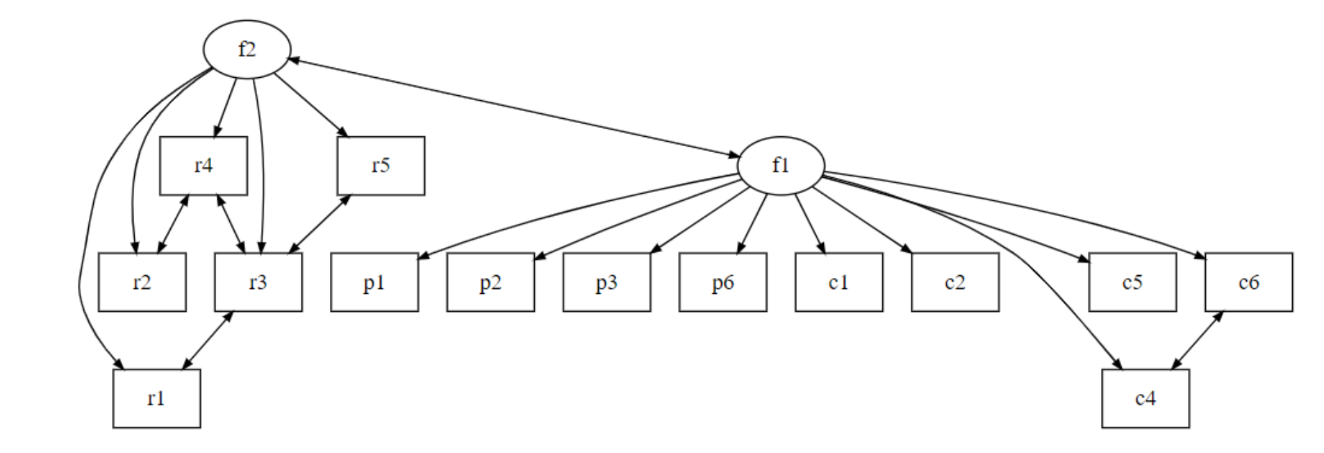
Tras identificar mediante análisis paralelo una estructura de dos factores, se depuró iterativamente el instrumento eliminando ítems con bajas saturaciones o cargas cruzadas. La solución final, con rotación Promax, retuvo 14 ítems que saturaron de forma clara y robusta en dos factores, explicando conjuntamente el 69.6% de la varianza total (Tabla 3). El primer factor (38.4% de varianza) agrupó nueve ítems relacionados con desempeño y competencia autopercibidos, mientras que el segundo factor (31.2% de varianza) englobó cinco ítems asociados al reconocimiento.

Los valores de AVE demuestran una adecuada validez convergente para ambos factores, siendo especialmente robusta en el caso de "Reconocimiento" (Tabla 4). La correlación moderada entre factores (r = 0.72) indica que representan constructos diferenciados pero relacionados, cumpliendo con los criterios de validez discriminante. Además, ambos factores correlacionan significativamente con la escala de interés por carreras científicas del TOSRA (r = 0.544 y r = 0.607, p < 0.01), proporcionando evidencia sólida de validez concurrente.

Los coeficientes de fiabilidad Omega de McDonald (0.921 para “Desempeño y Competencia” y 0.938 para “Reconocimiento”) indican una consistencia interna excelente. Los coeficientes de correlación intraclase (0.821 y 0.875 respectivamente), medidos con un intervalo de 14 días, confirman una estabilidad temporal buena.
Análisis de invarianza factorial
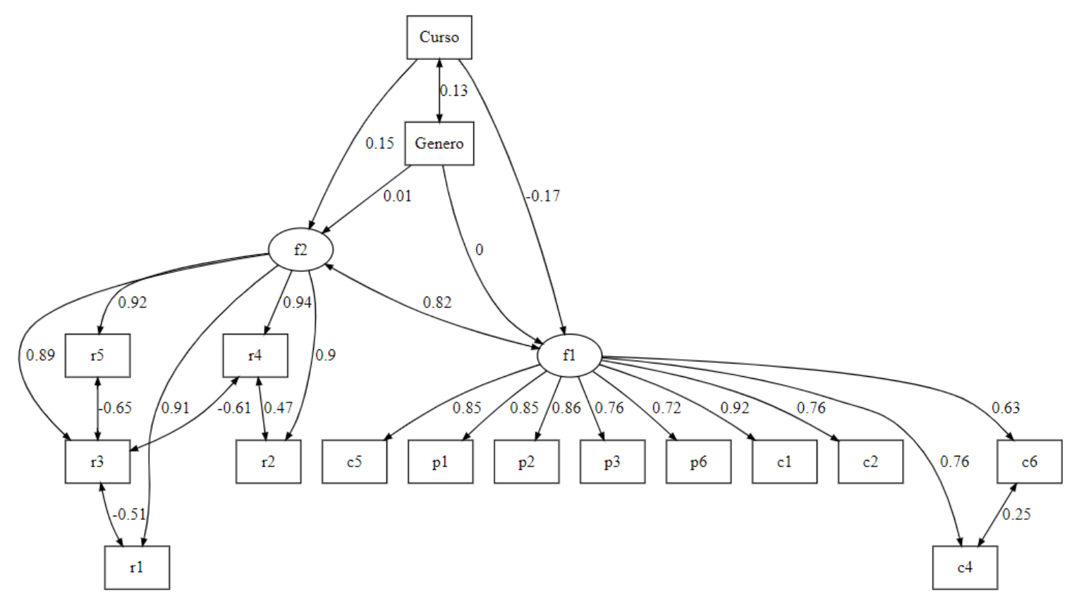
Se realizó un análisis de invarianza factorial partiendo del modelo AFE, que incluye covarianzas residuales justificadas por la redacción de los ítems (Figura 3). A partir de este modelo base, se añadieron restricciones sucesivas para ajustar modelos de invarianza métrica (cargas factoriales iguales), escalar (interceptos iguales) y estricta (varianzas residuales iguales) para el género y el ciclo. La comparación entre modelos contiguos se realizó mediante un test de razón de verosimilitudes con método robusto para datos ordinales (Satorra, 2000). Se liberaron parámetros atendiendo a los índices de modificación.

Los análisis de invarianza factorial revelaron que el instrumento alcanza invarianza estricta parcial tanto para ciclo educativo (Tabla 5) como para género (Tabla 6), tras liberar parámetros específicos. Como se observa, tanto los p-valores asociados a Δχ², como los resultados ΔCFI (mayores de -0.01), como los ΔRMSEA (menores de 0.015), están dentro del rango de valores que se propone como acceptable (Fischer y Karl, 2019). Para el ciclo educativo, fue necesario liberar las varianzas residuales de los ítems c6 y p6. Para el género, se liberaron las varianzas residuales de c1, p1 y c5, junto con la carga factorial de c2 en el factor f1. Estas modificaciones, que afectan a parámetros con bajas cargas factoriales, no alteran sustancialmente las inferencias basadas en el modelo estructural. Sin embargo, sugieren que las comparaciones directas de puntuaciones podrían presentar sesgos menores en estos ítems específicos. La invarianza estricta parcial obtenida respalda la comparabilidad de las mediciones entre grupos, si bien se reconocen ligeras variaciones en la medición de ítems específicos.


El modelo MIMIC, que incorpora género y curso como covariables, ajusta significativamente mejor que el modelo sin ellas (Δχ² = 19.558; p = 0.0006105), confirmando la relevancia de estas variables en la estructura del constructo (Figura 4).

Los coeficientes de las regresiones lineales entre los factores latentes y las covariables se detallan en la Tabla 7. Los resultados muestran que el género no tiene efectos significativos sobre ninguno de los factores, mientras que el curso ejerce influencias opuestas, aunque modestas: el factor de “desempeño y competencia autopercibidas” disminuye ligeramente (R² = 0.030), mientras que el “reconocimiento” aumenta (R² = 0.024) a lo largo de la educación secundaria. Este patrón sugiere un cambio evolutivo en la configuración de la identidad científica, donde el desempeño y la competencia autopercibidas se debilita progresivamente mientras gana peso el constructo de reconocimiento. Este hallazgo contextualiza propuestas como la de Vincent-Ruz y Schunn (2018), que reducen la identidad científica al reconocimiento, ya que esta dimensión se fortalece en etapas avanzadas. La robustez del modelo, unida a la previa demostración de invarianza, confirma que la descompensación muestral presente en esta investigación no afecta la validez del instrumento.

Discusión
La presente investigación tuvo por objetivo adaptar y examinar las propiedades psicométricas del Cuestionario de Identidad Científica (Chen y Wei, 2022) para su aplicación en estudiantes de secundaria hispanohablantes. Los resultados obtenidos difieren de los reportados por Chen y Wei (2022). Una posible explicación para estas discrepancias reside en las limitaciones metodológicas del estudio original, como se ha señalado anteriormente. En particular, el criterio de Kaiser (> 1) utilizado por Chen y Wei (2022) para determinar el número de factores a retener puede sobreestimar la estructura factorial subyacente (Ferrando et al., 2022). Esta limitación se corroboró empíricamente en el presente estudio, donde el modelo de cuatro dimensiones propuesto por Chen y Wei (2022) mostró un ajuste inadecuado a los datos. Además, se identificaron problemas de validez convergente y discriminante en algunos de los factores, lo que cuestiona la estructura factorial original.
Un análisis psicométrico más detallado reveló una estructura subyacente más simple, compuesta por dos dimensiones principales: desempeño/competencia y reconocimiento. Este modelo de dos factores demostró un ajuste óptimo –muy superior al modelo original– presentando sólidas evidencias de validez convergente, discriminante y concurrente, así como una alta consistencia interna y fiabilidad temporal. Estos hallazgos respaldan investigaciones previas, como la de Vincent-Ruz y Schunn, (2018), que sugieren que dimensiones como el “interés” podrían no ser esenciales para conceptualizar la identidad científica. El modelo de dos factores mide de manera invariante entre alumnado de género masculino y femenino en la muestra, así como entre estudiantes del primer y segundo ciclo de educación secundaria obligatoria, lo que garantiza comparabilidad en las mediciones a través de estos grupos.
El análisis psicométrico realizado respalda la conceptualización de identidad científica propuesta originalmente por Carlone y Johnson (2007). A pesar de que este modelo seminal ha sido sustituido por propuestas que proponen una dimensionalidad mucho más compleja, el presente estudio indica que una conceptualización más parsimoniosa, centrada en los constructos de reconocimiento, desempeño y competencia autopercibidos, es más adecuada para capturar la complejidad de la identidad científica, al menos en alumnado de educación secundaria obligatoria. Estos hallazgos contradicen investigaciones recientes que proponen modelos con tres (Hazari et al., 2010), cuatro (Hosbein y Barbera, 2020a, b), o cinco dimensiones (Wein y Chen, 2022), o los que incluyen el “Interés” como una dimensión para medir la identidad científica (Hazari et al., 2010).
Implicaciones conceptuales, psicométricas y educativas
Los resultados de esta investigación plantean interrogantes sobre las conceptualizaciones actuales de la identidad científica. El análisis psicométrico realizado sugiere una visión más acotada de esta identidad, indicando que podría ser menos amplia de lo planteado en estudios recientes (Hazari et al., 2010; Hosbein y Barbera, 2020a). Los resultados indica que componentes actitudinales –como el interés– no son indicadores directos de la identidad científica, tal y como se ha sugerido en investigaciones previas (Chen y Wei, 2022). Estos hallazgos sugieren que muchos instrumentos podrían estar evaluando constructos más amplios que la propia identidad científica. Por lo tanto, se propone una revisión hacia la conceptualización original de Carlone y Johnson (2007), excluyendo aspectos actitudinales como el interés de la definición de identidad científica, en línea con las recomendaciones de Vincent-Ruz et al., (2018). Esta propuesta se fundamenta, además de por las evidencias psicométricas de esta investigación, en el hecho de que, a lo largo de las diversas conceptualizaciones, únicamente la dimensión “Reconocimiento” ha demostrado consistencia y evidencia empírica sólida.
Estos hallazgos tienen asimismo implicaciones directas para la evaluación e intervención pedagógica en la educación científica de la etapa de educación secundaria obligatoria. Así, la estructura de dos dimensiones propuesta (desempeño/competencia percibida y reconocimiento) permite identificar qué factores requieren abordaje mediante intervenciones pedagógicas específicas, orientando el diseño de estrategias educativas fundamentadas en conceptualizaciones de la identidad científica que cuenta con evidencias psicométricas sólidas.
Limitaciones y prospectiva para futuras investigaciones
El tamaño muestral reducido impidió realizar un AFC para la estructura de dos factores. Aunque dividir la muestra en grupos para análisis exploratorio y confirmatorio era una alternativa, las submuestras resultantes habrían sido insuficientes para análisis robustos (Ferrando et al., 2022). Por lo tanto, futuros estudios deberán confirmar la estructura del instrumento con un AFC y una muestra más amplia. El uso de una muestra de conveniencia también limita la generalización de los resultados. Es necesario verificar las propiedades psicométricas del instrumento en contextos y muestras más representativas del alumnado de secundaria en España. Además, deberá comprobarse su validez en otros contextos (como países latinoamericanos) y etapas educativas (como educación primaria). También debe investigarse si la estructura se mantiene para una identidad científica general o varía según disciplinas específicas. Finalmente, es crucial estudiar si el peso relativo de los dos componentes (competencia/desempeño autopercibidos y reconocimiento) varía durante la escolarización. Si, como sugieren nuestros datos, el reconocimiento gana relevancia con la edad, esto indicaría que la identidad científica no es un constructo estable, sino dinámico, aspecto que tendría implicaciones profundas para su conceptualización y medición en investigación en didáctica de las ciencias.
Conclusiones
Este estudio presenta las propiedades psicométricas del Cuestionario de Identidad Científica en estudiantes de secundaria de España. Los resultados revelan una estructura de dos factores: desempeño/competencia autopercibidos, y reconocimiento. Este modelo de dos mostró mejores propiedades psicométricas que propuestas en la literatura. Los hallazgos sugieren que: (1) los instrumentos previos podrían medir constructos más amplios que la identidad científica; (2) es necesario adoptar conceptualizaciones de la identidad científica más acotadas y parsimoniosas, donde el reconocimiento es central; y (3) se ofrece una herramienta válida para contextos hispanohablantes. Futuras investigaciones deberán confirmar esta estructura en muestras más amplias y explorar su validez en diferentes países iberoamericanos, consolidando así una visión rigurosa y unificada del constructo.
Materiales suplementarios
Anexo 1 (pdf)
Anexo 2 (pdf)
Agradecimientos
Este trabajo ha sido posible gracias al apoyo de la Agencia Estatal de Investigación (AEI) de España a través de los proyectos PID2020-117348RB-I00 y PID2021-126416NB-I00.
Referencias
American Educational Research Association [AERA], American Psychological Association [APA] y National Council on Measurement in Education [NCME]. (2014). Standards for Educational and Psychological Testing.
Archer, L., DeWitt, J., Osborne, J., Dillon, J., Willis, B. y Wong, B. (2010). “Doing” science versus ‘being’ a scientist: examining 10/11-year-old schoolchildren’s constructions of science through the lens of identity. Science Education, 94(4), 617–639. https://doi.org/10.1002/sce.20399
Aschbacher, P. R., Li, E. y Roth, E. J. (2010). Is science me? High school students' identities, participation, and aspirations in science, engineering, and medicine. Journal of Research in Science Teaching, 47(5), 564–582. https://doi.org/10.1002/tea.20353
Bandura A., (1997). Self-efficacy: The exercise of control. New York, NY: Worth Publishers.
Barton, A. C. y Tan, E. (2010). We Be Burnin’! Agency, Identity, and Science Learning. Journal of the Learning Sciences, 19(2), 187–229. https://doi.org/10.1080/10508400903530044
Beaton, D. E., Bombardier, C., Guillemin, F. y Ferraz, M. B. (2000). Guidelines for the process of cross-cultural adaptation of self-report measures. Spine, 25(24), 3186–3191. https://doi.org/10.1097/00007632-200012150-00014
Brown, B., Reveles, J.M. y Kelly, G.J. (2005). Scientific literacy and discursive identity: A theoretical framework for understanding science learning. Science Education, 89, 779–802. https://doi.org/10.1002/sce.20069
Brown, T. A. (2015). Confirmatory factor analysis for applied research. The Guilford Press.
Carlone, H. B. y Johnson, A. (2007). Understanding the science experiences of women of color: Science identity as an analytic lens. Journal of Research in Science Teaching, 44(8), 1187-1218. https://doi.org/10.1002/tea.20237
Chang, M. J., Eagan M. K., Lin M. H. y Hurtado S., (2011). Considering the impact of racial stigmas and science identity: Persistence among biomedical and behavioral science aspirants. The Journal of Higher Education, 82(5) 564–596. https://doi.org/10.1080/00221546.2011.11777218
Chemers, M. M., Zurbriggen E. L., Syed M., Goza B. K. y Bearman S. (2011). The role of efficacy and identity in science career commitment among underrepresented minority students. Journal of Social Issues, 67(3), 469–491. https://doi.org/10.1111/j.1540-4560.2011.01710.x
Chen, S. y Wei, B. (2022). Development and validation of an instrument to measure high school students’ science identity in science learning. Research in Science Education, 52, 111–126. https://doi.org/10.1007/s11165-020-09932-y
Dongyao, T. y Yukiko, M. (2021) Perceptions of science teachers’ growth-mindset practices and U.S. high school students’ initial science identity and its development, International Journal of Science Education, 43(13), 2206-2225. https://doi.org/10.1080/09500693.2021.1958021
Eccles, J. S. y Wigfield, A. (2023). Expectancy-value theory to situated expectancy-value theory: Reflections on the legacy of 40+ years of working together. Motivation Science, 9(1), 1-12. https://doi.org/10.1037/mot0000275
Estrada, M., Woodcock A., Hernandez P. R. y Schultz P. W., (2011). Toward a model of social influence that explains minority student integration into the scientific community, Journal of Educational Psychology, 103(1) 206-222. https://doi.org/10.1037/a0020743
Estrada, M., Hernandez P. R. y Schultz P. W., (2018). A longitudinal study of how quality mentorship and research experience integrate underrepresented minorities into STEM careers, CBE Life Sciences Education, 17(1), 1-13. https://doi.org/10.1187/cbe.17-04-0066
Ferrando, P. J., Lorenzo-Seva, U., Hernández-Dorado, A. y Muñiz, J. (2022). Decálogo para el análisis factorial de los ítems de un test. Psicothema, 34(1), 7–17. https://doi.org/10.7334/psicothema2021.456
Fernández-Huerta, J. (1959). Medidas sencillas de lecturabilidad. Consigna, 214, 29–32.
Fischer, R. y Karl, J. A. (2019). A primer to (cross-cultural) multi-group invariance testing possibilities in R. Frontiers in Psychology, 10, 1507. https://doi.org/10.3389/fpsyg.2019.01507
Gee, J. P. (2000). Identity as an analytic lens for research in education. Review of Research in Education, 25, 99-125. https://doi.org/10.2307/1167322
Godwin A., Potvin G., Hazari Z. y Lock R. M., (2016). Identity, critical agency, and engineering: An affective model for predicting engineering as a career choice. Journal of Engineering Education, 105(2), 312–340. https://doi.org/10.1002/jee.20118
Grimalt‐Álvaro, C., Couso, D., Boixadera‐Planas, E. y Godec, S. (2022). “I see myself as a STEM person”: Exploring high school students’ self‐identification with STEM. Journal of Research in Science Teaching, 59(5), 720–745. https://doi.org/10.1002/tea.21742
Hair, J. F., Hult, G. T. M., Ringle, C. M. y Sarstedt, M. (2022). A primer on partial least squares structural equation modeling (PLS-SEM). Sage Publications, Inc.
Harrington, D. (2009). Confirmatory factor analysis. Oxford University Press.
Hayes, A. F. y Coutts, J. J. (2020). Use Omega rather than Cronbach’s Alpha for estimating reliability. But…. Communication Methods and Measures, 14(1), 1–24. https://doi.org/10.1080/19312458.2020.1718629
Hazari Z., Sonnert G., Sadler P. M. y Shanahan M. C., (2010). Connecting high school physics experiences, outcome expectations, physics identity, and physics career choice: A gender study. Journal of Research in Science Teaching, 47(8), 978–1003. https://doi.org/10.1002/tea.20363
Hazari, Z., Sadler, P. M. y Sonnert, G. (2013). The science identity of college students: exploring the intersection of gender, race, and ethnicity. Journal of College Science Teaching, 42(5), 82-91.
Hazari, Z., Chari, D., Potvin, G. y Brewe, E. (2020). The context dependence of physics identity: Examining the role of performance/competence, recognition, interest, and sense of belonging for lower and upper female physics undergraduates. Journal of Research in Science Teaching, 57(10), 1583–1607. https://doi.org/10.1002/tea.21644
Hosbein, K.N. y Barbera, J. (2020a). Alignment of theoretically grounded constructs for the measurement of science and chemistry identity. Chemistry Education Research and Practice, 21, 371-386. https://doi.org/10.1039/C9RP00193J
Hosbein, K.N. y Barbera, J. (2020b). Development and evaluation of novel science and chemistry identity measures. Chemistry Education Research and Practice, 21(3), 852-877. https://doi.org/10.1039/C9RP00223E
Jones, M. G., Howe, A. y Rua, M. J. (2000). Gender differences in students' experiences, interests, and attitudes toward science and scientists. Science Education, 84(2), 180–192.
Jöreskog, K. G. y Goldberger, A. S. (1975). Estimation of a model with multiple indicators and multiple causes of a single latent variable. Journal of the American Statistical Association, 70 (351), 631–639. https://doi.org/10.1080/01621459.1975.10482485
Jöreskog, K. G. (1993). Testing Structural Equation Models. En: K. A. Bollen y J. S. Long (Eds.), Testing Structural Equation Models (pp. 294-316). Thousand Oaks, CA: Sage.
Koo, T. K. y Li, M. Y. (2016). A guideline of selecting and reporting Intraclass Correlation Coefficients for reliability research. Journal of Chiropractic Medicine, 15, 155–163. https://doi.org/10.1016/j.jcm.2016.02.012
Lent, R.W., Brown, S.D. y Hackett, G. (1994). Toward a unifying social cognitive theory of career and academic interest, choice, and performance. Journal of Vocational Behavior, 45, 79–122.
Marsh, H. W., Hau, K. T. y Wen, Z. (2004). In search of golden rules: Comment on hypothesis-testing approaches to setting cutoff values for fit indexes and dangers in overgeneralizing Hu and Bentler’s (1999) findings. Structural Equation Modeling: A multidisciplinary journal, 11(3), 320–341. https://doi.org/10.1207/s15328007sem1103_2
Muthén, B. (1984). A general structural equation model with dichotomous, ordered categorical, and continuous latent variable indicators. Psychometrika, 49, 115–132.
Navarro, M., Förster, C., González, C. y González-Pose, P. (2016). Attitudes toward science: Measurement and psychometric properties of the test of science-related attitudes for its use in Spanish speaking classrooms. International Journal of Science Education, 38(9), 1459-1482. https://doi.org/10.1080/09500693.2016.1195521
Patil, V. H., Singh, S. N., Mishra, S. y Todd Donavan, D. (2008). Efficient theory development and factor retention criteria: Abandon the “eigenvalue greater than one” criterion. Journal of Business Research, 61(2), 162–170. https://doi.org/10.1016/j.jbusres.2007.05.008
Rhemtulla, M., Brosseau-Liard, P. É. y Savalei, V. (2012). When can categorical variables be treated as continuous? A comparison of robust continuous and categorical SEM estimation methods under suboptimal conditions. Psychological Methods, 17(3), 354–373. https://doi.org/10.1037/a0029315
Rosseel y. (2012). lavaan: An R Package for Structural Equation Modeling. Journal of Statistical Software, 48(2), 1-36. https://doi.org/10.18637/jss.v048.i02
Satorra, A. (2000). Scaled and adjusted restricted tests in multi-sample analysis of moment structures. En R. D. H. Heijmans, D. S. G. Pollock y A. Satorra (Eds.), Innovations in Multivariate Statistical Analysis: A Festschrift for Heinz Neudecker (pp. 233–247). Dordrecht: Kluwer Academic Publishers. https://doi.org/10.1007/978-1-4615-4603-0
Stets, J.E. y Burke, P.J. (2000) Identity Theory and Social Identity Theory. Social Psychology Quarterly, 63, 224-237. https://doi.org/10.2307/2695870
Tan, E., Calabrese Barton, A., Kang, H. y O'Neill, T. (2013). Desiring a career in STEM-related fields: How middle school girls articulate and negotiate identities-in-practice in science. Journal of Research in Science Teaching, 50(10), 1143–1179. https://doi.org/10.1002/tea.21123
Toma, R. B. (2020). Revisión sistemática de instrumentos de actitudes hacia la ciencia (2004-2016). Enseñanza de las ciencias, 38(3), 143–159. https://doi.org/10.5565/rev/ensciencias.2854
Toma, R. B. y Lederman, N. G. (2022). A comprehensive review of instruments measuring attitudes toward science. Research in Science Education, 52, 567–582. https://doi.org/10.1007/s11165-020-09967-1
Trujillo, G. y Tanner, K. D. (2014). Considering the Role of Affect in Learning: Monitoring Students’ Self-Efficacy, Sense of Belonging, and Science Identity. CBE—Life Sciences Education Vol. 13, 6–15. https://doi.org/10.1187/cbe.13-12-0241
Vincent-Ruz, P. y Schunn, C.D. (2018). The nature of science identity and its role as the driver of student choices. International Journal of STEM education, 5, 1-12. https://doi.org/10.1186/s40594-018-0140-5
Whittaker, T. A. (2011). Using the Modification Index and Standardized Expected Parameter Change for Model Modification. The Journal of Experimental Education, 80(1), 26–44. https://doi.org/10.1080/00220973.2010.531299
Información adicional
Para citar este artículo: Toma, R. B., Muñoz-Domínguez, A. I. y Sánchez-Gómez, P. J. (2026). Desafíos en la conceptualización y medición de la identidad científica: Validación del Cuestionario de Identidad Científica. Revista Eureka sobre Enseñanza y Divulgación de las Ciencias 23(1), 1105. https://doi.org/10.25267/Rev_Eureka_ensen_divulg_cienc.2026.v23.i1.1105
Declaración de autoría : Todos los autores participaron de manera equitativa en la conceptualización, desarrollo y redacción del presente trabajo, por lo que comparten la responsabilidad íntegra de su contenido.
Declaración sobre el uso de herramientas de Inteligencia Artificial : Durante la redacción de este manuscrito se utilizaron modelos de lenguaje de gran escala (LLM), concretamente Google Gemini, únicamente con fines de corrección gramatical y de estilo. Todas las ideas, el análisis conceptual y la interpretación de los resultados corresponden de manera exclusiva a los autores.
Información adicional
redalyc-journal-id: 920