Resumen: Debido al COVID-19 muchos países prohibieron las reuniones masivas, entre ellas las clases presenciales en todos los niveles educativos. Para no perder el año académico, las instituciones educativas optaron por la educación a distancia en múltiples variantes: educación a distancia tradicional, con entornos virtuales, b-learning y e-learning. La Universidad Nacional Hermilio Valdizán, ubicada en la provincia y región de Huánuco, Perú, optó por la educación en línea o e-learning. Esta modalidad trastocó las prácticas pedagógicas y la convivencia habitual de los estudiantes, razón por las cuales el artículo tiene como propósito interpretar la naturaleza de la convivencia experimentada por estudiantes de la Universidad Nacional Hermilio Valdizán durante las clases virtuales, debido al confinamiento social por COVID-19, desde una mirada fenomenológica-hermenéutica. Coherente con la perspectiva metodológica cualitativa, la información se recogió a través de la entrevista en profundidad a estudiantes universitarios, de la misma emergieron las siguientes categorías: Clases virtuales: nueva experiencia, nuevos retos; la convivencia en las clases virtuales; las relaciones interpersonales de estudiantes introvertidos; el “mirar a los ojos del interlocutor” durante las clases virtuales; salud física y psicológica en las clases virtuales; la virtualidad, seguridad en tiempos peligrosos. En conclusión, las clases virtuales despersonalizan la comunicación y modifican la sensibilidad de los estudiantes, la concepción del mundo, la noción de tiempo y espacio y, sobre todo, la interrelación con los otros.
Palabras clave: Coexistencia pacífica, relaciones interpersonales, educación a distancia, universidad, aula, COVID-19.
Abstract: Due to COVID-19, many countries have banned mass gatherings, including face-to-face classes at all educational levels. To avoid losing the academic year, educational institutions opted for distance education in multiple variants: traditional distance education, with virtual environments, b-learning, and e-learning. The Hermilio Valdizán National University, located in the province and region of Huánuco, Peru, opted for online education or e-learning. This modality disrupted the pedagogical practices and the usual coexistence of the students, which is why the article aims to interpret the nature of the coexistence experienced by students of the Hermilio Valdizán National University during virtual classes, due to social confinement by COVID-19, from a phenomenological-hermeneutical perspective. Consistent with the qualitative methodological perspective, the information was collected through in-depth interviews with university students, from which the following categories emerged: Virtual classes: new experience, new challenges; coexistence in virtual classes; the interpersonal relationships of introverted students; "looking into the eyes of the interlocutor" during virtual classes; physical and psychological health in virtual classes; virtuality, security in dangerous times. In conclusion, virtual classes depersonalize communication and modify students' sensitivity, the conception of the world, the notion of time and space and, above all, the interrelation with others.
Keywords: peaceful coexistence, interpersonal relationships, distance education, university, classroom, COVID-19.
Artículos de investigación
Convivencia en las clases virtuales durante confinamiento por covid-19: una mirada desde los estudiantes universitarios
Coexistence in virtual classes during confinement by covid-19: A perspective from university students
Recepción: 14 Junio 2022
Aprobación: 16 Agosto 2022
Publicación: 28 Septiembre 2022
El hombre desde que nace se socializa con otros individuos, aprende la cultura de su entorno y de otros grupos, puesto que en todo proceso de socialización se comparte valores, formas de comportamiento, símbolos y creencias (Alfonso Concepción, 2018; Contreras, 2018) En ese sentido, para una adecuada socialización es necesario una buena convivencia. La convivencia es la facultad que tiene cada individuo para su adecuada interacción en un entorno social, sustentado en el respeto mutuo y la solidaridad recíproca (Sandoval Manríquez, 2014).
La convivencia pacífica es la capacidad que tienen las personas para entablar una interacción interpersonal, se caracteriza por un trato respetuoso y considerado, con confianza en los demás y en la institución, prevención y atención a situaciones que comprometan la integridad de las personas, cuidado de los espacios y bienes comunes (Fierro Evans, 2013). La convivencia pacífica permite que los seres humanos vivan armónicamente en grupo, regulándose por normas de conducta que promueve la libertad individual, así como el respeto y la aceptación de los otros (Ortega Ruiz, 2007).
La educación formal debe propiciar la convivencia pacífica en y desde el aula, es decir, contribuir a la formación de personas capaces de poder expresarse y convivir de manera plena, empleando normas de convivencia y valores en sus relaciones sociales, tanto en el aula como en la vida cotidiana.
Fierro Evans y Carbajal Padilla (2019, p.4) mencionan que la convivencia es: Un espacio formativo desde la vida escolar y que puede aportar en distintos sentidos: aprender a reconocer la diversidad de identidades y capacidades de otras personas; valorar la pluralidad de ideas; participar en espacios de deliberación, argumentación, elaboración y seguimiento de normas, así como desarrollar herramientas dialógicas para enfrentar los conflictos interpersonales, entre otros.
La convivencia pacífica es muy importante en el ser humano, puesto que le permite desarrollarse plenamente en la sociedad.
Hasta inicios del año 2020 las clases en las instituciones educativas eran presenciales; por tanto, las relaciones interpersonales eran físicas. Sin embargo, la COVID-19 puso en jaque al mundo entero, a tal punto que el 11 de marzo de 2020 la OMS declaró como pandemia (Cucinotta y Vanelli, 2020).
La pandemia obligó al mundo a mantener el aislamiento social obligatorio, ocasionando la paralización de muchas actividades cotidianas, laborales y educativas. Las relaciones interpersonales físicas se vieron alteradas por las clases a distancias implementadas en las instituciones educativas (Esteban Rivera, Cámara Acero y Villavicencio Guardia, 2020). El paso obligado a las clases a distancia no fue homogeneo en todas las instituciones educativas, aquellas que poseían adecuada infraestructura tecnológica implementaron clases virtuales; las que carecían de infraestructura tecnológica o en las que sus estudiantes no contaban con conectividad a internet, realizaron clases a través de llamadas telefónicas o redes sociales como Facebook o WhatsApp (Esteban Rivera y Bejarano Confalonieri, 2021).
El nuevo escenario del proceso formativo, caracterizado por una modalidad online in extremis, se constituyó en un gran reto para docentes y estudiantes adecuarse a esta nueva realidad, puesto que la praxis pedagógica es distinta (Ortega Ortigoza, Rodríguez Rodríguez y Mateos Inchaurrondo, 2021). Los docentes carecían de estrategias metodológicas y recursos adecuados para desarrollar clases on line bajo criterios técnicos científicos (Ordorika, 2020). El Coronateaching, síndrome que experimentan estudiantes y docentes ante la excesiva información que reciben a través de las plataformas educativas, aplicaciones móviles y correo electrónico fue una constante (UNESCO, 2020; Piñero Martín, Esteban Rivera, Rojas Cotrina y Callupe Becerra, 2021).
Las clases a distancia no solo dificultaron el logro de los aprendizajes curriculares, también impidieron la socialización y la convivencia física que habitualmente se desarrollaban en las aulas, provocando afección del bienestar psicológico de los estudiantes (Campos Cornejo, Jaimes Campos, Villavicencio Guardia y Esteban Rivera, 2020) y haciéndose evidente la intranquilidad emocional y ansiedades adicionales (Hernández Rodríguez, 2020).
Los estudiantes de pregrado de la Universidad Nacional Hermilio Valdizán de Huánuco, Perú (UNHEVAL), iniciaron sus estudios correspondientes al semestre académico 2020-I, modalidad virtual, en mayo del 2020. Institucionalmente las clases se desarrollaron en la plataforma virtual Moodle y se hizo uso del aplicativo de videoconferencia Cisco Webex. Adicionalmente, los estudiantes emplearon el Google Meet, Jitsi Meet, entre otros, para realizar reuniones.
Desde el vicerrectorado se organizaron talleres virtuales dirigidos a estudiantes y docentes para promover el desarrollo de competencias vinculadas al uso adecuado de las plataformas virtuales de aprendizaje. Esta nueva experiencia implicó nuevos contextos de aprendizaje y, sobre todo, nuevas formas de interrelación y de convivencia entre estudiantes y estudiantes-docentes, de ahí que el propósito del artículo es interpretar la naturaleza de la convivencia experimentada por estudiantes de la Universidad Nacional Hermilio Valdizán durante las clases virtuales, debido al confinamiento social por COVID-19, desde una mirada fenomenológica-hermenéutica.
La perspectiva metodológica asumida es la investigación cualitativa que, se centra en el análisis subjetivo e individual del objeto de estudio (Piñero Martín, Rivera Machado y Esteban Rivera, 2019). Se optó por el método fenomenológico-hermenéutico que describe e interpreta la esencia de las experiencias vividas por los sujetos sobre una situación en particular (Sandín Esteban, 2003; Fuster Guillén, 2019; Esteban Rivera, Rojas Cotrina, Callupe Becerra y Chávez Albornoz, 2022). Este método enfatiza en el marco de referencia interno del sujeto que vive y experimenta un determinado proceso, persigue la descripción e interpretación de significados de vida, de esencias vividas, de aspectos existenciales del sujeto y asimismo, “ve” el mundo, la realidad, el fenómeno en estudio o al propio sujeto desde sus puntos de vista (Sandín Esteban, 2003; Piñero Martín et al., 2019). En este caso se empleó para interpretar y comprender la experiencia de los estudiantes universitarios en la convivencia virtual generada por las clases on line, debido al confinamiento social obligatorio por COVID-19.
El método fenomenológico hermenéutico estudia las experiencias vividas desde la óptica de quienes la vivenciaron (Fuster Guillén, 2019; Piñero Martín et al., 2019); por tanto, permitió registrar la naturaleza de la convivencia experimentada por los estudiantes en el desarrollo de las clases virtuales, para después analizarla, procesarla e interpretarla.
El diseño de la investigación se estructuró en cuatro fases: Planificación de la investigación, recogida de información de la experiencia vivida, reflexión acerca de la experiencia vivida y expositiva teórica. Ver tabla 1.

Para recoger información se empleó la técnica de análisis documental y la entrevista en profundidad.
La técnica del análisis documental tiene por objetivo describir sucesos o culturas para contextualizarlos a fin de revelar y comprender los intereses y puntos de vista de la realidad (Peña Vera y Pirella Morillo, 2007; Escudero Sánchez y Cortez Suárez, 2018). Mediante esta técnica se seleccionó y analizó libros y artículos de revistas indizados en bases de datos SCOPUS, Web Of Science y SciELO. Para la búsqueda de palabras clave se empleó el Tesauro de la UNESCO, identificándose los siguientes términos: Coexistencia pacífica, relaciones interpersonales, educación a distancia, universidad y aula. Se priorizaron los artículos escritos en el contexto de la COVID-19 y los de disponibilidad gratuita del texto completo en el idioma español y/o inglés.
La entrevista en profundidad es una técnica que “se caracteriza por ser de corte cualitativo y de tipo holístico, en la que el objeto de investigación se constituye por la vida, experiencias, ideas, valores y estructura simbólica del entrevistado en el momento inmediato de la entrevista” (Gurdián-Fernández, 2007, p.199). Es una conversación cuidadosa, flexible, no estructurada, en donde el investigador configura un ambiente propicio y de empatía para realizar preguntas, inquietudes o planteamientos abiertos para que el entrevistado exprese su perspectiva personal sobre el tema, con el propósito de ir configurando el objeto de estudio en objeto de conocimiento (Taylor y Bogdan, 2000; Piñero et al., 2019). En la investigación permitió recabar información de siete estudiantes de la UNHEVAL.
Ser estudiante de la Escuela Profesional de Ciencias Histórico Sociales y Geográficas (CHSyG) de la Facultad de Ciencias de la Educación, Universidad Nacional Hermilio Valdizán.
Haber formado parte de las clases virtuales en el periodo académico 2020.
Estudiantes de ambos sexos deben formar parte de la muestra.
Estudiantes de todos los sectores de residencia (urbano, urbano marginal y rural) deben formar parte de la muestra.
Tomando en cuenta estos criterios, los informantes del estudio se presenta en la Tabla 2.

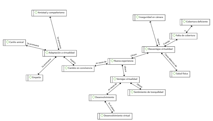
El análisis de las entrevistas en profundidad permitió elaborar la red categorial de la Figura 1.

La educación a distancia se masificó por efecto del confinamiento social por COVID-19, resultando para docentes y estudiantes una nueva experiencia pedagógica. Los manifiestan: “Es una nueva experiencia que estoy desarrollando (…), durante todo el proceso del año pasado me he ido adaptando a la nueva modalidad de la educación virtual” (EP-E2-L3-5). “La implementación de las clases virtuales nos muestra una nueva opción, donde tenemos que aprender a utilizar el aula virtual (…), a manejar las plataformas digitales, etc.” (EP-E1-L19-22). “Fue una nueva experiencia, pensé que sería más complicado, pero con la virtualidad me di tiempo de llevar varios cursos de mi interés” (EP-E7-L3-5).
Esta nueva experiencia, al desarrollarse de manera adecuada, brinda un conjunto de ventajas, entre ellas: fomenta el aprendizaje autónomo y facilita el acceso a diversas plataformas virtuales y a una gama de libros virtuales; es flexible, puede utilizarse en el lugar de trabajo y en el tiempo disponible por parte del estudiante (Cabero Almenara, 2006; Esteban Rivera et al., 2020).
Las clases virtuales también se constituyen en un reto de adaptación, puesto que los estudiantes manifiestan: “[El reto] es adaptarme a una nueva realidad (…) Nosotros estábamos acostumbrados a estar en un salón de clases de forma presencial, donde los profesores podían revisarnos nuestras tareas ahí mismo” (EP-E1-L15-19). “Puedo decir que las clases virtuales no son iguales a las presenciales, son distintas. Hubo un cambio bastante radical, pues yo creo que deberíamos adaptarnos a esta modalidad de virtualidad, ya que la ciencia y la tecnología está en avance y auge” (EP-E2-L8-12).
Una de las facultades más impresionantes del hombre es la adaptación, dicha facultad fue puesta en práctica durante el aislamiento social por pandemia, puesto que en breve tiempo se transitó de la socialización con contacto físico a la socialización virtual. Sin embargo, la socialización virtual no es nuevo en el mundo, “en las nuevas sociedades de la información y el conocimiento, los jóvenes actuales desarrollan su propia intersubjetividad a través de otras dinámicas que no se encuentra únicamente en el mundo corpóreo (analógico), sino que también transitan ecosistemas digitales y virtuales (redes sociales)” (Pérez Velasco, 2021, p.5).
La educación virtual trajo muchas dificultades al estudiante, tal como expresan: “El cambio fue radical (…) En la virtualidad uno está en su hogar, ya no estás comunicándote con el colega así de lado a lado, o bien, lo que está haciendo no es observado” (EP-E5-L31-34). “En la virtualidad cada uno está en su casa y a consecuencia [de ella], la convivencia entre colegas ha disminuido en esa parte. No tanto que digamos, pero sí, en la virtualidad también poco este… favorece en ese caso ¿no? No es como el presencial, pero si tengo una buena convivencia” (EP-E3-L35-37). “El cambio seria pasar de lo presencial a lo virtual, porque antes las clases quizá eran un poco más vivas y con la virtualidad la convivencia se vio un poco afectada” (EP-E1-L15-18). “Aunque la pandemia nos haya privado de estar juntos y poder compartir momentos con mis colegas (…), la virtualidad nos abrió una nueva posibilidad de juntarnos (…) a través del lente de una cámara, pero aun estábamos juntos” (EP-E5-L36-42). “En parte me resulta un poco ventajoso porque me puedo comunicar con mis compañeros desde la comodidad de mi casa” (EP-E6-L3-5).
El ser humano es un ser social por naturaleza, siempre tiende a establecerse en grupos; el aislamiento social por la emergencia sanitaria limitó las interrelaciones físicas y contribuyó a masificar las interrelaciones virtuales que, de cierta forma mantuvieron a docentes y estudiantes “cerca”.
Digión y Álvarez (2021) manifiestan que las interacciones sociales en el aula virtual se produce entre estudiantes y estudiantes-docentes. La interacción entre estudiantes se concreta en los trabajos teóricos y prácticos en equipo. La Interacción estudiantes-docentes se da “mediante la comunicación sincrónica y asincrónica a través de chats, videoconferencias y foros de consultas para cada tema” (p.28).
En las clases virtuales floreció la amistad, se practicaron valores y afloraron sentimientos de alegría.
Al referirse a las interrelaciones en las clases virtuales, los estudiantes mencionan: “Desarrollamos la amistad (…) Aunque la pandemia nos haya privado de estar juntos esencialmente y poder compartir momentos con mis compañeros, considero que la virtualidad también nos abrió una puerta para eso, cómo estar a través de una plataforma virtual conectados, compartiendo nuestros trabajos, realizando actividades, etc.” (EP-E1-L36-42). “Creo que son los mismos que podría expresar de forma presencial, a excepción de no poderle dar un abrazo a un amigo o a una amiga, también el no poder saludarle con la mano” (EP-E1-L46-49). “Los vínculos que logré es la amistad (…), también un poco de confianza” (EP-E3-L52-53). “Logré establecer vínculos de amistad con algunos de mis compañeros, de igual manera pude tomar más confianza para interactuar con ellos” (EP-E6-L30-32). “[Surgió] el cariño amical (…), [cuando nos dejaban] trabajos, veíamos el modo de juntarnos y hacer las tareas, podíamos convivir e intercambiar ideas, chistes, alegrías, eso me emocionaba mucho. Es lo que siempre recordaré de mis tardes en la virtualidad” (EP-E5-L46-50).
La amenaza del COVID-19 puso de manifiesto la empatía en muchas personas, valor que también se percibe en los estudiantes durante las clases virtuales. Ante la inequidad de acceso a la cobertura de internet y a los equipos informáticos en los estudiantes, se puso de manifiesto la colaboración y solidaridad entre compañeros. Un informante refiere. “Podría decir que [desarrollé] la empatía, o sea, al momento de aconsejar a mis compañeros, escribirles un mensaje o llamarlos” (EP-E2-L47-51).
El confinamiento puede traer consigo depresión por falta de interacción en las personas que son innatamente sociables, por lo que realizar encuentros virtuales con compañeros de trabajo o amigos puede darnos una dosis de alegría y confianza. Así pues, un estudiante menciona: “Logré la confianza, la alegría” (EP-E3-L68) y “Siento alegría, ya que poder convivir con los demás me relaja y me distrae en el buen sentido de la palabra” (EP-E6-L35).
Estudios realizados por Campos Cornejo et al. (2020) y Hernández Rodríguez (2020) dan cuenta que los primeros meses de las clases virtuales por confinamiento social afectó el bienestar psicológico de los estudiantes, haciéndose evidente la intranquilidad emocional y ansiedades adicionales. Con el pasar del tiempo y al flexibilizarse las medidas de emergencia de emergencia sanitaria, las clases virtuales fueron espacios de alegría, tal como refieren los estudiantes:
Las clases virtuales se constituyen en un espacio para que los estudiantes introvertidos puedan expresar lo que siente y piensan, con confianza y sin miedo a ser juzgados.
Al respecto, los estudiantes mencionan: “Tengo una personalidad reservada y distante, pues, la virtualidad me ha ayudado bastante a desenvolverme con mis compañeros y con los docentes de cada área” (EP-E2-L21-24). “Siento miedo a la hora de participar, pero la virtualidad facilita que me exprese mejor y [con] fluidez” (EP-E2-L25-26). “Yo suelo desenvolverme mediante chats, o sea, por las redes sociales. No suelo entablar amistad, pero con mis colegas de grupo logré desenvolverme con fluidez e incluso contribuir académicamente” (EP-E2-L38-43). “Para mí la virtualidad favorece para establecer vínculos afectivos y profesionales” (EP-E2-L38-43). “Tomé más confianza al momento de interactuar con los demás, puesto que me resulta un poco difícil desenvolverme con fluidez en un entorno físico” (EP-E6-L19-22).
Los estudiantes que se ven limitados a interactuar de manera física encuentran en la virtualidad una oportunidad para la interacción, debido a que mantienen relativo anonimato (Markham, 1998).
El desenvolverse en un ambiente nuevo, no suele ser fácil, sobre todo si no se conoce al grupo social con el que se va interactuar. Las clases virtuales llevaron a los estudiantes y docentes a un nuevo escenario, tal como se refiere: “Cuando tú prendes tu cámara (…) los demás te están observando y si haces mal movimiento y ya pues, este, te da tal vez la nerviosidad y no te sientes tan cómoda” (EP-E3-L41-45). “Siento una inseguridad cuando el docente me pide encender la cámara y es dificultoso por mi personalidad reservada, pero puede hablar con normalidad mediante el audio” (EP-E2-L31-34). “Honestamente me resulta incómodo, pues me siento un poco observada y eso no me gusta en lo absoluto” (EP-E6-L25-26). “Siento confianza al participar y mostrarme en cámara, en ocasiones tengo miedo a equivocarme y eso me hace quedarme callada” (EP-E7- L31-33).
Existen estudiantes universitarios que se sienten inseguros, nerviosos al momento de encender sus cámaras durante las clases virtuales. Pero esta situación no es solo en la UNHEVAL, también lo es otras universidades, tanto nacionales como extranjeras. Sepúlveda (2021), ante la interrogante: ¿Por qué los estudiantes no encienden sus cámaras?, considera los siguientes factores: a) conexiones a internet inestables que impiden encender las cámaras; b) la vergüenza de los estudiantes a mostrar un espacio personal; c) miedo de que el video se replique en redes sociales; y d) el asunto de forma: la virtualidad agota.
Efectivamente, hay algunos estudiantes que no tienen temor de mostrarse al público, pero que se ven limitados por la deficiente conectividad. Así refieren: “Al encender la cámara no me siento incómodo, pero lastimosamente no puedo hacerlo por la calidad del internet (…). [Al] encender mi cámara, los datos y los megas se gastan más rápido, y eso causa que se haga más lento, pero normalmente no tengo ningún problema con desenvolverme con la cámara prendida” (EP-E1-L25-32). “El mayor problema el internet, muchas veces tenemos una conectividad de internet deficiente o que no abastece para poder desarrollar las clases con normalidad” (EP-E1-L8-11). “La falta de cobertura si me dificultó en las sesiones (…), se va la cobertura y pierdes lo que estás escuchando (…). A veces cuando estás en clases se te va y ya no puedes ingresar por la cobertura” (EP-E3-L14-21). “El mayor inconveniente que tuve fue con el internet ya que este es deficiente, como vivo en el campo la señal no llega bien” (EP-E2-L15-17). “Las desventajas es que cuando vivimos en un lugar, este, lejano pues no hay cobertura” (EP-E3-L7-8). “El mayor problema fue la conectividad a internet, ya que sin ella no podíamos desarrollar la clase correctamente ni mucho menos poder interactuar” (EP-E5-L8-11).
La falta de cobertura es uno de los problemas más frecuentes en la educación virtual, generalmente va relacionado con la ubicación geográfica, cuanto más alejado de la ciudad se está o cuando la morfología es accidentada, la señal de internet es lenta, escasa o simplemente se carece de este servicio.
La económica es otro factor a tener en cuenta en el desarrollo de las clases virtuales porque está vinculada a la posesión de equipos y conectividad a internet. En el Perú, según la Encuesta Nacional de Hogares al 2019, solo el 32,1% de los hogares cuenta con una computadora o laptop y solo el 35,9% cuenta con acceso a internet fijo (El Comercio, 2020).
El desarrollo de las clases virtuales sincrónicas fue una experiencia nueva, pero el hecho de permanecer sentados por varias horas frente al computador o celular atentos a la clase, provocó en los estudiantes problemas físicos y psicológicos. Aquí algunos testimonios: “Respecto a la salud me suelo estresar, hasta incluso deprimir y físicamente me duele mucho la columna” (EP-E2-L27-28). “Los trabajos o estar en casa es estresante y como vivo en el campo con mis padres me distraigo” (EP-E5-L6-7).
Al permanecer sentados mirando fijamente la pantalla del computador o el celular por tiempo prolongado implica un mayor riesgo enfermedades físicas y psicológicas.
En dos años el COVID-19 ocasionó más de cinco millones de víctimas mortales. Los seres humanos se vieron en la necesidad de mantenerse aislados, el teletrabajo y las clases virtuales fueron formas de evitar contactos físicos. Al respecto los estudiantes expresan: “Me sentí bien con respecto a las clases virtuales, ya que me dio tranquilidad tener cerca a mi familia y no exponerme ante el virus” (EP-E5-L3-5). “Me siento identificado, con confianza y seguro” (EP-E4-L55-56). “Me siento bien, tranquilo, porque de alguna u otra manera estoy más cerca mi familia. Me permite poder estar junto ellos y a la vez (…) desenvolverme mejor” (EP-E1-L3-5).
La tranquilidad de los estudiantes está asociado a la certeza de participar en las clases de manera segura, evitando las aglomeraciones y los contagios del COVID-19.
El aula de clase es un espacio de convivencia entre los miembros de la comunidad educativa. En el aula se establecen procesos de comunicación, se practican valores, actitudes, roles, status y poder, también se expresan sentimientos (Malagón Buitrago, Mateus Gómez y Gómez Carrillo (2016).
La convivencia física entre estudiantes y estudiantes-docentes a la que se estaba acostumbrado en el aula de clases, se vio afectada por el paso obligado y de emergencia a la virtualidad, como una medida para evitar los contagios del COVID-19. En todo este proceso, las tecnologías de informática y comunicación (TIC) jugaron un rol de suma importancia; pero a la vez, la virtualidad despersonalizó la comunicación, afectando a las relaciones interpersonales. Similares resultados obtuvieron Morán-Franco y Vasconcellos-Canales (2021). El estudio de Çimen y Hangül (2021) reafirma que quienes crecen en su entorno digital son introvertidos y asociales, pero seguros de su persona, creativos y tienen éxito en la clase.
El presente estudio resalta que en las clases virtuales también floreció la amistad, se practicaron valores y afloraron sentimientos de alegría. Estos resultados reafirman lo hallado por Troya Alvarado (2021), quien concluye que no obstante algunas repercusiones negativas que pueden tener las TIC, las redes sociales y la virtualidad en general, se constituyen en una opción para que los estudiantes se relacionen en línea e intercambien intereses y actividades en común, basados en la amistad. En esta línea, Tineo Morales (2021) afirma que a pesar de la distancia y la falta de contacto físico en el contexto virtual, no se vio afectado el respeto y cariño entre estudiantes y profesores. Sin embargo, no es igual desarrollar sesiones de aprendizaje de manera presencial con relación a sesiones a través de los entornos virtuales de aprendizaje. En las sesiones presenciales se “siente más cerca” al estudiante, se le habla directamente e incluso hay muestras de mayor afecto.
El desarrollo de las clases virtuales sincrónicas obligó a estudiantes y profesores a permanecer muchas horas sentados, atentos a la pantalla del computador o celular, ocasionándoles enfermedades físicas y psicológicas. Al respecto, Arias Arias, Armas Erazo, Arévalo Peruano y Andrade Calle (2021) concluyen que los estudiantes al estar expuestos a movimientos repetitivos desarrollan afecciones físicas como fatiga ocular, dolores de cabeza, dolores de espalda, dolores estomacales y trastornos psicológicos: insomnio, depresión y ansiedad.
El uso del Moodle y aplicativos de videoconferencias, como medios exclusivos para desarrollar actividades de aprendizaje con los estudiantes de la Escuela Profesional de Ciencias Histórico Sociales y Geográficas, en la Universidad Nacional Hermilio Valdizán de Huánuco, Perú, “transportó” a estudiantes y docentes a interactuar en el mundo virtual. En este mundo virtual, tal como en su momento expresaran Hopenhayn (2003) y Sandoval Forero (2007), se modificaron la sensibilidad de los estudiantes, la concepción del mundo, la noción de tiempo y espacio y, sobre todo, la interrelación con los otros.
Los primeros meses de clases virtuales por COVID-19 fueron difíciles para docentes y estudiantes, sobre todo en el proceso de interacción social. No fue fácil interactuar con personas que estaban tras los nombres que figuran en las pantallas de la computadora. No era habitual que los estudiantes enciendan sus cámaras, las comunicaciones eran básicamente mediante mensajes de texto o por audio. Con el pasar de los meses se fueron adaptando a esta nueva forma de interrelación social, algunos estudiantes empezaron a mostrarse en cámara y paulatinamente fue surgiendo la amistad, empatía y confianza entre personas que, incluso, nunca se habían visto en persona. A pesar de las adversidades por las brechas digitales existentes se fortalecieron valores y actitudes que contribuyeron a construir espacios virtuales de convivencia pacífica, basadas en el compañerismo.
En el escenario de los dos últimos años caracterizado por el teletrabajo y clases virtuales (Esteban Rivera, Rojas Cotrina y Callupe Becerra, 2021) y de cara al futuro escenario de clases semipresenciales y a distancia virtual, queda pendiente cerrar las brechas digitales y fortalecer las competencias docentes para afianzar la convivencia pacífica en las comunidades virtuales sustentadas en el respeto, equidad y desarrollo integral de los ciudadanos.
Como citar:: Esteban Rivera, Edwin Roger; Alvarado-Nazario, Chabeli Vianca; Fretel-Ríos, Henryck Johann; Vela-Jaimes, Gianella Zarai. (2022). Convivencia en las clases virtuales durante confinamiento por covid-19: una mirada desde los estudiantes universitarios. Telos: Revista de Estudios Interdisciplinarios en Ciencias Sociales, 24 (3), Venezuela. (Pp. 551-565).


