Resumen: Actualmente, el sector de la confección de prendas de vestir enfrenta importantes retos de calidad, productividad y competitividad, tanto a en el ámbito local como en el internacional. El proceso de corte de tela se ha convertido en un área crítica cuando las MiPyME de confección buscan aumentar su participación en el mercado. Hay disponibilidad de máquinas automáticas para el extendido y corte de tela, pero a gran escala y con altos costos de adquisición y mantenibilidad. El presente artículo describe el proceso de desarrollo de un novedoso sistema automático para extendido, sujeción y corte de tela, basado en la metodología design thinking, dando respuesta a la necesidad de optimización de espacio, reducción de costos e incremento de la seguridad de las personas. Los prototipos físicos y virtuales permitieron probar las ideas de diseño preliminar. Se utilizaron herramientas como AMEF y métodos ponderados para la consolidación del diseño final del sistema.
Palabras clave: sistema CNCsistema CNC,corte de telacorte de tela,desarrollo tecnológicodesarrollo tecnológico,design thinkingdesign thinking.
Abstract: Nowadays the clothing industry is facing major quality, competitiveness and productivity issues, locally and internationally; the fabric cutting process has become a critical area as to seek for to improve the marketing participation of small and medium size factories. There are spreading and cutting machines in the market; however, they are very big and expensive, hard to obtain, install and maintain. This article describes the process of development of an automated system for fabric spreading, holding and cutting using the "Design Thinking" methodology, looking to optimize the space, safety and production cost. Virtual and physical prototyping allowed us to test the preliminary ideas for the machine, using tools as FMEA and Weighted Method for Selection of Technologies, in order to concrete the final design.
Keywords: CNC system, fabric cutting, technological development, design thinking.
Artículos
Aplicación de metodología design thinking en el desarrollo de cortadora automática CNC para MiPyME de confección
Application of "design thinking" methodology in development of CNC automatic cutter for MiPyME confection factories
Recepción: 27 Diciembre 2018
Aprobación: 30 Marzo 2019
Publicación: 09 Mayo 2019
El desarrollo tecnológico es indudablemente un camino para que las empresas del sector puedan enfrentar los cambios, además de mejorar la capacidad de producción, reducir costos y mejorar la calidad. Muchos estudios empíricos señalan que la tecnología tiene efectos positivos en la gestión empresarial [1]. Las empresas que se interesan por el progreso tecnológico tienen más posibilidades de capturar nuevos mercados con mayores ventajas competitivas, lo que facilita apartar a su competencia, destacándose en la calidad de sus productos y en mejores precios [2], pero, lo más importante, ofrece una propuesta de valor al mercado.
El proceso dinámico que se ha dado en los últimos años en materia económica, política, social, cultural y tecnológica, consistente en la creciente comunicación entre los distintos países, ha permitido la interacción entre mercados, obligando a los diferentes sectores de la economía a producir bienes y servicios de excelente calidad y con alto valor agregado, basados en la implementación de nuevas tecnologías, nuevas estrategias de mercado y diseños innovadores.
El sector de la confección, por su parte, ha realizado contribuciones a la modernización, a la tecnología y al empleo, por esto se ha considerado un dinamizador de la economía del país, además de consolidarse como una de las actividades más antiguas en el desarrollo industrial en el ámbito mundial y nacional [3]. Este sector en Colombia ha tenido éxito en mercados extranjeros por la calidad de sus productos, pero aun así debe superar barreras relacionadas con el atraso tecnológico [4].
El sector textil en Caldas tiene como reto desarrollar y comercializar productos y servicios de valor agregado, para capturar nichos de mercado especializados que permitan "descomoditizar" el sector y que este sea competitivo [4]. La gestión y la innovación tecnológica son indispensables para el desarrollo de las organizaciones de clase mundial.[5].
Considerando que el desarrollo tecnológico es el camino para aumentar la competitividad, la empresa Indecon S. A. S., ubicada en el municipio de Riosucio, Caldas, realizó un análisis de los procesos de la empresa aplicando herramientas de la manufactura esbelta e ingeniería de métodos, como son el mapa de flujo de valor y el estudio de tiempos, con el fin de identificar la duración del tiempo de operación, las actividades que no agregan valor al producto y generan desperdicios, además de reconocer los cuellos de botella que limitan la capacidad de la empresa. De esta manera el proceso de corte fue reconocido como la actividad con mayores demoras, lo que ocasionaba retrasos en las demás actividades de producción. Posteriormente se identificaron alternativas para el desarrollo tecnológico de este proceso, orientadas a incrementar su productividad y calidad, así como la seguridad para el operario.
Por consiguiente, se decidió desarrollar una alternativa tecnológica para reducir la intervención humana en el proceso de corte y avanzar a procesos automatizados. El control numérico computarizado CNC es la tecnología que más se ajusta a las necesidades de la empresa, pues garantiza la reducción del número de piezas con defectos de producción, reduce el desperdicio y aumenta la capacidad productiva de la empresa; además impacta positivamente las microempresas de confección de la región que presentan las mismas dificultades en el proceso de corte.
La tecnología CNC (control numérico computarizado) inició su desarrollo desde 1949 por la empresa Parsons Corporation y hasta 1953 se presentó la primera máquina de control numérico computarizado [6]. Una vez el sistema CNC fue posicionado las grandes industrias comenzaron a implementarlas, pero por sus altos costos ha impedido que esta tecnología pueda ser implementada en pequeñas y medianas empresas. En la industria textil (fabricación de telas) no ha sido necesaria la implementación de esta tecnología, pero la industria de la confección (fabricación de prendas) requiere con urgencia la implementación de sistemas CNC, ya que las prendas varían en forma y dimensiones [7]. En la industria de la confección existen a su vez desafíos específicos para el control CNC; sin embargo, los productores de maquinaria se han centrado principalmente en dos aspectos del proceso: el extendido y el corte de telas [6],[7]
Para este desarrollo tecnológico se aplicó la metodología design thinking o pensamiento de diseño, con el fin de obtener un producto ajustado a las necesidades de las empresas, las microempresas de confección y demás grupos de interés, además de aportar al desarrollo tecnológico del país, con la aplicación de técnicas innovadoras que impulsen al sector productivo para ser más competitivos y ofrecer procesos sofisticados en los productos que se llevan al mercado.
El proceso design thinking (DT) fue planteado a finales de los 80 por David Kelley, y más adelante fue conceptualizado y masificado por Tim Brown, cofundador y presidente de la empresa Ideo [6]. Esta metodología permite desarrollar productos basados en las necesidades del usuario final, con el fin de obtener productos funcionales para solucionar necesidades reales del mercado.
La metodología ha sido utilizada en diferentes áreas del conocimiento, desde la gestión estratégica y desarrollo de políticas públicas hasta el desarrollo de proyectos de base tecnológica. Para este último la herramienta design thinking ha sido adaptada por el sistema de investigación y desarrollo tecnológico SENNOVA del Servicio Nacional de Aprendizaje SENA Colombia (ver figura 1), para el desarrollo de proyectos innovadores de base tecnológica.
Esta adaptación conserva las fases propuestas por la metodología original, desarrolladas en 11 actividades que deben ser llevadas a cabo en equipo; si no se obtienen los resultados esperados en alguna de las etapas, se regresa a la anterior convirtiéndose en un proceso iterativo hasta obtener resultados satisfactorios; de esta forma se garantiza que el proceso de materialización de las ideas innovadoras finalice con un prototipo funcional que pueda ser validado por el usuario final.
La metodología para el desarrollo de proyectos (design thinking) se describe a continuación:
Cada proyecto de base tecnológica desarrollado con esta metodología puede ejecutar solo los pasos que considere necesarios para el logro de los objetivos planteados en la formulación del proyecto.

Esta herramienta es utilizada generalmente en procesos de diseño de ingeniería; permite evaluar los aspectos más importantes para determinar algunos de los caminos que se deben evitar durante un proceso de desarrollo.
En el proceso de diseño, generalmente en la etapa de diseño conceptual, se presentan diferentes alternativas de solución, las cuales deben ser evaluadas con base en criterios establecidos a los que se les da un peso porcentual de acuerdo con su valoración. Los elementos que deben estar presentes son:
Alternativas: Se debe disponer de 3 a 6 alternativas cuyas características difieran una de la otra.
Criterios: Estos se definen de acuerdo con las alternativas seleccionadas y se establece la ponderación relativa entre ellos.
Luego de determinar las soluciones posibles y los criterios de evaluación, se realiza la valoración de cada una de las soluciones, como se muestra en la tabla 1 asignando un peso de acuerdo con la efectividad de la solución.
Posterior a esto se realiza la suma de los valores de cada criterio, se adiciona una unidad para evitar que queden valores nulos, luego se calculan los valores ponderados para cada uno. Finalmente se obtiene una tabla de resultados o conclusiones (ver tabla 2), donde se define cuál es la mejor alternativa de solución.

Este instrumento es una técnica que tiene sus orígenes en la industria aeroespacial y defensa norteamericana. Es utilizado para reconocer y evaluar las fallas potenciales de un producto, proceso o diseño y sus efectos, con el fin de identificarlos y reducir o eliminar las probabilidades de falla [9].
El AMEF se utiliza para identificar los posibles fallos de diseño, manufactura y ensamble que puedan afectar el proceso de producción. En primer lugar, se identifican los componentes del diseño a evaluar, luego se plantea la posible falla, se describen los efectos potenciales y se evalúa de acuerdo con la severidad del fallo (ver Tabla 3).
Segundo: se describe la posible causa del fallo y se evalúa la ocurrencia; cada una de estas oscila entre un rango de probabilidad de falla (ver tabla 4). Tercero: se describen los controles preventivos y los controles de detección actuales (ver tabla 5). Cuarto: se calcula el número de prioridad de riesgo (NPR) para definir medidas para el manejo adecuado de los riesgos (ver tabla 6).
El diseño asistido por computador y el análisis de elementos finitos son soluciones utilizadas para modelar y simular piezas y ensamblajes en 3D, ampliamente empleadas en la industria. Estos programas forman parte de un desarrollo tecnológico computacional y asisten en la creación, modificación y optimización de un diseño; normalmente se utilizan dentro del proceso de ingeniería. Con el análisis de elementos finitos se puede predecir los efectos físicos de una amplia gama de variables sobre diferentes tipos de materiales.
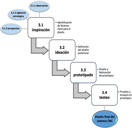
Siguiendo el proceso de design thinking o pensamiento de diseño, fue posible obtener el diseño final de un sistema automático para extendido y corte de tela. Para el análisis del estado actual de la actividad de corte en las empresas de confección, se tomó como caso de estudio la empresa Indecon S. A. S., ubicada en el departamento de Riosucio, Caldas. El proceso de desarrollo tecnológico se llevó a cabo en cuatro etapas (ver figura 2):

Durante esta etapa se llevó a cabo una investigación para identificar factores clave orientados a encontrar una solución tecnológica al problema identificado, facilitando la comprensión sobre el desafío de innovación y desarrollo que debía abordarse, así como de los requerimientos y restricciones de las partes interesadas en dicho proceso, como son la empresa Indecon S. A. S., los empleados, los proveedores, los clientes, microempresas del sector confección de la región, la comunidad y el entorno. Se desarrollaron tres actividades: observación, vigilancia tecnológica y prospectiva.
Con el fin de obtener información sobre la situación actual del proceso de corte, punto neurálgico de las microempresas de confección, se realizó una inmersión en el área de corte de la empresa Indecon S. A. S., con el fin de evaluar aspectos que fueran susceptibles de mejora a través de soluciones tecnológicas. Se identifican las expectativas que la gerencia tiene sobre el desarrollo tecnológico y comercial de la empresa, así como el contexto, los requerimientos de calidad, eficiencia y productividad necesarios para alcanzar los niveles de competitividad y de crecimiento esperados.
Teniendo en cuenta que se requería obtener información de alto impacto sobre soluciones tecnológicas existentes para el extendido, sujeción y corte de tela, en los frentes tecnológico, comercial y normativo, se identificaron fuentes de información primaria y secundaria para tal fin, permitiendo incorporar nuevos conocimientos, anticipar cambios, disminuir riesgos, capitalizar oportunidades y determinar líneas de acción.
Para comprender e identificar las prácticas y tecnologías actuales y emergentes que están impactando el sector de la confección, específicamente de vestidos de baño, se consultó con asesores técnicos profesionales, empresarios y expertos del sector, que, adicional a la bibliografía disponible, permitieron la identificación de factores que aportarían al mejoramiento de la competitividad a través de la diferenciación.
Se definió el diseño preliminar tomando como base la información recolectada en la etapa de inspiración, para obtener así un diseño orientado a resolver necesidades identificadas. En el proceso de ideación se aplicaron herramientas con las cuales se identificaron y analizaron problemas de diseño, para generar alternativas de solución que pudieran ser implementadas en el desarrollo tecnológico, como son el método ordinal corregido de criterios ponderados, el análisis de modo y el efecto de falla, diseño asistido por computador.
Para la clasificación y evaluación de técnicas y tecnologías actualmente usadas para el corte de tela, se aplicó el método ordinal corregido de criterios ponderados. Primero, se realizó una clasificación de tecnologías encontradas en la actividad de vigilancia estratégica por tipo de tecnología (ver tabla 7).

Se elaboran las tablas de evaluación de peso específico para cada uno de los diecisiete factores o criterios seleccionados, donde cada criterio se confronta con los criterios restantes y se asignan valores. En la tabla 8 se describe el análisis del criterio "costos de producción".
La herramienta AMEF para análisis de modo y efecto de falla es aplicada durante la etapa de ideación, a fin de identificar y minimizar los posibles fallos de diseño de los componentes del sistema automático CNC, y así validar y mejorar la idea de desarrollo tecnológico.

El diseño preliminar de un sistema automático para sujeción, extendido y corte de tela, se divide en componentes, analizando la manera en que cada uno de ellos va a operar. Una vez segmentado el diseño, y con el esquema preliminar de operación, se analiza cada una de las características y funciones que llevarán a cabo para determinar cuáles son los posibles fallos que puede presentar el sistema, identificando causas y efectos, y desde los puntos de vista de funcionamiento, materiales, seguridad e interacción con otros sistemas o componentes. Se realiza la calificación considerando la detección, severidad y ocurrencia de los modos de falla, y con base en la calificación global se determina si el diseño es aceptable o requiere intervención.
Una vez realizadas las modificaciones requeridas, se lleva a cabo un nuevo proceso de análisis con AMEF y se repite el ciclo hasta obtener un nuevo NPR (número prioridad de riesgo) aceptable de acuerdo con la tabla de criterios establecida. Se clasifican los riesgos de mayor a menor por su NPR, identificando si son de alto, medio, bajo riesgo.
Ya clasificadas las fallas de acuerdo con su NPR, se establece un plan de acción para tomar las medidas correspondientes para el manejo adecuado de los riesgos.
Para la definición del diseño y generación de planos preliminares, se utilizó el software CAD para modelado mecánico en 2D y 3D SolidWorks, en el cual se realizó la validación de los cálculos correspondientes para determinar las dimensiones adecuadas de los componentes con base en las condiciones de resistencia requeridas.
Para la elaboración de los prototipos se tienen en cuenta los factores críticos que deben ser evaluados en cada uno de los componentes identificados como los más relevantes para verificar su funcionalidad. Para esto es necesario materializar estas ideas a partir de la fabricación de los componentes que requieren ser clarificados y refinar las características técnicas de cada pieza, componente o equipo que hará parte del producto final.
En esta fase del proyecto se utilizó software de diseño para desarrollar la mesa de vacío y el cabezote de corte como módulos preliminares del equipo; a partir de estos modelados se desarrollaron procesos de fabricación como el corte láser, mecanizado CNC, uso de herramienta de taller y procesos de soldadura, para su fabricación. Asimismo, se desarrolló el prototipo de la extendedora, pero a diferencia de los componentes mencionados anteriormente, este se mantuvo como prototipo virtual en el software licenciado Solidworks 2013, teniendo en cuenta la complejidad de los procesos de fabricación. Allí se utilizó la técnica de análisis de elementos finitos, para realizar el análisis estructural de las piezas, identificar deformaciones, desplazamientos que llevaran a modificar los diseños antes de su fabricación.
Las pruebas y ensayos en los prototipos fabricados se llevaron a cabo secuencialmente y los resultados obtenidos se utilizaron para ajustar los diseños y modificar los prototipos hasta obtener los resultados esperados.
Para cada prueba, el equipo de trabajo elabora el plan de la actividad determinando el objetivo de la prueba, fechas de realización y necesidad de espacios, materiales, herramientas, personas y equipos de control.
Durante la prueba se recolectan datos de la actividad, se toman evidencias fotográficas y se registran los resultados, realizando los ajustes necesarios cuando sea requerido. Posteriormente, se elabora un informe de la prueba consolidando el proceso realizado, generando conclusiones y determinando si es necesario realizar una nueva prueba con modificación de condiciones.
Durante las actividades de observación, vigilancia estratégica y prospectiva, se identificaron y priorizaron factores relacionados con las necesidades de la empresa y de la región, los conceptos de tipo técnico y de diseño relevantes en el uso de tecnologías para corte de tela y las tendencias en el mercado de la tecnología textil (ver tabla 9).

Las fuentes de información consultadas para la actividad de vigilancia tecnológica fueron estudio de la técnica, análisis de oferta comercial sobre maquinaria existente, asistencia a ferias y visitas industriales, búsqueda tecnológica de patentes y asesoría técnica especializada.
Al analizar el área de corte de la empresa Indecon S. A. S., caso de estudio de esta investigación, se observó que el alto contenido de labor manual en las operaciones afecta la precisión al momento de extender y de cortar la tela, con fatiga excesiva en los operarios generando imprecisiones que redundan en altos tiempos de ciclo y frecuente reproceso de piezas en el área de confección por prendas mal cortadas, adicional al riesgo de accidentalidad inherente a la actividad manual de corte.
Frente al análisis de conceptos técnicos y de diseño, se evidenció que los equipos automáticos existentes para extendido y corte de tela se comercializan de manera independiente, son de alto costo, de grandes dimensiones (entre 8 y 40 metros de longitud), lo que los hace inoperables en pequeñas plantas de producción. Además, son equipos importados que requieren personal especializado para su intervención y mantenimiento, algunos de los repuestos son de difícil consecución. Cada fabricante desarrolla su propio cabezote de corte, lo que limita la portabilidad entre marcas del mecanismo cortador.
Con el uso del método ordinal de criterios ponderados se evaluó, para el sistema de corte, cada alternativa de solución con el peso específico obtenido por cada criterio, para obtener la tabla comparativa de criterios evaluados, la cual permitió concluir e identificar las alternativas con mayor peso (ver tabla 8).
Con base en lo anterior, se determinó el desarrollo de una máquina controlada por CNC con corte por cuchilla alternante, ya que otras técnicas de corte no son aplicables debido a las características físicas de la licra.
No fue necesario realizar la evaluación de alternativas de solución para el sistema de extendido, ya que durante la fase de investigación se encontró que las máquinas para extendido de licra solo trabajan con alimentación positiva de la tela (el rollo se hace girar apoyado sobre una banda, para mantener constante la velocidad tangencial), siendo ésta la mejor opción. Asimismo, la técnica de fijación por vacío para el sistema de sujeción de la tela es la más adecuada para tela licra, ya que estabiliza su relajación durante el proceso de extendido.
Finalmente, se obtuvo el diseño preliminar del sistema automático, el cual es controlado por CNC, para el extendido, sujeción por vacío y corte de tela licra por cuchilla alternante (ver figura 3). La máquina consta de cuatro módulos principales:

El módulo de vacío integrado por una bomba de vacío, con capacidad suficiente para sostener la tela, una mesa de vacío donde se posicionan un grupo de cepillos sobre los que reposa la tela que se va a cortar, y una estructura que compone el cuerpo de la máquina y contiene la caja de vacío.
El módulo de extendido es la parte de la máquina que extiende la tela sobre la superficie de corte, se compone de bandas de desenrollado que se encargan de sostener y desenrollar la tela. Este sistema es de alimentación positiva, por lo que el rollo se mueve por la acción de una banda sobre la superficie exterior del rollo, lo que permite controlar mejor la tensión y la velocidad tangencial de la tela. El concepto funcional para el desplazamiento de la tela durante el extendido es innovador, pues es menos complejo que los sistemas comerciales.
El módulo de corte integrado por el cabezote cortador que se desplaza sobre la mesa de vacío se encarga de posicionar la cortadora en los puntos adecuados listados en el archivo de corte. Se utilizó un equipo comercial con una cuchilla de 4 pulgadas de longitud, que se encuentra instalada sobre el cabezote cortador.
El módulo de control que permite la gobernanza de la máquina, el software de control, opera bajo los parámetros y condiciones de cualquier sistema CNC estandarizado bajo la norma NIST RS274-NGC V3, para sistemas de código abierto. Se procede de acuerdo con los flujos convencionales para planeación y ejecución de corte de telas en la industria de la confección, como sigue:
Determinación de las necesidades de corte.
Creación de los patrones en un sistema CAD de patronaje.
Transferencia de los patrones a un sistema de optimización de corte de patrones. Generación de un archivo de corte tipo PLT, GBRL, GERBER o ISO.
Procesamiento del archivo PLT para generar el programa CNC mediante software desarrollado a medida para tal objetivo
Transmisión del archivo de corte a la máquina automática
En la figura 4 se muestra la evaluación inicial y final de NPR para doce modos de falla identificados en los componentes de mesa de vacío, mediante el análisis de modo y efecto de falla (AMEF), análisis que permitió refinar el diseño, con base en los posibles fallos detectados.

Para iniciar el proceso de materialización de la solución planteada, el equipo de trabajo definió elaborar prototipos para cada uno de los cuatro módulos: vacío, extendido, corte y control.
La fabricación del prototipo para el módulo de vacío se realiza en dos fases: la primera, prototipo virtual para hacer justes al diseño elaborado en CAD mientras se van determinando las variables de caudal, potencia y velocidad de vacío (ver figura 5). La segunda, prototipo físico utilizando materiales disponibles en el medio, como son: Aspiradora Lux (Electrolux) D-333 1000W 38 l/seg 31 Kpa, diámetro de succión 38 mm, mesa para vacío de 0,9 x 0,9 m, con separación de 0,015 m, lámina de polietileno de 0,6 mm, licra poliéster, celda de carga 0-5 kg con visualizador digital, cuchilla 4" de longitud, cepillo con cerdas plásticas 95 x 190 x 40 mm.

Las pruebas con el prototipo para el módulo de vacío llevaron a redimensionar el sistema de succión para satisfacer las necesidades técnicas del modelo a escala final. El valor de prueba del prototipo fue de 38 l/seg y la necesidad final obtenida de los ensayos fue de 120 l/seg.
Para el módulo de extendido se elaboró un prototipo virtual (ver figura 6), sobre el cual se evaluaron las características clave, que permitieron la consolidación del diseño frente a los requerimientos técnicos emanados de la fase de ideación, para pasar a construir el prototipo funcional, logrando así disminución en tiempo y costos.

En el prototipo virtual de extendido se llevaron a cabo simulaciones de carga, análisis de vibración y determinación de las velocidades de operación de los rodillos. De los resultados obtenidos se ajustaron los diseños ya que el sistema presentaba cabeceo lateral por tener tracción en uno de los lados (las extendedoras comerciales tienen tracción a ambos lados).
Para la fabricación del prototipo del módulo de corte (ver figura 7), se modifica la mesa de vacío adicionando un puente, del que se suspende la máquina cortadora, para mejorar la lectura de la celda de carga y reducir la fricción simulando las guías lineales que se utilizarán en la mesa final, mediante un patín provisto de rodamientos.

Con el prototipo para el módulo de corte se pudo constatar la fuerza requerida para la entrada de la cuchilla y para el corte, operando la cortadora de manera continua. Se obtuvo una fuerza necesaria de corte de 5 newton.
El prototipo para el módulo de control (ver figura 8) se materializa con elementos disponibles en el medio, integrando motores, drivers y controles electrónicos que sirven para poner a prueba el programa de comunicaciones diseñado a la medida, y que gobernará posteriormente la acción de los módulos de corte, vacío y extendido del sistema automático.

A través del prototipo de control fue posible poner en funcionamiento un sistema CNC de 4 ejes reales basado en GRBL (CNC de código abierto). El software para control de la máquina, hecho a la medida, se desarrolló en lenguaje Visual Basic.net en el entorno Visual Studio 2017 (ver figura 9).

La utilización de los prototipos mencionados permitió al equipo de trabajo materializar la idea de desarrollo tecnológico de manera rápida, de modo que se concretó una primera versión básica del sistema automático para sujeción extendido y corte de tela y por módulos de operación (ver figura 10). Esto confirmó la viabilidad de los conceptos tecnológicos abordados durante el diseño preliminar e incluso la adición de elementos que no fueron considerados inicialmente, con el fin de mejorar y superar la expectativa de funcionamiento del prototipo funcional.

La visualización tridimensional y la simulación dinámica permitieron al equipo de trabajo obtener una visión general e identificar fallos potenciales que llevaron a modificaciones del diseño preliminar.
Como resultado de esta investigación se ha desarrollado un prototipo funcional de una máquina automática con bajo consumo de energía y de bajo costo de fabricación, que combina mecanismos para el extendido, la sujeción y el corte de tela licra, gobernada mediante control numérico computarizado, complementando la oferta actual de maquinaria especializada de alto costo.
El prototipo desarrollado aporta a la reducción del tiempo de corte desde un 30 %, el requerimiento de consumo energético es menor a 5 Kv/hra, con una ocupación de área de menos de 16 m2. Se implementa electrónica de uso común y software de código abierto, así como el uso de materiales comerciales, facilitando la mantenibilidad de la máquina.
De esta manera, se pone a disposición de Indecon S. A. S y del mercado una solución tecnológica integrada que resuelve las limitaciones en tamaño, capacidad y practicidad de los pequeños y medianos productores de confecciones, creando un nuevo paradigma en cuanto a la mejora tecnológica, generando empatía con el personal operativo al considerar sus condiciones mínimas de salud, seguridad y competencias necesarios para un desempeño eficiente de un proceso automatizado de corte.
Con la aplicación de la metodología design thinking durante el proceso de desarrollo tecnológico, fue posible analizar de manera holística las perspectivas del entorno empresarial y académico, expertos del sector industrial y colaboradores de la empresa Indecon S. A. S, con el fin de materializar un prototipo funcional innovador de base tecnológica, obteniendo resultados satisfactorios para las partes interesadas en este proyecto.
El proyecto se desarrolló dentro del marco de la convocatoria SENA, fomento de la innovación y el desarrollo tecnológico en las empresas, a partir de la Estrategia Sennova, Tecnoparque Nodo Manizales, Instructores y aprendices Sena Regional Caldas













