RESUMEN:
El propósito de este artículo fue analizar los factores determinantes del impacto financiero de la pandemia sobre las mipymes de Colombia, mediante un análisis de indicadores financieros de facturación, rentabilidad y liquidez de 1498 mipymes de este país, en diferentes regiones y sectores económicos. Para ello se utilizó la metodología de ecuaciones estructurales, a partir de información del Observatorio Iberoamericano de la Mipyme 2020-2021. El estudio presenta evidencia a favor de que factores tales como el cambio de condiciones comerciales de los clientes, la innovación organizativa y la posición competitiva de las empresas explican el impacto financiero de la pandemia generada por el Covid-19 sobre las mipymes en Colombia que lograron sobrevivir a esta coyuntura, al no ser relevantes la afectación de las condiciones comerciales de los proveedores y de financiación, y la innovación en productos y procesos.
JEL classification:C55, L23, M41, G32.
Palabras clave: Condiciones comerciales, finanzas, innovación, posición competitiva.
ABSTRACT: The purpose of this article was to analyze the determinants of the financial impact of the pandemic on Colombian MSMEs, through an analysis of financial indicators of billing, profitability and liquidity of 1,498 Colombian MSMEs from different regions and economic sectors. For this, the structural equations methodology was used, based on information from the Ibero-American Observatory of MSMEs 2020-2021. The study presents evidence in favor of factors such as the change in commercial conditions of clients, organizational innovation and the competitive position of companies explain the financial impact of the Covid-19 pandemic on MSMEs in Colombia that managed to survive this situation, not being relevant the affectation of the commercial conditions of the suppliers and of financing, and the innovation in products and processes.
Keywords: Commercial conditions, competitive position, finance, innovation.
Artículos de investigación
Determinantes del impacto financiero de la pandemia sobre las mipymes de Colombia*
Determinants of the financial impact of the pandemic on MSMEs in Colombia
Recepción: 04 Julio 2022
Aprobación: 25 Noviembre 2022
Publicación: 01 Abril 2023
La declaratoria de la pandemia por parte de la Organización Mundial de la Salud (OMS), debido al coronavirus SARS-CoV-2, trajo implicaciones económicas, desempleo, caídas en los salarios y aumento en la pobreza en todos los países. En Colombia, entre marzo y abril del 2020, el 96 % de los empresarios percibieron que sus ventas cayeron a partir de las medidas gubernamentales (Confecámaras, 2021), lo que representó un gran desafío para la supervivencia empresarial y la continuidad de los negocios.
La continuidad del negocio (Business Continuity, BC) hace referencia al proceso identificar los factores potenciales que amenazan el normal funcionamiento de una organización con el fin de tomar acciones de respuesta efectivas que permitan su recuperación (Speight, 2011, p. 529), garantizando la resiliencia organizacional o la capacidad de resistir el impacto de desastres (Blos et al., 2015). La continuidad de negocio permite mitigar emergencias, crisis y desastres, a partir de la gestión de riesgos, la gestión de crisis, la capacitación, la cultura de seguridad organizacional y la planificación (De Souza et al., 2021).
Conscientes de la importancia de la continuidad de negocio del tejido empresarial para la economía de Colombia, el presente estudio partió de la recolección de información de 1498 mipymes de los diferentes sectores y regiones de Colombia que lograron sobrevivir a la pandemia, y utilizó la metodología de ecuaciones estructurales para analizar los factores determinantes del impacto financiero de la pandemia generada por el por Covid-19 sobre las mipymes de ese país, asociados con los cambios en las condiciones comerciales con clientes, proveedores y acreedores, la posición competitiva de las empresas y las estrategias de innovación adoptadas por las empresas.
La continuidad del negocio exige a las empresas hacer vigilancia de las condiciones del entorno que afectan su relación con clientes, proveedores, acreedores y grupos reguladores, entre otros, previendo la afectación que los cambios presentados puedan generar en su desempeño empresarial.
Las empresas en la pandemia se enfrentaron a grandes cambios y reducciones en la demanda del mercado (Ciampi et al., 2022). Según Ochoa et al., (2020), el choque de oferta y demanda causado por la pandemia afectó tanto a productores como a consumidores, obligando a la flexibilización de los compromisos en el intercambio. Cerca del 35,5 % de los empresarios en el departamento de Boyacá (Colombia) tuvo que brindar opciones de crédito a sus clientes, el 23,2 % debió negociar la ampliación de plazos para pagos y el 13,7 % implementó las entregas a domicilio.
García et al. (2021) encontraron que un 34,78 % de las mipymes de Medellín tuvo un cierre temporal en la pandemia, el 30,43 % un aumento en cuellos de botella administrativos, y el 13,04 % reportó una reducción de servicios de logística y clientes que no pagan sus facturas.
Otro de los retos a los que se enfrentaron las empresas en la pandemia fue la turbulencia y el desorden en la cadena de suministros (Azadegan y Dooley, 2021; Xiong et al. 2021). Según De la Cruz et al. (2021), a raíz de la pandemia, las mipymes del sector de restaurantes en México establecieron alianzas y convenios con proveedores conocidos, logrando créditos para insumos y descuentos en el alquiler de locales, lo que les permitió mantener la solvencia económica necesaria y seguir operando.
Otro de los aspectos que afectó la continuidad de negocios es la facilidad o dificultad para conseguir financiación con miras a solventar las obligaciones. El apoyo directo de los gobiernos a través de reducción de impuestos, subsidios y prestamos les ha permitido a las empresas reducir su carga financiera y asegurar su posición en el mercado en la coyuntura del Covid-19 (Chen et al., 2021), así como ha mostrado efectos positivos en la capacidad de resiliencia organizacional (Gao et al., 2022). En Colombia, sumado a los alivios aprobados desde la Superintendencia Financiera de Colombia, la banca estatal respondió rápidamente con la aprobación de nuevas líneas de crédito con condiciones favorables de tasa, plazos y periodos de gracia, con el fin de dar liquidez a los territorios y a las empresas. Por su parte, mientras los establecimientos privados desembolsaron menos y desaceleraron el crecimiento de su cartera de créditos, los bancos de desarrollo como Findeter pusieron en marcha operaciones de crédito directo (Findeter, 2020, p. 70). Adicionalmente, el Banco de la República puso en marcha el otorgamiento de liquidez a las entidades del sistema financiero para facilitar el otorgamiento de préstamos al sector real (Pineda, 2021, p. 35).
Otras entidades financieras en Colombia jugaron un rol en la pandemia. Por ejemplo, los bancos del grupo Aval pagaron las facturas de sus casi 4500 proveedores pyme y microempresarios, con el fin de mejorar su flujo de caja, proteger sus empleados y salvaguardar sus negocios. Las cooperativas pusieron a disposición de sus clientes alivios y beneficios en materia de suspensión de los pagos de créditos, el no cobro de intereses por los alivios, abrieron nuevas líneas con mejores condiciones de tasa y atendieron los casos más urgentes de asociados que tuvieron dificultades para pagar (Pineda, 2021, p. 39-40).
La posición competitiva de una empresa juega un rol clave para enfrentar las crisis y garantizar la resiliencia organizacional. Satisfacer las necesidades del cliente es un requisito para ser rentable en una industria, pero no es suficiente a fin de asegurar su éxito, pues la estructura de las industrias en las que se compite puede llevar a las empresas a perder el valor que generan para sus clientes ante la competencia (Porter, 2015).
Algunos autores han encontrado una relación positiva entre el crecimiento de las empresas y la persistencia de sus ganancias en el tiempo, dados por mejores condiciones operativas (Zhou et al., 2018). En la medida en que las empresas tienen una oferta más difícil de imitar e innovadora, así como tienen productos con ventajas competitivas, son más rentables (Ammann et al., 2013; Guernsey, 2019), no siendo la calidad de los productos una garantía para lograr una alta posición competitiva en el mercado (Borowiecki et al., 2022). Otros estudios han encontrado una correlación positiva entre las ganancias netas acumuladas en los años anteriores con el valor de las empresas y la rentabilidad futura, al igual que una relación entre la competitividad a largo plazo de los productos y el rendimiento actual de las empresas (Xiong et al., 2022).
La innovación es vital durante las etapas de crisis, debido a las nuevas demandas impuestas por las diferentes partes interesadas, al igual que al riesgo de estancamiento que puede conducir al fracaso empresarial (Amankwah, 2021). La adversidad y la crisis incentivan a algunas empresas a innovar para hacerle frente (Heinonen y Strandvik, 2020), convirtiéndose la innovación es un poderoso desencadenante de desarrollo económico y resiliencia organizativa en el sector manufacturero y de servicios, especialmente en las pequeñas empresas (Caballero, 2021; Nah y Siau, 2020).
Algunos autores han acuñado el concepto de CoviNovation para denotar la innovación empresarial que emerge, se arraiga o se acelera a causa de la crisis generada por la pandemia, a través de la creación de nuevos procesos, productos o servicios para el mercado, logrando efectos positivos en su desempeño y competitividad general en el mercado (Amankwah, 2021). Pese a que es común que las crisis económicas obliguen a las empresas a disminuir la inversión en innovación, reducir su disposición a invertir en actividades de innovación (Archibugi et al., 2013) y detener los proyectos de innovación actuales, las empresas que pueden aprovechar la financiación pública suelen tener menos probabilidades de abandonar tales inversiones (Paunov, 2012).
El Manual de Oslo define la innovación como “la introducción de un nuevo o significativamente mejorado producto (Bien o servicio), de un proceso, de un nuevo método de comercialización o de un nuevo método organizativo, en las prácticas internas de la empresa, la organización del lugar de trabajo o las relaciones exteriores” (OECD y Eurostat, 2005, p. 56), clasificándola en cuatro tipos: de producto, de proceso, de marketing y organizacional.
Respecto a la innovación en productos en la coyuntura de la pandemia, algunas empresas prosperan al introducir diseños de productos y servicios innovadores más adaptables y asequibles a los consumidores del mundo en desarrollo, de manera que el alto costo inicial suele ser una barrera importante para el acceso (Hossain, 2018). Otras empresas realizan cambios en sus servicios y procesos para adaptarse a las nuevas exigencias del mercado. Por ejemplo, la industria aérea global adoptó innovaciones como el distanciamiento social durante el vuelo, el uso de tecnologías sin contacto, la desinfección de aeronaves con UV, la política de asiento central abierto y el uso de datos biométricos (Amankwah, 2021).
Respecto a la innovación en procesos, la adopción de tecnologías como internet de las cosas, análisis de big data, inteligencia artificial y computación en la nube permitieron a muchas empresas enfrentar eficazmente el confinamiento y el distanciamiento social, al igual que mantener las operaciones en línea para atender la demanda durante la pandemia (Azadegan y Dooley, 2021; Ciampi et al., 2022; Hanelt et al., 2021). Asimismo, estudios anteriores han encontrado una relación entre las tecnologías digitales y la digitalización con el desempeño empresarial (Marcucci et al., 2021; Tsou y Chen, 2021; Yu et al., 2021; Zhu et al., 2022). Esto se evidencia en la poca capacidad de recuperación del sector de la construcción en Pakistán durante la pandemia, debido a la baja digitalización y la abundancia de métodos intensivos en mano de obra (Ayat et al., 2021).
Las innovaciones en procesos implementadas por las empresas durante las crisis, a menudo se caracterizan por adoptar un enfoque más orientado al cliente, minimizar errores y defectos en los procesos y descartar rutinas obsoletas (Amankwah, 2021; Schilling, 2020), lo cual se espera que redunde en unas finanzas más sanas. En el caso de la India, la digitalización de las empresas lograda a partir del confinamiento les permitió mitigar las vulnerabilidades planteadas por el Covid-19 (Das y Chowdhury, 2021).
La innovación organizacional jugó un papel clave en una empresa multinacional líder en la industria de ascensores de Brasil, la cual creó un equipo para el manejo de crisis y logró así apoyar la toma de decisiones para la continuidad de los servicios esenciales y la producción de bienes al mismo nivel del periodo anterior al Covid-19, además de un entorno de trabajo seguro (Souza et., 2021). Otro ejemplo de innovación organizacional corresponde al realizado por una cooperativa minorista de alimentos ubicada en Italia, la cual buscó superar la pandemia rediseñando los sistemas de control de gestión usados para hacer seguimiento y recompensar los resultados organizacionales, incorporando una orientación social y moral (Passetti et al., 2021).
La investigación se enmarcó dentro de un estudio de carácter empírico, no experimental, contemporáneo, estructural y transeccional descriptivo, y utilizó la metodología de ecuaciones estructurales. Se estudiaron las mipymes de Colombia que lograron sobrevivir a la coyuntura de la pandemia generada por el Covid -19, tomando como fuente la base de datos derivada de la encuesta del Observatorio Iberoamericano de la mipyme 2020-2021 para el país.
Con el fin de analizar los factores determinantes del impacto financiero de la pandemia sobre las mipymes de Colombia que lograron sobrevivir al Covid-19, se proponen las hipótesis que se presentan en la tabla 1.

De acuerdo con las hipótesis planteadas en el estudio, se propone un modelo teórico basado en siete factores, tal como se observa en la gráfica de la figura 1.

En la tabla 2 se presentan el número de indicadores y los referentes bibliográficos que se usaron para medir las diferentes variables contempladas en el estudio.

En la tabla 3 se describe las variables utilizadas en la investigación.

La población objeto de estudio fue de 1498 mipymes de Colombia de diferentes regiones y sectores de la economía que lograron sobrevivir a la pandemia generada por el Covid-19. La información fue recolectada por investigadores de diferentes universidades del país que hacen parte del Observatorio Iberoamericano de la Mipyme, coordinado por FAEDPYME, Reune-Ascun, Motiva y Cladea.
El criterio de la elección de la población objeto de estudio fue a través de un muestreo no probabilístico a conveniencia, dado que existían condiciones que daban facilidad al acercamiento y la recolección de la información.
La recolección de datos se realizó de manera electrónica mediante un cuestionario cerrado que se envió entre febrero y junio del 2021vía correo electrónico, y fue contestado por los gerentes o los directivos de las empresas objeto de estudio.
El total de preguntas en la encuesta fue de veinte, las cuales buscaban medir 62 variables. Se emplearon diferentes escalas tipo Likert de cinco puntos para evaluar la opinión del empresario bajo diversos criterios (grado de importancia, acuerdo o favorabilidad). En una pregunta se hizo uso de una escala de comparación de las empresas frente a sus competidores directos de cinco niveles de respuesta: peor (1 o 2), igual (3) y mejor (4 o 5). Finalmente, a fin de evaluar el impacto financiero de la pandemia se empleó una escala Likert de 10 puntos: -5 a -1 para evaluar el nivel de impacto negativo, 0 en caso de no haber impacto, y +1 a +5 para evaluar el nivel de impacto positivo.
Finalmente, se realizó el procesamiento y análisis de la información recogida construyendo una base de datos en Excel que se exporto al software estadístico SmartPLS v3.0.
Para contrastar las hipótesis planteadas se utilizó la metodología de ecuaciones estructurales (Structural Equation Moderling-SEM), a través de la técnica de mínimos cuadrados parciales (Partial Least Squares-PLS) haciendo uso del software SmartPLS, metodología que permite mostrar la organización y conexión de las variables en problemas de interdependencia (Kendall, 1975).
El proceso para validar el modelo planteado sigue la metodología propuesta por Hair et al. (2017), al plantear el modelo estructural inicial que se observa en la gráfica de la figura 2.

A partir del modelo planteado, se pasó a estimar las relaciones existentes entre las variables latentes (coeficientes path) en el modelo estructural y el error estándar de la estimación del coeficiente en la tabla 4.

De acuerdo con Hair et al. (2017), los coeficientes path por encima de 0,10 suelen ser significativos, y los inferiores a 0,10 suelen no ser significativos. Como se observa en la tabla 4, las relaciones de Afec_cond_clien, Innov_Prod, Innov_Organi y Posicion_Competitiva son significativas, mientras que las relaciones Afec_cond_provee, Afect_cond_ent_finan e Innov_Proce no son significativas con respecto al Impacto_Financiero, por tal razón se procedió a retirar estos factores del modelo. Esta decisión se corrobora con los P-Value que obtuvieron valores superiores a 0,05, considerados no significativos.
Con el objetivo de realizar la evaluación del modelo de medida reflectivo se hicieron las estimaciones de las relaciones entre las variables latentes reflectivas y sus indicadores (cargas externas). Aquellos ítem cuyas cargas no fueron significativas, es decir, inferiores a 0,60 (Bagozzi y Baumgartner, 1994; Bagozzi y Yi, 1988) se procedió a eliminarlos, dada la menor fiabilidad individual del ítem. Igualmente, aquellos factores que al eliminar el indicador solo quedaron medidos por un ítem, como es el caso de Innov_Prod, se eliminaron siguiendo la recomendación de Diamantopoulos et al. (2012). Los indicadores eliminados con su correspondiente carga se pueden observar en la tabla 5.

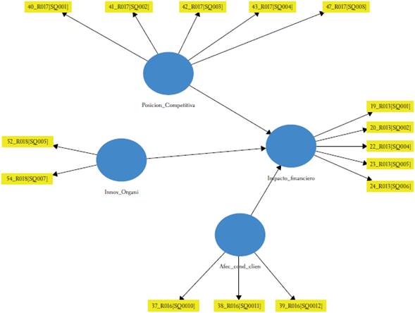
Una vez realizado los ajustes, el modelo final es el que se presenta en la gráfica de la figura 3.

A continuación, se presentan los estadísticos de bondad obtenidos del modelo reflectivo y estructural. De acuerdo con la información presentada en las tablas 6, 7 y 8, el modelo cumple con los criterios de validez convergente, fiabilidad de consistencia interna, validez discriminante y colinealidad.

Con respecto a la validez convergente, se puede observar que las cargas (λ) están por encima del valor mínimo de 0,60, al igual que su varianza extraída media (AVE), lo que sugiere niveles suficientes de fiabilidad del indicador (Bagozzi y Baumgartner, 1994; Bagozzi y Yi, 1988). De otra parte, en relación con la fiabilidad de consistencia interna, tanto el alfa de Cronbach como la Fiabilidad Compuesta de cada variable latente están por encima del valor mínimo aceptable (0,60), de acuerdo a los criterios establecidos por autores como Nunnally y Bernstein (1994) y Bagozzi y Yi (1988).
En la tabla 7 se presenta el análisis de validez discriminante, utilizando el criterio Heterotrait-Monotrait (HTMT).

La ratio HTMT muestra que todos los valores para los pares de variables latentes están por debajo de 0,85, acorde a lo estipulado por Hair et al. (2017). Adicionalmente, se puede observar que los valores HTMT son significativamente diferentes de 1 dentro de los intervalos de confianza.
Con respecto a la colinealidad, todos los valores VIF del modelo estructural son superiores a 1, dando cumplimiento a este criterio (véase la tabla 8).

El valor de R2 de la variable latente endógena es de 10,4 %, lo que muestra evidencia estadísticamente significativa de que los factores Afectación de condiciones comerciales de clientes, Posición competitiva e Innovación organizacional explican el impacto financiero de la pandemia sobre las mipymes de Colombia que lograron sobrevivir a esta coyuntura según el modelo planteado.
Con el fin de evaluar la significancia estadística de los coeficientes path y de los efectos totales, se utiliza la técnica bootstrapping para evaluar el error estándar, con el fin de valorar si los indicadores formativos contribuyen significativamente al factor correspondiente (véase la Tabla 9).

De acuerdo con los resultados obtenidos, todas las relaciones son estadísticamente significativas para explicar el impacto financiero de la pandemia.
En un entorno turbulento como el de la pandemia generada por el el Covid-19, el desempeño financiero de las pymes se vio fuertemente afectado (Xiao y Su, 2022), más que las grandes empresas (García et al., 2021). Los niveles de deuda bajos ayudaron a las empresas a mitigar el impacto adverso de la pandemia, especialmente a las pequeñas, las menos diversificadas y las de crecimiento lento (Thi Mai Nguyen et al., 2023).
Thorgren y Williams (2020) sostienen que en periodos de crisis muchas de las pequeñas y medianas empresas emprenden procesos de resiliencia en lugar de verse interrumpidas. Un alto número de las pymes, antes de decidir y ejecutar una estrategia, esperaron para ver cómo se desarrollaba la pandemia y encontrar enfoques creativos con miras a desplegar recursos en la etapa poscrisis.
Si bien las empresas de algunos sectores como el hotelero (Thi Mai Nguyen et al., 2023), de la construcción (Gajdosikova et al., 2022) y los restaurantes (Gomes et al., 2022) se vieron fuertemente afectados por la crisis generada por la pandemia, esta investigación realizó un análisis del comportamiento de las mipymes que lograron sobrevivir a esta crisis, independientemente del sector económico en el cual participan.
El presente estudio no encontró evidencias estadísticamente significativas de que la afectación de las condiciones comerciales de los proveedores y de acreedores (financiación) incidieran en el impacto financiero que la pandemia trajo sobre las mipymes en Colombia que lograron sobrevivir a esta coyuntura. Sin embargo, se encontró evidencias a favor de que la afectación de las condiciones comerciales de clientes sí explica el impacto financiero del Covid-19 en estas medianas y pequeñas empresas, viéndose afectadas negativamente por el tiempo de pago prolongado de los clientes, la cancelación de pedidos y las pérdidas por impago.
Esta conclusión del estudio coincide con la de De la O Cordero y Monge (2020), quienes exponen que la pandemia trajo una variación en los hábitos de compra de los consumidores, impactando negativamente las finanzas, especialmente de las organizaciones de menor tamaño. Sin embargo, Félix y García (2020) destacan que la totalidad de pequeñas y medianas empresas no arrojaron resultados negativos durante la crisis generada por el Covid-19, puesto que hay empresas que sufrieron el impacto fuerte al inicio de la pandemia, pero a medida que transcurrió la cuarentena lograron recomponer sus actividades tal como lo realizaban usualmente.
A pesar que en el estudio realizado no se encontraron evidencias estadísticamente significativas respecto a que los cambios en las condiciones de financiación en relación con mayores exigencias en garantías y avales, el coste, el tiempo entre la solicitud y respuesta, así como el plazo de devolución incidieran en el impacto financiero que el Covid-19 trajo sobre las mipymes en Colombia sobrevivientes a la pandemia, estos resultados se contradicen con lo encontrado por Chen et al. (2021) y Gao et al. (2022) en otras regiones del mundo, en donde la intervención de los gobiernos a través de reducción de impuestos, subsidios y préstamos fue fundamental para que las empresas lograran mantener su posición en el mercado y lograran la resiliencia organizacional en la coyuntura del Covid-19.
Si bien el presente estudio no encontró evidencias estadísticamente significativas en relación con la incidencia de la afectación de la cadena de proveedores y el endurecimiento de sus plazos de pago en el impacto financiero que la pandemia trajo sobre las mipymes estudiadas, esto contrasta con lo encontrado por Bartik et al. (2020) y Humphries et al. (2020), quienes declaran que las pequeñas y medianas empresas de Estados Unidos sufrieron un importante recorte de personal y de compra de materias primas para la producción por los problemas ocasionados en la cadena de suministro, lo cual afectó negativamente el nivel de facturación de estas compañías.
El presente estudio encontró evidencias estadísticamente significativas respecto a que la posición competitiva de las empresas frente a sus principales rivales en aspectos tales como la calidad en los productos, la eficiencia en los procesos productivos, la satisfacción de los clientes, la rapidez de adaptación a los cambios del mercado y el grado de absentismo laboral incidieron en el impacto financiero del Covid-19 sobre las mipymes analizadas. Esto es coherente con lo expresado por diferentes autores, para quienes la innovación y sus diferentes expresiones han logrado adaptar procesos, productos y servicios, entre otros aspectos, con el objeto de responder a estos tiempos cambiantes producto de la pandemia (Björklund et al., 2020; Putra et al., 2020; Seetharaman, 2020).
Si bien en el presente estudio no se encontraron evidencias estadísticamente significativas de la incidencia de la innovación en productos y la innovación en procesos sobre el impacto financiero de la pandemia en las empresas estudiadas, sí se encontraron evidencias de que la innovación organizativa dada por cambios y/o mejoras en el nivel de la organización y/o de la gestión, así como en el nivel comercial y/o de ventas fue significativa para reducir el impacto financiero que la crisis por Covid-19 generó sobre las mipymes en Colombia que sobrevivieron a la pandemia.
A pesar de que la innovación en procesos a partir de la adopción de tecnologías y la digitalización han mostrado en estudios previos una relación positiva con el desempeño empresarial (Marcucci, et al., 2021; Tsou y Chen, 2021; Yu et al., 2021; Zhu et al., 2022), los avances en la digitalización en países como la India mostraron mitigar las vulnerabilidades por el Covid-19 (Das y Chowdhury, 2021), y en Pakistán la baja digitalización dificultó la recuperación de algunos sectores durante la pandemia (Ayat et al., 2021). En el caso de las mipymes de Colombia que sobrevivieron a esta coyuntura no se encontraron evidencias estadísticamente significativas de que la innovación en procesos dada por los cambios o las mejoras en los procesos productivos y la adquisición de nuevos bienes de equipos tuviera un rol clave para minimizar el impacto financiero de la pandemia y garantizar la resiliencia organizacional.
La conclusión del estudio respecto a la importancia de la innovación organizativa para el desempeño financiero de las empresas en la pandemia es ratificada por Bivona y Cruz (2021), quienes encontraron que las pequeñas y medianas empresas mostraron capacidades que les facilitaron aplicar modificaciones importantes en sus modelos de negocio para mantener su desempeño financiero y sobrevivir a la crisis económica producto del Covid-19. Por su parte, Bivona y Cruz (2021) encontraron que la capacidad que han tenido las pymes de transformar los recursos existentes en productos o soluciones novedosas fue clave para que lograran estabilizar su desempeño financiero, lo que se contradice con lo encontrado en el presente estudio, en el cual no se encontraron evidencias estadísticamente significativas del papel que jugó la innovación en productos o servicios para el impacto financiero de la pandemia en las empresas estudiadas.
Finalmente, Alarafi y Abdalla (2021) coinciden en la importancia de la innovación organizativa, al afirmar que es un deber que las pyme realicen cambios en su estructura para garantizar su supervivencia en la coyuntura de crisis del Covid-19, resaltando la importancia de la intervención del Gobierno a través de políticas financieras y programas de apoyo que contribuyan a que las empresas puedan afrontar la crisis.
El presente estudio buscó analizar los factores determinantes del impacto financiero de la pandemia (nivel de facturación, rentabilidad, realización de inversiones, deuda y liquidez) sobre las mipymes de Colombia que lograron sobrevivir a la pandemia, a partir de la información recopilada por el Observatorio Iberoamericano de la Mipyme 2020-2021 de 1498 mipymes de Colombia de diferentes regiones y sectores económicos, así como de la aplicación de la metodología de ecuaciones estructurales.
El estudio encontró evidencias estadísticamente significativas de que la afectación de las condiciones comerciales de los clientes, dadas por el tiempo de pago prolongado, la cancelación de pedidos y las pérdidas por impago, afectaron negativamente el desempeño financiero de las mipymes en Colombia que lograron sobrevivir a la coyuntura de la pandemia. Por su parte, no encontró evidencias estadísticamente significativas de la incidencia de la afectación de la cadena de suministros y el endurecimiento de los plazos de pago de los proveedores, ni la afectación de las condiciones de financiación debidas a garantías y avales, costes, tiempo entre la solicitud y respuesta, y plazos de devolución.
También se encontraron evidencias estadísticamente significativas de la incidencia de la posición competitiva de las mipymes estudiadas sobre el impacto financiero de la pandemia, siendo relevantes para enfrentar la crisis las ventajas frente a los rivales en calidad en productos, eficiencia en procesos productivos, satisfacción de clientes, rapidez de adaptación a cambios del mercado y grado de absentismo laboral.
Finalmente, se observan evidencias estadísticamente significativas sobre la importancia de la innovación organizativa por medio de cambios y/o mejoras en la organización, la gestión, las ventas y, en el nivel comercial, con miras a reducir el impacto financiero de la crisis que la pandemia generó sobre las mipymes analizadas, no encontrando evidencias de la importancia de los esfuerzos realizados por las empresas en innovación en productos incorporando cambios o mejoras en el portafolio actual o lanzando al mercado nuevos productos o servicio, ni en innovación en procesos a partir de la adopción de tecnologías y la digitalización.
Si bien el estudio encontró una relación entre los factores mencionados y el impacto financiero de la pandemia sobre las mipymes en Colombia que sobrevivieron a esta coyuntura, no es posible concluir que una menor afectación de las condiciones comerciales de los clientes, una mejor posición competitiva y la innovación organizativa son garantía para la sobrevivencia de las empresas en tiempos de crisis. Por ello, se observa como una oportunidad a futuro el estudio del comportamiento de las empresas que no lograron sobrevivir a la pandemia, contrastando los resultados con la actual investigación.
Asimismo, dado que los factores que incidieron en el desempeño financiero de las empresas en la pandemia pueden variar según la industria en la cual participan, quedan abiertas preguntas en relación con el comportamiento de las empresas de los diferentes sectores económicos que pueden ser abordadas en futuras investigaciones.











